





2016-2019年,我国粮食播种面积小幅减少,主要因种植结构调整,减少库存多的谷物及低质低效作物种植,扩大大豆、杂粮等优质高效作物种植。2020-2021年,各地加大粮食生产支持力度,落实补贴政策,压实生产责任,严格耕地保护,遏制“非农化”、防止“非粮化”,扶持粮食生产,支持复垦撂荒地、开发冬闲田,提高农民种粮积极性。2021年粮食播种面积117631.5千公顷。2024年全国粮食播种面积增至119319千公顷,较2023年增350.5千公顷,连续5年保持增长。
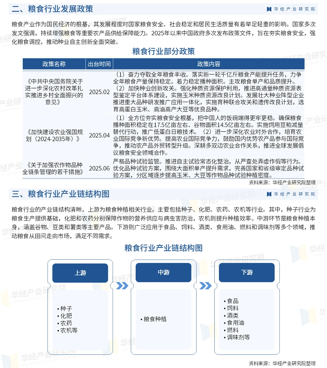
粮食行业的产业链结构清晰,上游为粮食种植相关行业,主要包括种子、化肥、农药、农机等行业。其中,种子行业为粮食生产提供基础,化肥和农药分别保障作物的营养供应与病虫害防治,农机则提升种植效率。中游环节是粮食种植本身,涵盖谷物、豆类和薯类等主要产品。下游则广泛应用于食品、饲料、酒类、食用油、燃料和调味剂等多个领域,推动粮食从田间走向市场,满足不同需求。
黑龙江北大荒农业股份有限公司是中国最大的商品粮生产基地和农业产业化龙头企业,于1998年注册成立,公司总部位于黑龙江省哈尔滨市,依托世界三大黑土带核心区的优质资源,致力于耕地发包经营、谷物、豆类、油料等作物的种植及销售,以及农业技术开发、技术咨询、技术服务及技术转让等多元化业务。2024年公司实现营业收入53.39亿元,同比增长5.85%,2025年1-9月收入为41.08亿元,同比减少5.74%。
华经产业研究院研究团队使用桌面研究与定量调查、定性分析相结合的方式,全面客观的剖析粮食行业发展的总体市场容量、产业链、经营特性、盈利能力和商业模式等。科学使用SCP模型、SWOT、PEST、回归分析、SPACE矩阵等研究模型与方法综合分析粮食行业市场环境、产业政策、竞争格局、技术革新、市场风险、行业壁垒、机遇以及挑战等相关因素。根据粮食行业的发展轨迹及实践经验,精心研究编制《2026-2032年中国粮食行业市场调查研究及投资战略规划报告》,为企业、科研、投资机构等单位投资决策、战略规划、产业研究提供重要参考。
#粮食 #行业分析报告 #咨询 #市场分析报告 #投资
粮食行业的产业链结构清晰,上游为粮食种植相关行业,主要包括种子、化肥、农药、农机等行业。其中,种子行业为粮食生产提供基础,化肥和农药分别保障作物的营养供应与病虫害防治,农机则提升种植效率。中游环节是粮食种植本身,涵盖谷物、豆类和薯类等主要产品。下游则广泛应用于食品、饲料、酒类、食用油、燃料和调味剂等多个领域,推动粮食从田间走向市场,满足不同需求。
黑龙江北大荒农业股份有限公司是中国最大的商品粮生产基地和农业产业化龙头企业,于1998年注册成立,公司总部位于黑龙江省哈尔滨市,依托世界三大黑土带核心区的优质资源,致力于耕地发包经营、谷物、豆类、油料等作物的种植及销售,以及农业技术开发、技术咨询、技术服务及技术转让等多元化业务。2024年公司实现营业收入53.39亿元,同比增长5.85%,2025年1-9月收入为41.08亿元,同比减少5.74%。
华经产业研究院研究团队使用桌面研究与定量调查、定性分析相结合的方式,全面客观的剖析粮食行业发展的总体市场容量、产业链、经营特性、盈利能力和商业模式等。科学使用SCP模型、SWOT、PEST、回归分析、SPACE矩阵等研究模型与方法综合分析粮食行业市场环境、产业政策、竞争格局、技术革新、市场风险、行业壁垒、机遇以及挑战等相关因素。根据粮食行业的发展轨迹及实践经验,精心研究编制《2026-2032年中国粮食行业市场调查研究及投资战略规划报告》,为企业、科研、投资机构等单位投资决策、战略规划、产业研究提供重要参考。
#粮食 #行业分析报告 #咨询 #市场分析报告 #投资


