手机版
二维码
购物车
(
0
)
供应
求购
公司
团购
展会
资讯
招商
品牌
人才
知道
专题
图库
视频
下载
商圈
推广
热搜:
采购方式
甲带
滤芯
气动隔膜泵
减速机
履带
减速机型号
带式称重给煤机
链式给煤机
无级变速机
首页
供应
求购
公司
团购
展会
资讯
招商
品牌
人才
知道
专题
图库
视频
下载
商圈
首页
>
资讯
>
社会热点
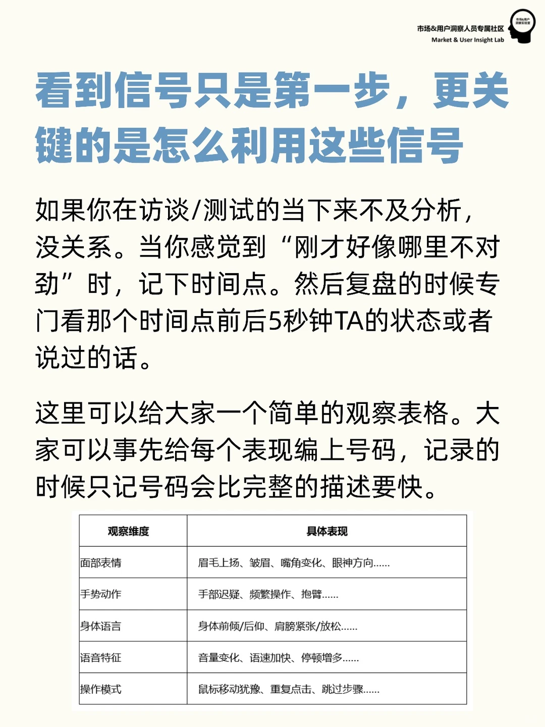
定性研究 | 访谈中的用户观察指南
日期:2025-12-20 02:10:26 来源:网络整理 作者:本站编辑
评论:0
定性研究 | 访谈中的用户观察指南
不知道大家有没有看过《Lie to me》这部美剧。当年Peron也是完整追了下来的。
想我当初刚入行,接触用户访谈和可用性测试的时候,就很想自己有剧里男主角的测谎能力。
尤其是觉得自己不是心理学背景出身,又没有经验,有时就会焦虑说我会不会漏掉些关键信息,会不会没注意到受访者是在编答案。
当然在用研的领域里,我们观察的目的不是像刑侦专家一样去测谎,而是为了共情和发现矛盾。
Peron今天搜集了一些有关这方面的小技巧,希望能帮助刚入门的同学有效地提升你的观察和追问能力。
#用户研究
#消费者洞察
#用户体验
#定性研究
#深度访谈
#可用性测试
打赏
更多
>
同类资讯
• 谁还不会预测模型呢?看它就够
0
条
相关评论
推荐图文
推荐资讯
点击排行
0
1
抖音电商美妆护肤行业,2024年趋势大揭秘!
0
2
49页报告|2023中国宠物行业蓝皮书
0
3
当前小红书创作笔记趋势有哪些??
0
4
冬季暖饮|竹蔗马蹄茅根水
0
5
B2C跨境电商平台“出海”研究报告
0
6
2023中国供应链金融科技行业蓝皮书
0
7
(?帮写)分享《跨境出口电商行业报告》
0
8
2024美妆个护行业趋势 | 抖音电商引爆增长
0
9
27页 | 2023中国供应链金融科技行业蓝皮书
网站首页
|
关于我们
|
联系方式
|
使用协议
|
版权隐私
|
网站地图
|
排名推广
|
广告服务
|
积分换礼
|
网站留言
|
RSS订阅
|
违规举报
|
皖ICP备20008326号-18
(c)2008-2022 免费发布网 All Rights Reserved