












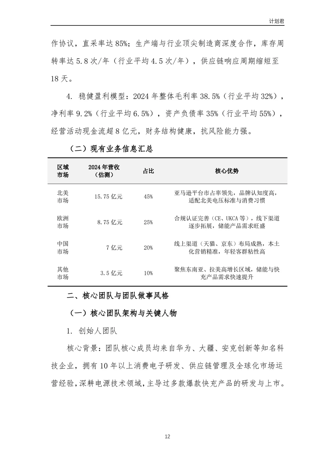
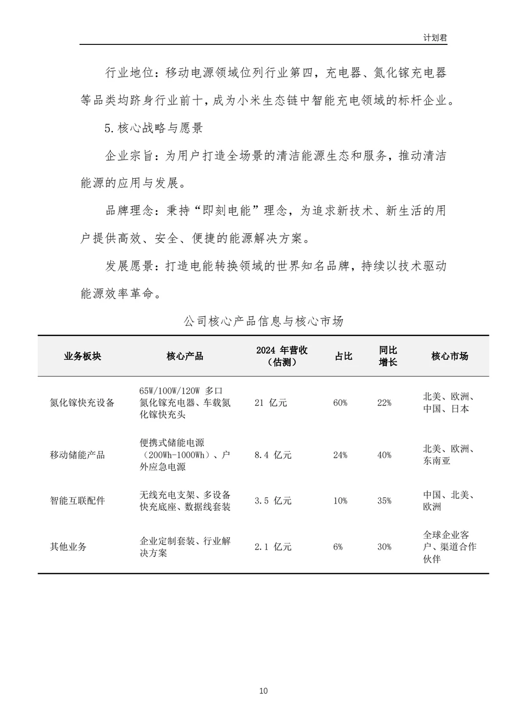
酷态科 (CUKTECH)商业计划书
酷态科母公司南京酷科电子科技有限公司由深耕电源技术领域的核心团队于2016年创立,总部位于南京,是聚焦\"快充+储能\"赛道的全球化智能能源科技企业。
以\"技术驱动能源效率革命\"为核心,首创\"高效散热氮化镓集成技术\",率先实现100W多口快充设备的小型化量产,推动便携储能产品向\"轻量化+长续航\"升级。
业务涵盖氮化镓快充、便携储能、智能充电配件三大核心品类,旗下拥有专注户外储能的子品牌与面向企业客户的定制服务品牌。产品销往全球80多个国家和地区,全球用户超1500万,曾获iF设计奖、德国红点奖(产品设计类),连续两年入选\"中国跨境电商出海品牌百强\"。
#智能硬件#酷态科#储能#充电#清洁能源
酷态科母公司南京酷科电子科技有限公司由深耕电源技术领域的核心团队于2016年创立,总部位于南京,是聚焦\"快充+储能\"赛道的全球化智能能源科技企业。
以\"技术驱动能源效率革命\"为核心,首创\"高效散热氮化镓集成技术\",率先实现100W多口快充设备的小型化量产,推动便携储能产品向\"轻量化+长续航\"升级。
业务涵盖氮化镓快充、便携储能、智能充电配件三大核心品类,旗下拥有专注户外储能的子品牌与面向企业客户的定制服务品牌。产品销往全球80多个国家和地区,全球用户超1500万,曾获iF设计奖、德国红点奖(产品设计类),连续两年入选\"中国跨境电商出海品牌百强\"。
#智能硬件#酷态科#储能#充电#清洁能源


