


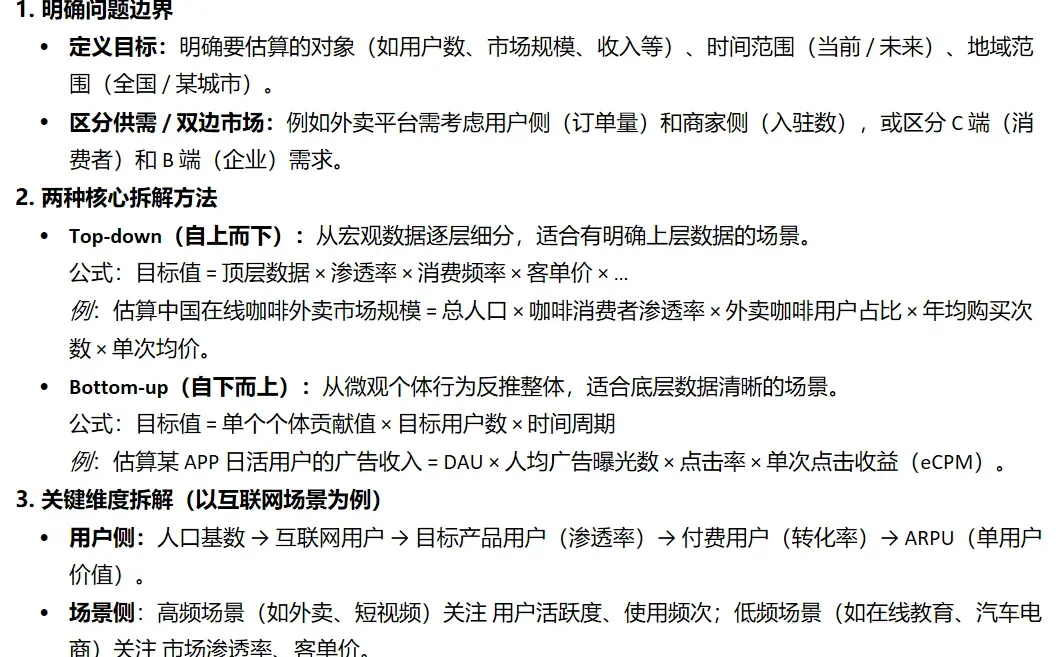
明确问题边界,避免偏离方向
市场规模定义为收入?
时间为近期or长期?
……
选择测算方法
Bottome-up更好回答,同时可以用top-down交叉验证
搭建测算逻辑框架
拆解key driver:
市场规模=潜在用户量*短剧渗透率*付费用户比例*ARPU
给出关键假设:
1)潜在用户量:海外短视频用户量规模30亿左右
2)短剧渗透率:新兴内容,保守估计5%
3)付费用户比例:广告70%,订阅20%,10%无付费
4)ARPU:广告40元,订阅360元(可参考tt、reelshort等)
计算总收入:
广告收入42亿+订阅收入108亿=150亿
(数据均为假设,未验证哈)
交叉验证:可以根据头部player收入及市场份额倒算验证
关键假设探讨
1)国家间差异:欧美地区较东南亚等地区消费能力更强,价格更不敏感,付费结构和ARPU可能存在差异
2)商业模式占比变化:订阅和广告变形的比例可能随市场发展变化
3)政策:部分国家可能限制内容引入,user base需要相应调整
欢迎大家一起交流~
#商业分析 #面试 #面试题 #面试求职 #面试技巧 #互联网大厂 #面试有秘招
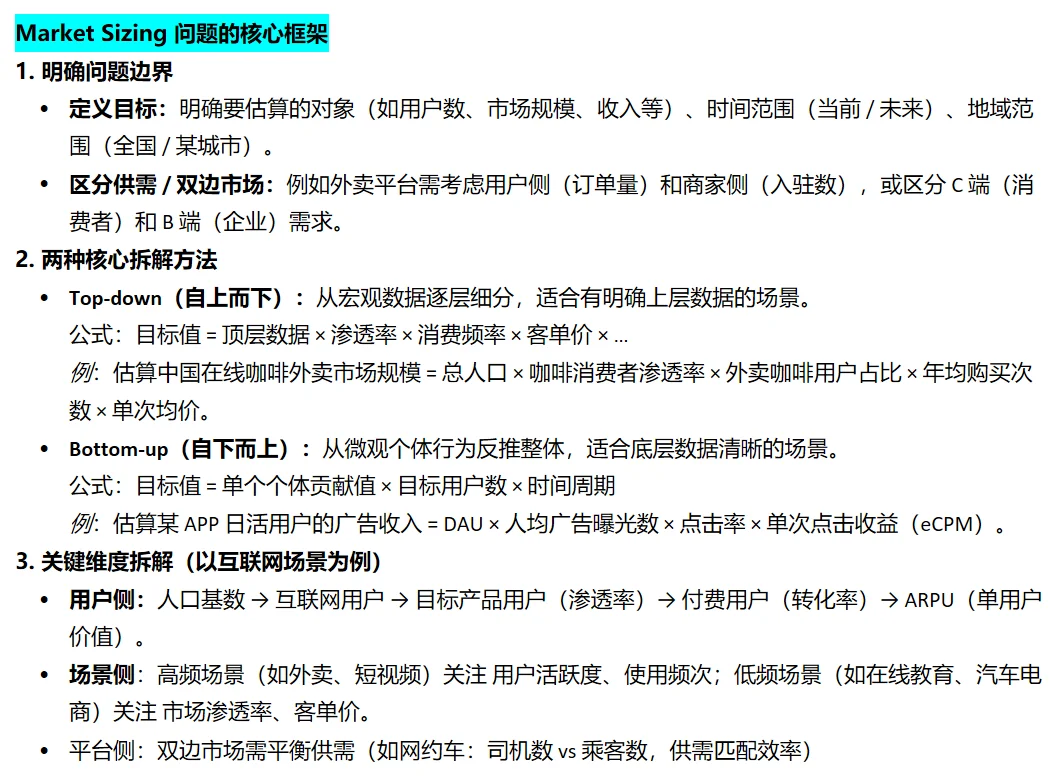
市场规模定义为收入?
时间为近期or长期?
……
选择测算方法
Bottome-up更好回答,同时可以用top-down交叉验证
搭建测算逻辑框架
拆解key driver:
市场规模=潜在用户量*短剧渗透率*付费用户比例*ARPU
给出关键假设:
1)潜在用户量:海外短视频用户量规模30亿左右
2)短剧渗透率:新兴内容,保守估计5%
3)付费用户比例:广告70%,订阅20%,10%无付费
4)ARPU:广告40元,订阅360元(可参考tt、reelshort等)
计算总收入:
广告收入42亿+订阅收入108亿=150亿
(数据均为假设,未验证哈)
交叉验证:可以根据头部player收入及市场份额倒算验证
关键假设探讨
1)国家间差异:欧美地区较东南亚等地区消费能力更强,价格更不敏感,付费结构和ARPU可能存在差异
2)商业模式占比变化:订阅和广告变形的比例可能随市场发展变化
3)政策:部分国家可能限制内容引入,user base需要相应调整
欢迎大家一起交流~
#商业分析 #面试 #面试题 #面试求职 #面试技巧 #互联网大厂 #面试有秘招


