


明年起,新能源汽车购置税由“全免”降为“减半”了。这意味着中国新能源赛道跑完了“ZC护航”阶段,进入“裸泳”淘汰赛。
为什么我一个芯片博主突然讲起这事?
因为博主一直认为新能源之于汽车,与RISC-V之于芯片有相通之处——都是某一领域的核心技术规则的改写。
当补贴闸门开始合拢,消费者仍愿为绿牌买单,才说明技术+成本+体验真正过关;
等到购置税完全取消,电动车与燃油车在同一报价单里肉搏,说明电动车已经成年了。
把镜头拉回芯片业,2026年的RISC-V公司该警惕了。
摩尔线程、沐曦股份上市首日暴涨,资本狂欢像一针兴奋剂,却也可能是下坡前的回光。
历史规律毫不客气:每一次全民“概念股”运动,尾声都是“菜市场大妈”进场站岗。
事实上,一级市场早在2025年就收紧了口袋:对还未产生营收芯片项目的投来了更多怀疑的目光。
尽调电话那端,LP们只问一句——“多久能自我造血?”
当财务投资人开始用P/E而不是PPT给故事定价,技术标签再炫也救不了估值。
更残酷的是,RISC-V已不再是稀缺物种。
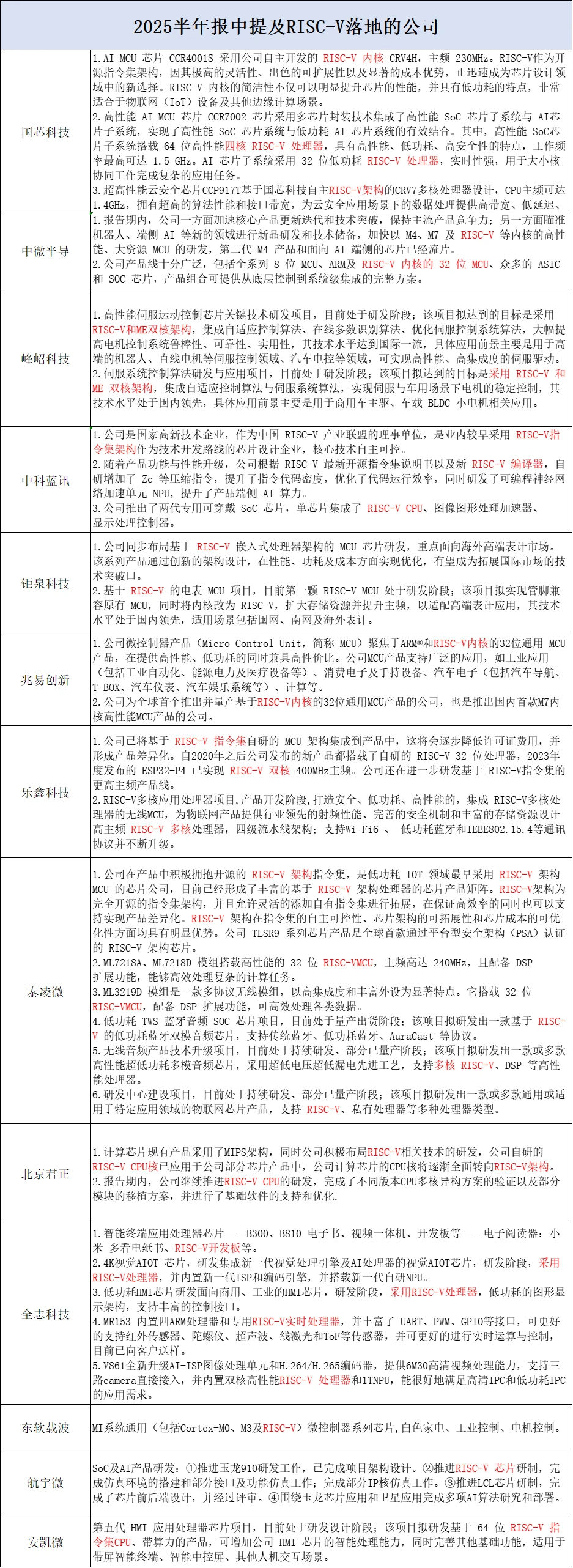
博主统计了A股上市芯片设计公司2025年半年报,在博主观察的【野生端侧主控芯片设计V30】中,12家都提到“已有RISC-V芯片量产”,有一家正在研发,更有多即使有RISC-V芯片,也不屑于在财报中提及了——他们觉得,这不过是一家正常SoC芯片公司该有的技术储备,不值才财报中一提。(详见图2)
从汽车到消费电子,从工业到电力,几乎都能看到RISC-V的身影。高性能RISC-V虽仍稀缺,但“会做”已不足以成为护城河,卖出去,才是王道。
所以,2026年,请忘掉你是RISC-V芯片公司。
投资人不再为指令集付跟多的溢价,客户也不会因为“开源情怀”下订单。
他们只关心两点——芯片能不能把成本砍一刀?能不能把性能加一档?
活下去的路径只剩一条:像新能源车一样,用真实销量把补贴“断奶”。
只有当月度现金流由负转正,才有资格谈“下一代内核”与“全球标准”。
商业世界的生存法则从未改变:赚到钱,才能活下去;活下去,才能谈未来。
2026,忘掉RISC-V,先忘了自己是“概念”公司——把芯片卖出去,把利润做出来,届时你再说自己是RISC-V,市场才会重新竖起耳朵。
#电子 #半导体 #芯片 #芯片销售 #初创型企业 #野生芯片研究员 #券商行研
为什么我一个芯片博主突然讲起这事?
因为博主一直认为新能源之于汽车,与RISC-V之于芯片有相通之处——都是某一领域的核心技术规则的改写。
当补贴闸门开始合拢,消费者仍愿为绿牌买单,才说明技术+成本+体验真正过关;
等到购置税完全取消,电动车与燃油车在同一报价单里肉搏,说明电动车已经成年了。
把镜头拉回芯片业,2026年的RISC-V公司该警惕了。
摩尔线程、沐曦股份上市首日暴涨,资本狂欢像一针兴奋剂,却也可能是下坡前的回光。
历史规律毫不客气:每一次全民“概念股”运动,尾声都是“菜市场大妈”进场站岗。
事实上,一级市场早在2025年就收紧了口袋:对还未产生营收芯片项目的投来了更多怀疑的目光。
尽调电话那端,LP们只问一句——“多久能自我造血?”
当财务投资人开始用P/E而不是PPT给故事定价,技术标签再炫也救不了估值。
更残酷的是,RISC-V已不再是稀缺物种。
博主统计了A股上市芯片设计公司2025年半年报,在博主观察的【野生端侧主控芯片设计V30】中,12家都提到“已有RISC-V芯片量产”,有一家正在研发,更有多即使有RISC-V芯片,也不屑于在财报中提及了——他们觉得,这不过是一家正常SoC芯片公司该有的技术储备,不值才财报中一提。(详见图2)
从汽车到消费电子,从工业到电力,几乎都能看到RISC-V的身影。高性能RISC-V虽仍稀缺,但“会做”已不足以成为护城河,卖出去,才是王道。
所以,2026年,请忘掉你是RISC-V芯片公司。
投资人不再为指令集付跟多的溢价,客户也不会因为“开源情怀”下订单。
他们只关心两点——芯片能不能把成本砍一刀?能不能把性能加一档?
活下去的路径只剩一条:像新能源车一样,用真实销量把补贴“断奶”。
只有当月度现金流由负转正,才有资格谈“下一代内核”与“全球标准”。
商业世界的生存法则从未改变:赚到钱,才能活下去;活下去,才能谈未来。
2026,忘掉RISC-V,先忘了自己是“概念”公司——把芯片卖出去,把利润做出来,届时你再说自己是RISC-V,市场才会重新竖起耳朵。
#电子 #半导体 #芯片 #芯片销售 #初创型企业 #野生芯片研究员 #券商行研


