

我说真的!开题报告的质量直接影响后续论文的写作质量和效率。很多同学在论文写作中遇到瓶颈,往往是因为开题阶段没有打好基础。
结合个人经验,我总结出一套高效撰写开题报告的\"九步法\":
1. 精准定位研究价值
聚焦具体研究问题,避免泛泛而谈。要明确说明选题的学术价值和现实意义,突出研究的创新点。
2. 夯实理论基础
选择恰当的理论框架,构建专属分析模型。切忌生搬硬套现有理论,要体现研究的针对性。
3. 深度文献评述
系统梳理前人研究,精准定位研究空白。通过对比分析,明确自己的研究突破点。
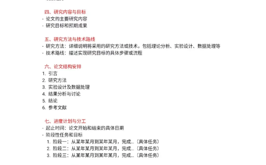
4. 细化研究内容
将研究主题分解为若干具体问题,确保每个子问题都具有可操作性。
5. 科学设计方法
详细说明研究方法的选择依据、实施步骤和预期目标,避免简单罗列方法名称。
6. 可视化技术路线
用流程图清晰展示研究思路,直观呈现\"问题-方法-结论\"的逻辑链条。
7. 搭建论文框架
提前规划论文结构,细化到每章节的具体内容,为后续写作提供清晰指引。
8. 合理安排进度
制定切实可行的时间表,明确每个阶段的任务目标和完成标准。
9. 展示研究基础
如实汇报已具备的研究条件,包括数据资料、技术储备等。
开题报告不是形式主义的产物,而是论文写作的路线图。前期准备越充分,后期写作越顺畅。与其后期返工,不如在开题阶段就把工作做实做细。
#论文 #硕士开题报告 #开题报告模板 #毕业论文 #论文指导 #论文辅导 #硕论 #开题报告指导
结合个人经验,我总结出一套高效撰写开题报告的\"九步法\":
1. 精准定位研究价值
聚焦具体研究问题,避免泛泛而谈。要明确说明选题的学术价值和现实意义,突出研究的创新点。
2. 夯实理论基础
选择恰当的理论框架,构建专属分析模型。切忌生搬硬套现有理论,要体现研究的针对性。
3. 深度文献评述
系统梳理前人研究,精准定位研究空白。通过对比分析,明确自己的研究突破点。
4. 细化研究内容
将研究主题分解为若干具体问题,确保每个子问题都具有可操作性。
5. 科学设计方法
详细说明研究方法的选择依据、实施步骤和预期目标,避免简单罗列方法名称。
6. 可视化技术路线
用流程图清晰展示研究思路,直观呈现\"问题-方法-结论\"的逻辑链条。
7. 搭建论文框架
提前规划论文结构,细化到每章节的具体内容,为后续写作提供清晰指引。
8. 合理安排进度
制定切实可行的时间表,明确每个阶段的任务目标和完成标准。
9. 展示研究基础
如实汇报已具备的研究条件,包括数据资料、技术储备等。
开题报告不是形式主义的产物,而是论文写作的路线图。前期准备越充分,后期写作越顺畅。与其后期返工,不如在开题阶段就把工作做实做细。
#论文 #硕士开题报告 #开题报告模板 #毕业论文 #论文指导 #论文辅导 #硕论 #开题报告指导


