






选题特点
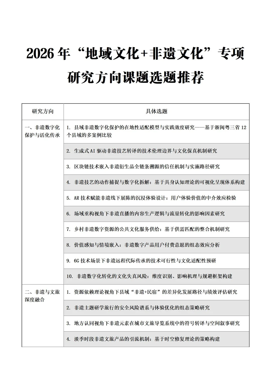
1️⃣数字化赋能传承,兼顾技术与文化保真聚焦生成式 AI、区块链、AR 等技术,探索非遗数字化保护、展陈与转译路径,同时关/注技术伦理与文化失真风险,构建适配不同场景的数字化传承模型,强化非遗活态传播。
2️⃣跨界融合成主流,拓展非遗应用场景推动非遗与文旅、乡村振兴、创意设计等领域深度融合,设计 “非遗 + 民宿”“非遗 + 康养”“非遗 + 文创” 等跨界选题,同时结合露营经济、剧本杀等新场景,挖掘非遗多元价值。
3️⃣教育传承全覆盖,完善校园落地体系覆盖幼儿园至高校全学段,聚焦非遗进校园的课程设计、师资培训、家校社协同等核心环节,结合游戏化、跨学科等教学方式,同时关/注特殊q体非遗教育,强化文化认同培育。
4️⃣聚焦传承人与产业,夯实发展根基围绕非遗传承人培养,关/注福利保障、创业支持、代际传承等议题;结合乡村振兴,探索非遗产业化的增收效应、品牌建设与供应链优化,平衡经济价值与文化本真性。
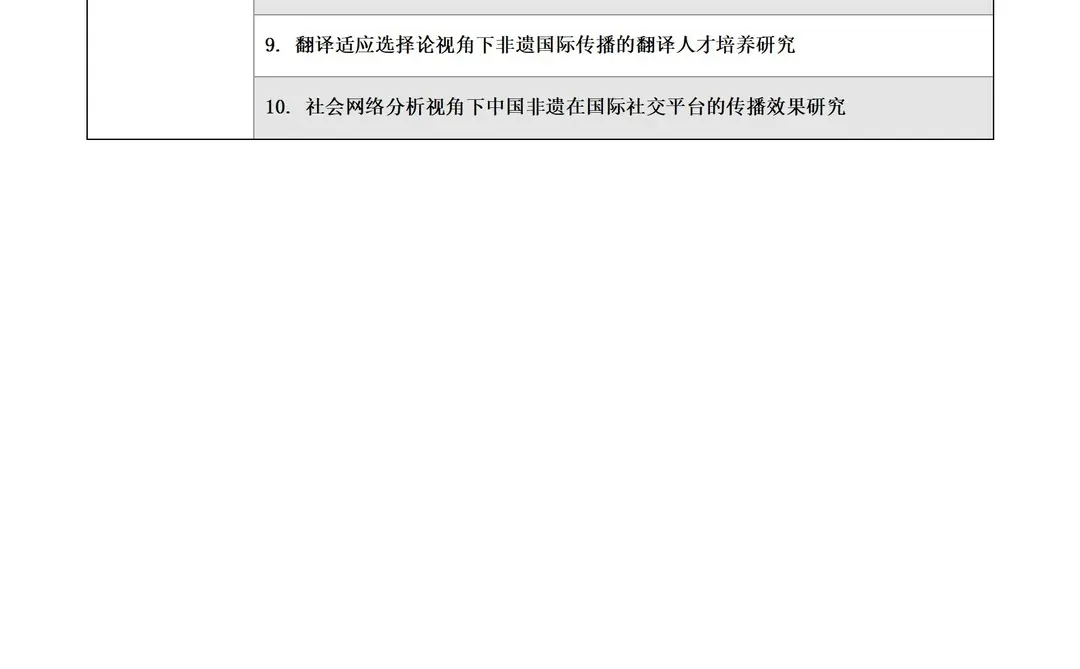
5️⃣强化区域与国际视野,提升传播效能既关/注县域、跨省域非遗资源整合与文化认同建构,又聚焦非遗国际传播的适配性、翻译人才培养与新媒体策略,兼顾本土保护与全球传播。
#课题选题 #选题 #课题申报 #教育课题 #非遗文化 #地域文化 #课题立项 #课题 #课题结题 #开题报告
1️⃣数字化赋能传承,兼顾技术与文化保真聚焦生成式 AI、区块链、AR 等技术,探索非遗数字化保护、展陈与转译路径,同时关/注技术伦理与文化失真风险,构建适配不同场景的数字化传承模型,强化非遗活态传播。
2️⃣跨界融合成主流,拓展非遗应用场景推动非遗与文旅、乡村振兴、创意设计等领域深度融合,设计 “非遗 + 民宿”“非遗 + 康养”“非遗 + 文创” 等跨界选题,同时结合露营经济、剧本杀等新场景,挖掘非遗多元价值。
3️⃣教育传承全覆盖,完善校园落地体系覆盖幼儿园至高校全学段,聚焦非遗进校园的课程设计、师资培训、家校社协同等核心环节,结合游戏化、跨学科等教学方式,同时关/注特殊q体非遗教育,强化文化认同培育。
4️⃣聚焦传承人与产业,夯实发展根基围绕非遗传承人培养,关/注福利保障、创业支持、代际传承等议题;结合乡村振兴,探索非遗产业化的增收效应、品牌建设与供应链优化,平衡经济价值与文化本真性。
5️⃣强化区域与国际视野,提升传播效能既关/注县域、跨省域非遗资源整合与文化认同建构,又聚焦非遗国际传播的适配性、翻译人才培养与新媒体策略,兼顾本土保护与全球传播。
#课题选题 #选题 #课题申报 #教育课题 #非遗文化 #地域文化 #课题立项 #课题 #课题结题 #开题报告


