








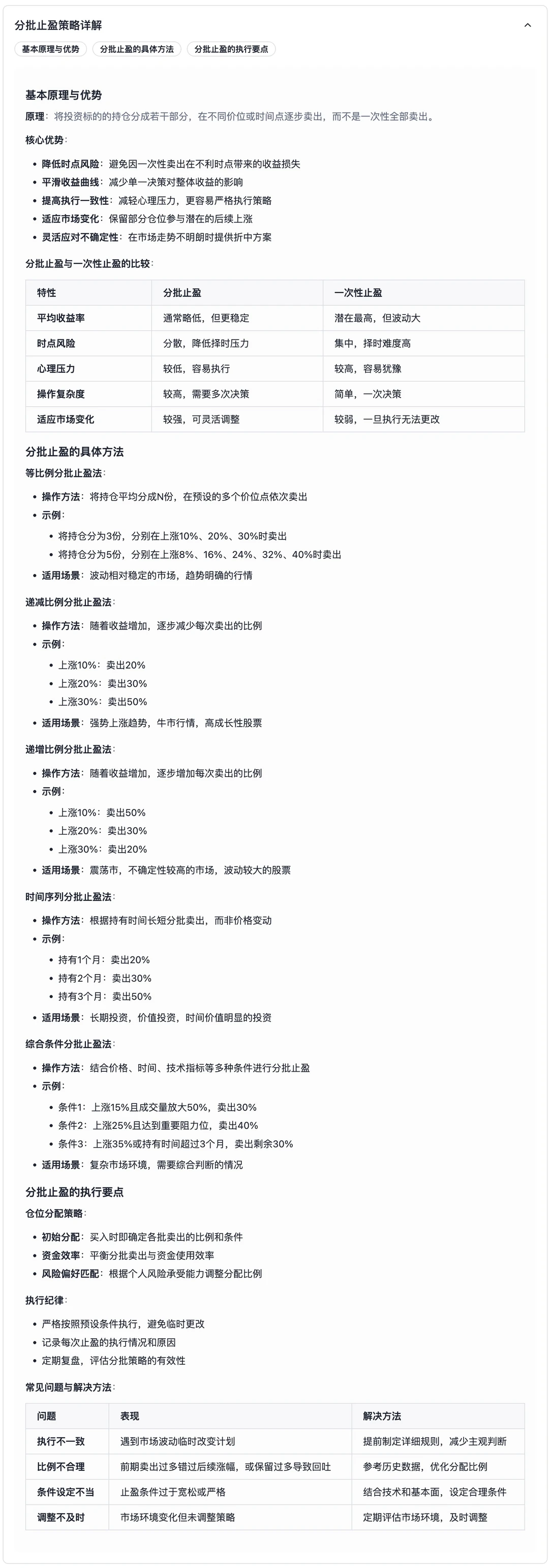
目标价位止盈法详解
原理:在买入股票前,根据各种因素预先设定一个预期的目标价格,当股价达到或超过这个价格时卖出止盈。
目标价位的设定依据:
1. 技术分析 | 基于阻力位、形态目标位、黄金分割等 | 技术面主导的市场 | 中高 |
2. 基本面分析 | 基于合理估值、成长性预期等 | 价值投资、基本面主导 | 高 |
3. 资金成本 | 考虑资金时间成本和机会成本 | 短期交易、资金密集型 | 中 |
4. 情绪指标 | 基于市场情绪和投资者行为 | 投机性较强的市场 | 中低 |
目标价位设定的科学方法:
1. 技术分析设定法:
- 阻力位法:目标价位 = 最近的主要阻力位 - 调整系数(通常为2%-3%)
- 形态目标法:
- 头肩底目标:突破颈线后的目标涨幅 = 颈线到头部的垂直距离
- 双底目标:突破颈线后的目标涨幅 = 颈线到底部的垂直距离
- 三角形目标:突破后的目标涨幅 = 三角形的最大宽度
- 黄金分割法:目标价位 = 起涨点 + (前期跌幅 × 黄金分割比例)
- 常用比例:0.382、0.5、0.618、0.786
2. 基本面分析设定法:
- 合理估值法:目标价位 = 合理PE × 预期每股收益
- 成长预期法:目标价位 = 买入价 × (1 + 预期年增长率 × 持有年限)
- 行业对标法:目标价位 = 行业平均估值指标 × 个股基本面数据
3. 综合设定法:
- 公式:目标价位 = (技术目标位 + 基本面目标位 + 情绪目标位) / 3 × 调整系数
- 调整系数考虑:市场整体环境、个股特性、投资者风险偏好等
(更多正文内容见图片)
----
#股市学习系列课程 - 第10周第2天 (day56)
学习目标:
- 理解止盈的核心原理和重要性
- 掌握目标价位止盈法的科学设定方法
- 熟练运用分批止盈策略平衡收益和风险
- 有效实施移动止盈技巧,让利润充分奔跑
- 根据不同市场环境灵活调整止盈策略
- 避免止盈过程中的常见误区
#股票知识 #投资有风险入场需谨慎 #投资理财 #止盈策略
原理:在买入股票前,根据各种因素预先设定一个预期的目标价格,当股价达到或超过这个价格时卖出止盈。
目标价位的设定依据:
1. 技术分析 | 基于阻力位、形态目标位、黄金分割等 | 技术面主导的市场 | 中高 |
2. 基本面分析 | 基于合理估值、成长性预期等 | 价值投资、基本面主导 | 高 |
3. 资金成本 | 考虑资金时间成本和机会成本 | 短期交易、资金密集型 | 中 |
4. 情绪指标 | 基于市场情绪和投资者行为 | 投机性较强的市场 | 中低 |
目标价位设定的科学方法:
1. 技术分析设定法:
- 阻力位法:目标价位 = 最近的主要阻力位 - 调整系数(通常为2%-3%)
- 形态目标法:
- 头肩底目标:突破颈线后的目标涨幅 = 颈线到头部的垂直距离
- 双底目标:突破颈线后的目标涨幅 = 颈线到底部的垂直距离
- 三角形目标:突破后的目标涨幅 = 三角形的最大宽度
- 黄金分割法:目标价位 = 起涨点 + (前期跌幅 × 黄金分割比例)
- 常用比例:0.382、0.5、0.618、0.786
2. 基本面分析设定法:
- 合理估值法:目标价位 = 合理PE × 预期每股收益
- 成长预期法:目标价位 = 买入价 × (1 + 预期年增长率 × 持有年限)
- 行业对标法:目标价位 = 行业平均估值指标 × 个股基本面数据
3. 综合设定法:
- 公式:目标价位 = (技术目标位 + 基本面目标位 + 情绪目标位) / 3 × 调整系数
- 调整系数考虑:市场整体环境、个股特性、投资者风险偏好等
(更多正文内容见图片)
----
#股市学习系列课程 - 第10周第2天 (day56)
学习目标:
- 理解止盈的核心原理和重要性
- 掌握目标价位止盈法的科学设定方法
- 熟练运用分批止盈策略平衡收益和风险
- 有效实施移动止盈技巧,让利润充分奔跑
- 根据不同市场环境灵活调整止盈策略
- 避免止盈过程中的常见误区
#股票知识 #投资有风险入场需谨慎 #投资理财 #止盈策略


