

















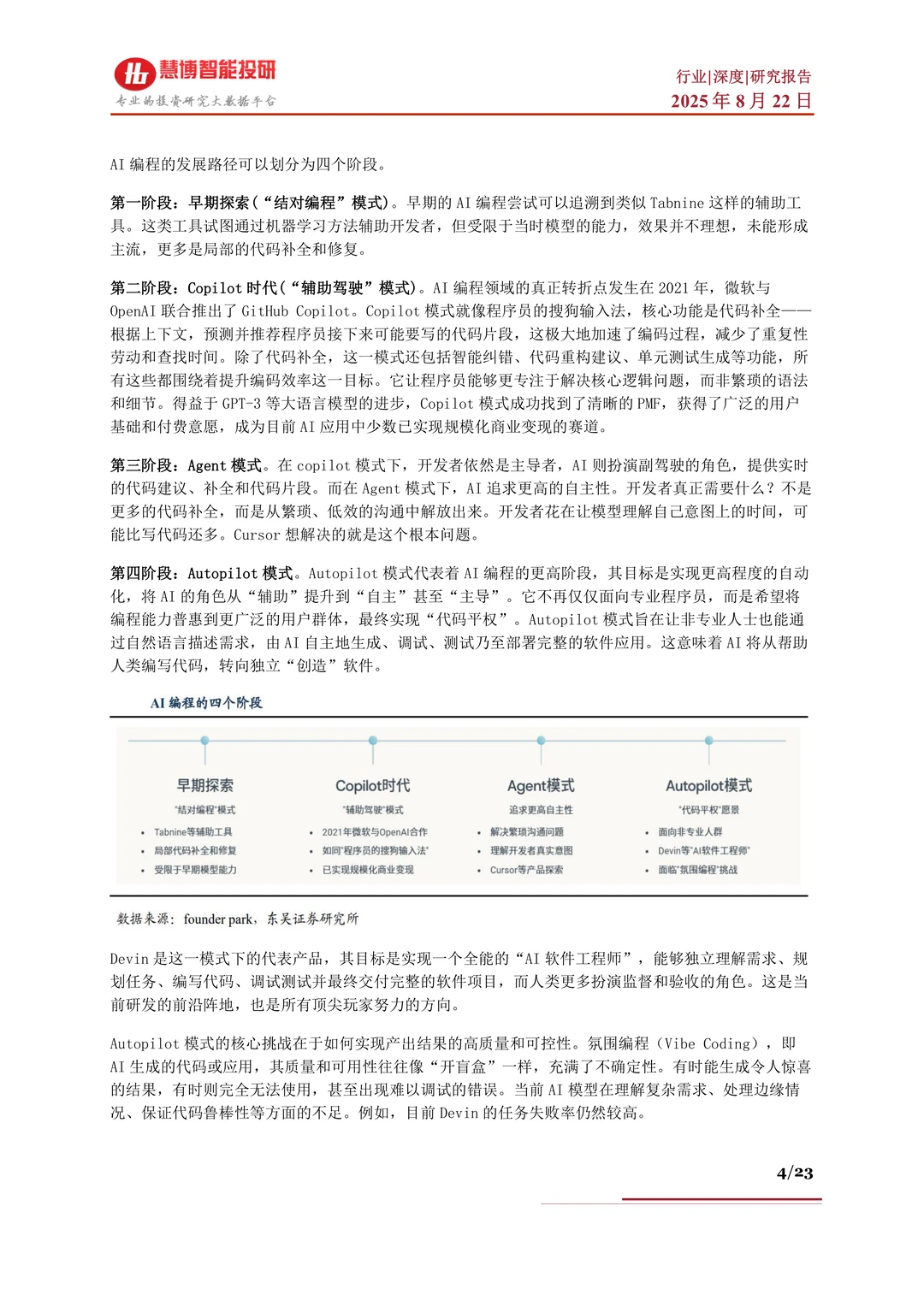
一、报告信息
标题:AI编程行业深度:市场现状、产业机遇、市场空间及相关公司深度梳理
出品方:慧博智能投研
页数:23页
报告编号:Z2512
获取报告:笔记末尾获取完整报告
二、报告主要内容
1️⃣ 行业概况
? AI编程是利用人工智能技术辅助或自动化软件开发过程,实现代码自动生成、补全、优化
? 2023年中国AI代码生成市场规模达65亿元,预计2028年增长至330亿元,年复合增长率38%
? 发展路径分为四个阶段:Copilot→Pilot→Agent→Autopilot,从辅助编程向自主编程演进
? 90%开发者使用AI工具,35%为高强度每天使用者,编程门槛降低催生“全民开发者”浪潮
2️⃣ 市场现状
? Claude 4系列大模型在SWE-bench基准测试中表现领先,准确率达72.7%
?️ Cursor 1.0推出代码审查工具BugBot和后台智能体,支持长时间构建、研究和调试代码
? 国内科技大厂重点发力:阿里通义灵码、百度Comate、字节跳动豆包MarsCode各具特色
3️⃣ 技术路线
? 生态集成型:如GitHub Copilot,与主流开发环境和云服务紧密结合
? 体验革新型:如Cursor,重构IDE并结合第三方模型接入,提供流畅开发体验
? 模型驱动型:如Refection AI,采用自研端到端编程大模型,技术潜力更大
4️⃣ 市场格局
? 中美领跑全球AI编程,中国在本土化与行业场景落地方面更具优势
? 上下文管理成为核心挑战,需要智能处理数万行真实代码项目的全局认知
? 过程数据成为企业竞争壁垒,反映开发者真实意图和工作流的动态数据价值凸显
? Cursor月活跃用户789万位列全球第一,lovable访问量3033万领先
5️⃣ 相关公司
? 卓易信息:通过收购切入基础软件领域,低代码IDE产品SnapDevelop积累近4000用户
? 商汤科技:推出代码小浣熊智能研发助手,支持90+编程语言,日生成代码量超十亿Tokens
⚡ 科大国创:中标电信储能项目,深度布局量子科技,推出科创星码编程助手
#AI编程 #GitHubCopilot #Cursor #通义灵码 #百度Comate #豆包MarsCode #代码生成 #低代码开发 #AI编程助手 #全民开发者
标题:AI编程行业深度:市场现状、产业机遇、市场空间及相关公司深度梳理
出品方:慧博智能投研
页数:23页
报告编号:Z2512
获取报告:笔记末尾获取完整报告
二、报告主要内容
1️⃣ 行业概况
? AI编程是利用人工智能技术辅助或自动化软件开发过程,实现代码自动生成、补全、优化
? 2023年中国AI代码生成市场规模达65亿元,预计2028年增长至330亿元,年复合增长率38%
? 发展路径分为四个阶段:Copilot→Pilot→Agent→Autopilot,从辅助编程向自主编程演进
? 90%开发者使用AI工具,35%为高强度每天使用者,编程门槛降低催生“全民开发者”浪潮
2️⃣ 市场现状
? Claude 4系列大模型在SWE-bench基准测试中表现领先,准确率达72.7%
?️ Cursor 1.0推出代码审查工具BugBot和后台智能体,支持长时间构建、研究和调试代码
? 国内科技大厂重点发力:阿里通义灵码、百度Comate、字节跳动豆包MarsCode各具特色
3️⃣ 技术路线
? 生态集成型:如GitHub Copilot,与主流开发环境和云服务紧密结合
? 体验革新型:如Cursor,重构IDE并结合第三方模型接入,提供流畅开发体验
? 模型驱动型:如Refection AI,采用自研端到端编程大模型,技术潜力更大
4️⃣ 市场格局
? 中美领跑全球AI编程,中国在本土化与行业场景落地方面更具优势
? 上下文管理成为核心挑战,需要智能处理数万行真实代码项目的全局认知
? 过程数据成为企业竞争壁垒,反映开发者真实意图和工作流的动态数据价值凸显
? Cursor月活跃用户789万位列全球第一,lovable访问量3033万领先
5️⃣ 相关公司
? 卓易信息:通过收购切入基础软件领域,低代码IDE产品SnapDevelop积累近4000用户
? 商汤科技:推出代码小浣熊智能研发助手,支持90+编程语言,日生成代码量超十亿Tokens
⚡ 科大国创:中标电信储能项目,深度布局量子科技,推出科创星码编程助手
#AI编程 #GitHubCopilot #Cursor #通义灵码 #百度Comate #豆包MarsCode #代码生成 #低代码开发 #AI编程助手 #全民开发者


