










亚马逊的每个类目节点,本质上就是一个细分市场,亚马逊运营怎么对细分市场做分析,如何快速判断新品是否有机会进入市场?
市场分析的维度包括市场概况与规模、需求与趋势、新品占比、季节性和生命周期、利润率、退货率和CPC竞价等。
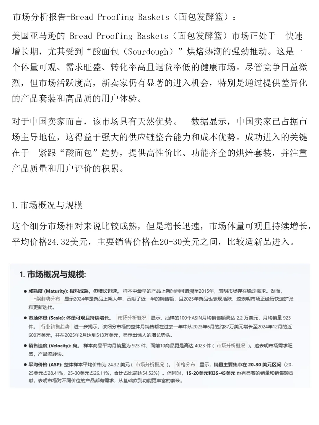
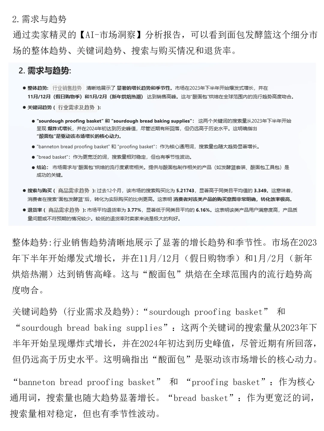
从2023年下半年开始,细分市场Bread Proofing Baskets的核心关键词“sourdough bread baking supplies”搜索量呈爆炸式增长(如2025年1月达327167次),需求旺盛。
我们以Bread Proofing Baskets(面包发酵篮)这个细分市场为例,利用卖家精灵的【选市场】和【AI-市场洞察】功能,分析一下这个类目值不值得入手,新品是否有机会进入这个细分市场?
Step1:打开卖家精灵,找到【选市场】功能,选择类目Bread Proofing Baskets,点击筛选市场,就会出现相应的市场分析报告。
Step2:点击市场分析入口,就可以看到详细的市场分析报告,包括市场分析概况、行业需求及趋势、行业销售趋势、商品集中度、品牌集中度、卖家集中度、卖家类型分布、A+视频分布、卖家所属地分布、商品需求趋势、上架时间分布、上架趋势分布、评分数分布、评分值分布和价格分布。
Step3:我们选择想要分析的类目Bread Proofing Baskets(面包发酵篮),通过卖家精灵的-【AI解读】-【AI-市场洞察】功能,让它帮我们快速分析这个细分市场是否值得进入,新品是否有机会进入这个市场。
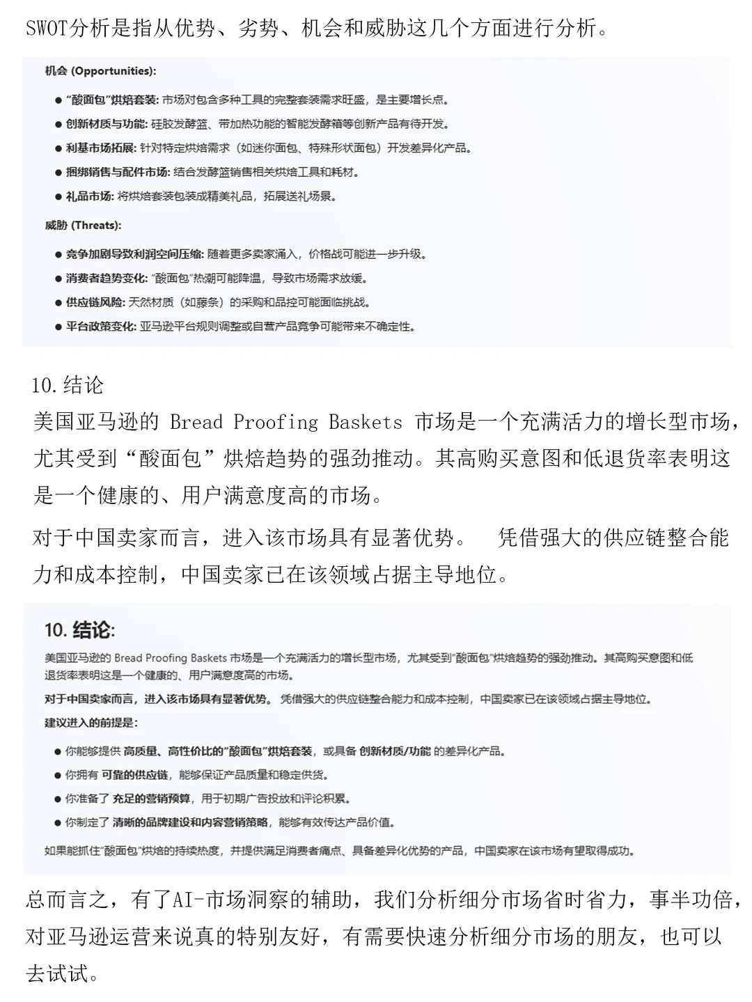
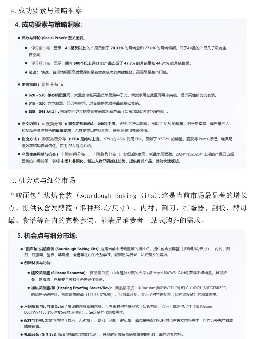
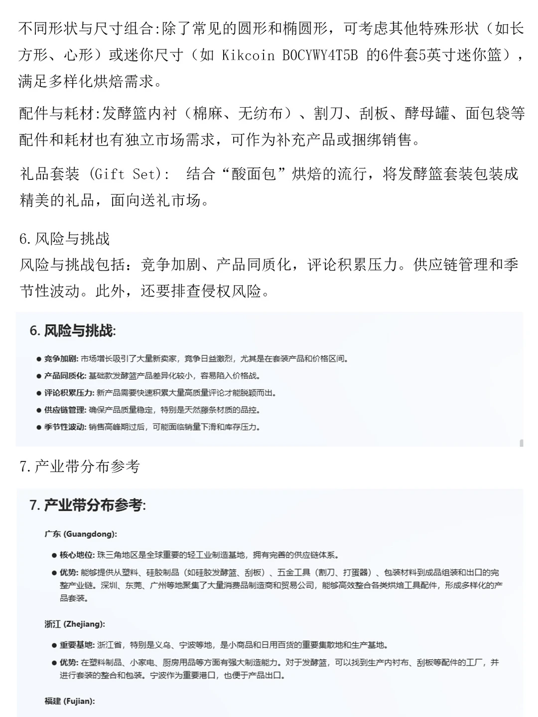
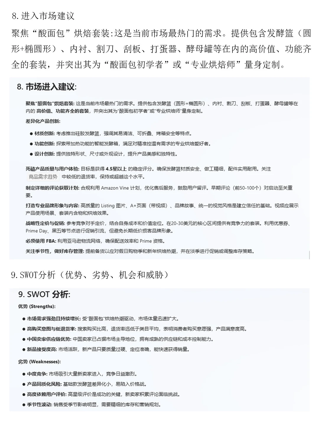
只要几秒钟的时间,AI就帮我们详细解读出这个细分市场的情况了,包括市场概况与规模、需求与趋势、竞争格局、成功要素与策略洞察、机会点与细分市场、分险与挑战、产业带分布参考、市场进入建议、SWOT分析与结论。
有了AI-市场洞察的辅助,工作起来事半功倍,对亚马逊运营来说真的特别友好,有需要快速分析细分市场的朋友,也可以去试试。
篇幅有限,详情请看上方图片内容!
#亚马逊运营 #亚马逊 #亚马逊跨境电商 #亚马逊市场分析 #亚马逊市场调研 #亚马逊选品 #亚马逊竞品分析 #亚马逊新手 #亚马逊卖家 #卖家精灵
市场分析的维度包括市场概况与规模、需求与趋势、新品占比、季节性和生命周期、利润率、退货率和CPC竞价等。
从2023年下半年开始,细分市场Bread Proofing Baskets的核心关键词“sourdough bread baking supplies”搜索量呈爆炸式增长(如2025年1月达327167次),需求旺盛。
我们以Bread Proofing Baskets(面包发酵篮)这个细分市场为例,利用卖家精灵的【选市场】和【AI-市场洞察】功能,分析一下这个类目值不值得入手,新品是否有机会进入这个细分市场?
Step1:打开卖家精灵,找到【选市场】功能,选择类目Bread Proofing Baskets,点击筛选市场,就会出现相应的市场分析报告。
Step2:点击市场分析入口,就可以看到详细的市场分析报告,包括市场分析概况、行业需求及趋势、行业销售趋势、商品集中度、品牌集中度、卖家集中度、卖家类型分布、A+视频分布、卖家所属地分布、商品需求趋势、上架时间分布、上架趋势分布、评分数分布、评分值分布和价格分布。
Step3:我们选择想要分析的类目Bread Proofing Baskets(面包发酵篮),通过卖家精灵的-【AI解读】-【AI-市场洞察】功能,让它帮我们快速分析这个细分市场是否值得进入,新品是否有机会进入这个市场。
只要几秒钟的时间,AI就帮我们详细解读出这个细分市场的情况了,包括市场概况与规模、需求与趋势、竞争格局、成功要素与策略洞察、机会点与细分市场、分险与挑战、产业带分布参考、市场进入建议、SWOT分析与结论。
有了AI-市场洞察的辅助,工作起来事半功倍,对亚马逊运营来说真的特别友好,有需要快速分析细分市场的朋友,也可以去试试。
篇幅有限,详情请看上方图片内容!
#亚马逊运营 #亚马逊 #亚马逊跨境电商 #亚马逊市场分析 #亚马逊市场调研 #亚马逊选品 #亚马逊竞品分析 #亚马逊新手 #亚马逊卖家 #卖家精灵


