


















编号765,获取完整报告(pdf文件):左下角购买同款
这份易观分析报告预测了2025年人工智能产业的十大发展趋势。报告首先概述了AI应用场景多元化探索以及企业对AI投资的理性化趋势,然后深入探讨了十大具体趋势:
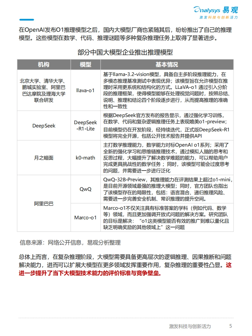
1. 自对弈强化学习范式开启,大模型技术竞争进入复杂推理阶段;
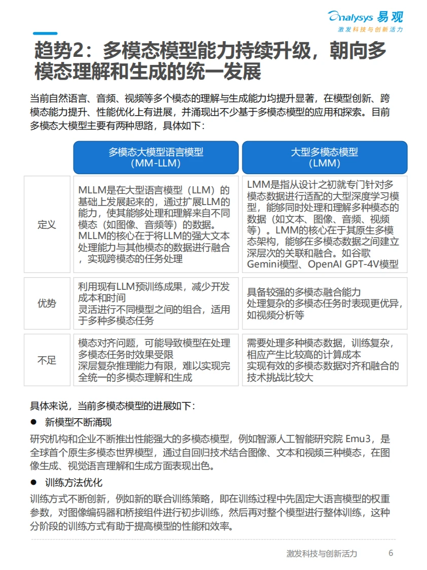
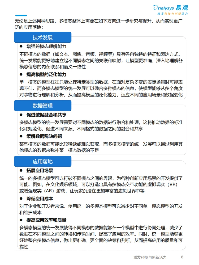
2. 多模态模型能力持续升级,朝向多模态理解和生成的统一发展;
3. Agent向超级智能体进化
;4. AI原生应用形成服务闭环,聚焦专业用户提升效率;
5. 成熟应用加速拥抱AI;
6. AI赋能IP全生态;
7. 硬件全面AI化;
8. AI赋能千行百业,行业“小”模型催生“智能链主”;
9. 利用企业专有数据形成深度洞察与策略;
10. AI应用深化对企业组织能力提出新要求。
报告通过数据和案例分析,阐述了每个趋势背后的技术驱动因素、市场发展现状以及潜在挑战,并对未来AI产业发展方向进行了展望,旨在为企业和开发者提供参考,指导其AI战略规划和技术应用。 报告最后还附带了中国Agent应用图谱和中国AI应用市场分析,包括应用MAU、DAU/MAU活跃度,以及用户画像等数据。
获取完整报告(pdf文件):左下角购买同款 #消费趋势 #研究报告 #行业报告 #行业分析报告 #营销方案 #小红书新年感谢季 #AI趋势
这份易观分析报告预测了2025年人工智能产业的十大发展趋势。报告首先概述了AI应用场景多元化探索以及企业对AI投资的理性化趋势,然后深入探讨了十大具体趋势:
1. 自对弈强化学习范式开启,大模型技术竞争进入复杂推理阶段;
2. 多模态模型能力持续升级,朝向多模态理解和生成的统一发展;
3. Agent向超级智能体进化
;4. AI原生应用形成服务闭环,聚焦专业用户提升效率;
5. 成熟应用加速拥抱AI;
6. AI赋能IP全生态;
7. 硬件全面AI化;
8. AI赋能千行百业,行业“小”模型催生“智能链主”;
9. 利用企业专有数据形成深度洞察与策略;
10. AI应用深化对企业组织能力提出新要求。
报告通过数据和案例分析,阐述了每个趋势背后的技术驱动因素、市场发展现状以及潜在挑战,并对未来AI产业发展方向进行了展望,旨在为企业和开发者提供参考,指导其AI战略规划和技术应用。 报告最后还附带了中国Agent应用图谱和中国AI应用市场分析,包括应用MAU、DAU/MAU活跃度,以及用户画像等数据。
获取完整报告(pdf文件):左下角购买同款 #消费趋势 #研究报告 #行业报告 #行业分析报告 #营销方案 #小红书新年感谢季 #AI趋势


