











名词解释
涵盖数据要素化、平台经济、数字化率和智能合约四个概念,对数字经济的基本要素、组织形式、发展程度和技术应用进行解释。
简答题
1. 数据价值链:介绍基本构成环节及经济意义,体现数据在数字经济中的核心地位和价值创造能力。
2. 平台“二选一”行为:分析竞争效应并阐述我国平台经济反垄断规制路径,强调维护市场公平竞争的重要性。
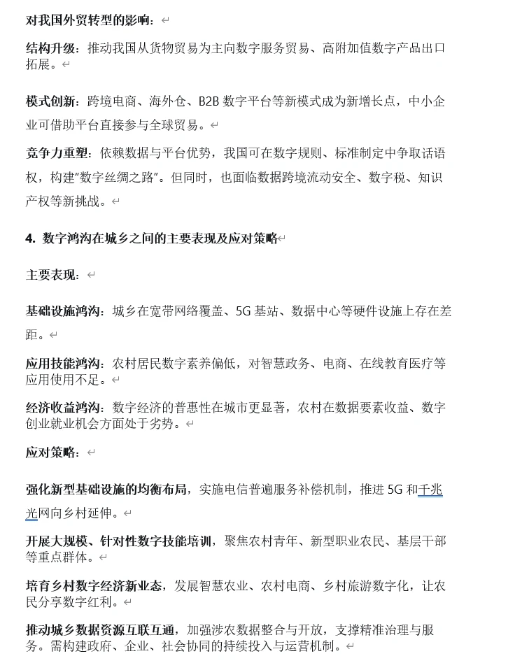
3. 数字贸易:说明主要特征及对我国外贸转型的影响,关注数字经济在国际贸易中的作用和机遇。
4. 城乡数字鸿沟:指出主要表现及应对策略,突出促进城乡数字经济均衡发展的必要性。
案例分析题
1. 京东智能供应链:分析其数字化转型中数据驱动与技术赋能的特征,以及供应链能力开放的模式和效应,展示数字技术在企业供应链管理中的应用和价值。
2. 抖音直播电商:从参与方角度分析发展动力,并提出综合治理框架建议,关注数字平台在电商领域的发展和治理挑战。
论述题
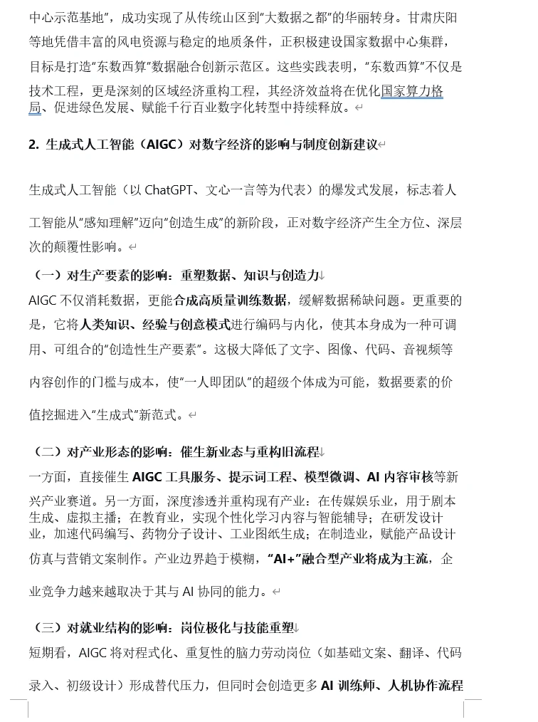
1. “东数西算”工程:从资源禀赋、产业协同和区域发展三个维度论述实施逻辑和经济效应,并结合实践案例进行分析,体现国家战略在数字经济发展中的引导作用。
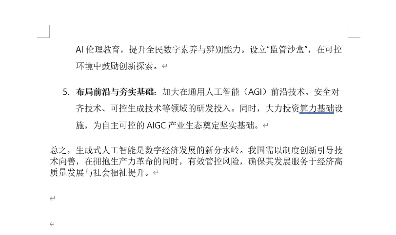
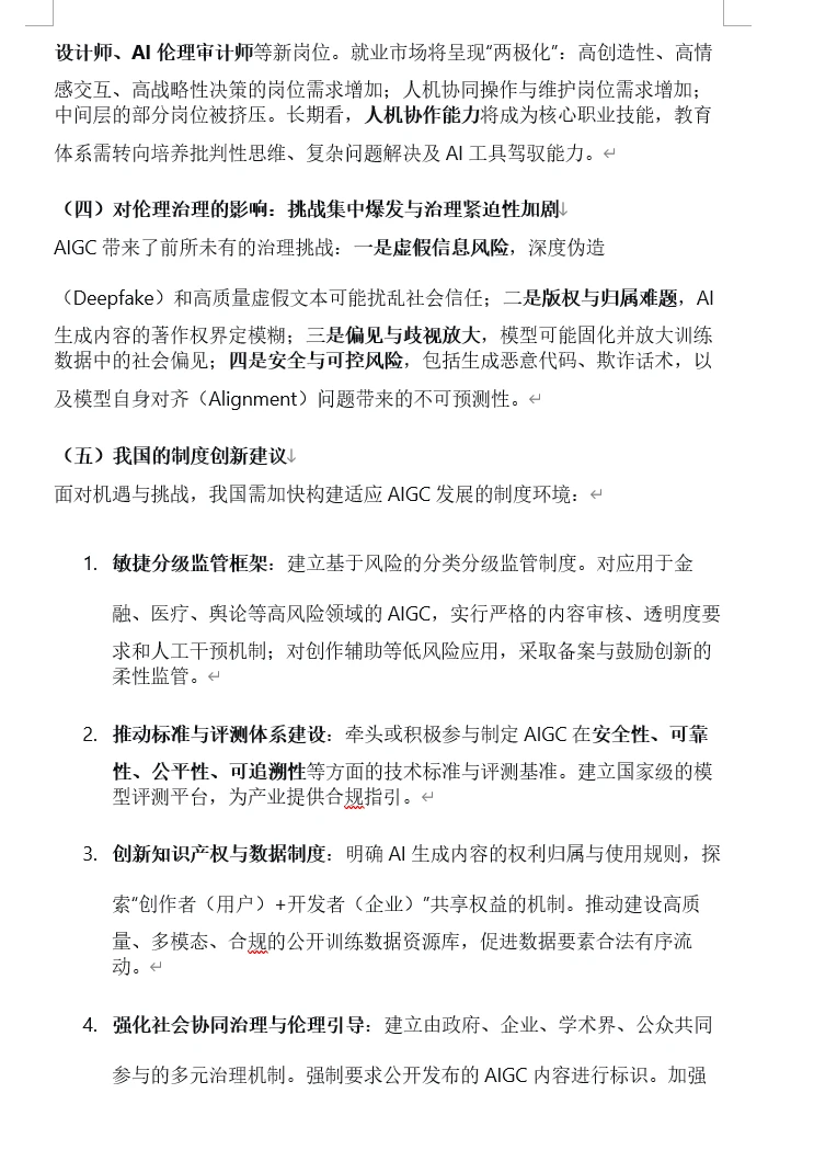
2. 生成式人工智能:阐述对数字经济各层面的影响并提出我国制度创新建议,探讨新兴技术在数字经济中的应用前景和挑战应对。
#数字经济专硕 #数字经济模拟卷
涵盖数据要素化、平台经济、数字化率和智能合约四个概念,对数字经济的基本要素、组织形式、发展程度和技术应用进行解释。
简答题
1. 数据价值链:介绍基本构成环节及经济意义,体现数据在数字经济中的核心地位和价值创造能力。
2. 平台“二选一”行为:分析竞争效应并阐述我国平台经济反垄断规制路径,强调维护市场公平竞争的重要性。
3. 数字贸易:说明主要特征及对我国外贸转型的影响,关注数字经济在国际贸易中的作用和机遇。
4. 城乡数字鸿沟:指出主要表现及应对策略,突出促进城乡数字经济均衡发展的必要性。
案例分析题
1. 京东智能供应链:分析其数字化转型中数据驱动与技术赋能的特征,以及供应链能力开放的模式和效应,展示数字技术在企业供应链管理中的应用和价值。
2. 抖音直播电商:从参与方角度分析发展动力,并提出综合治理框架建议,关注数字平台在电商领域的发展和治理挑战。
论述题
1. “东数西算”工程:从资源禀赋、产业协同和区域发展三个维度论述实施逻辑和经济效应,并结合实践案例进行分析,体现国家战略在数字经济发展中的引导作用。
2. 生成式人工智能:阐述对数字经济各层面的影响并提出我国制度创新建议,探讨新兴技术在数字经济中的应用前景和挑战应对。
#数字经济专硕 #数字经济模拟卷


