












中小微企业数字化转型调查
该项目持续时间为2024~2026年,调查覆盖全国主要城市、主要行业的中小微企业。该项目旨在全面深入了解中国中小微企业数字化转型现状、痛点和需求,深入剖析其\"融资难、融资贵\"问题,建立一套衡量中小微企业数字化转型的标准体系,总结成功案例的经验和做法,为国内中小微企业高质量发展提供决策参考,精心遴选了全国各地32个具有代表性的中小企业数字化转型案例。
?部分行业案例的简要概括:
1️⃣数字安全行业:某数字安全企业通过搭建一站式销售行销一体化平台,整合数据源,优化管理流程,实现销售办公效率提升50%,业绩显著增长。
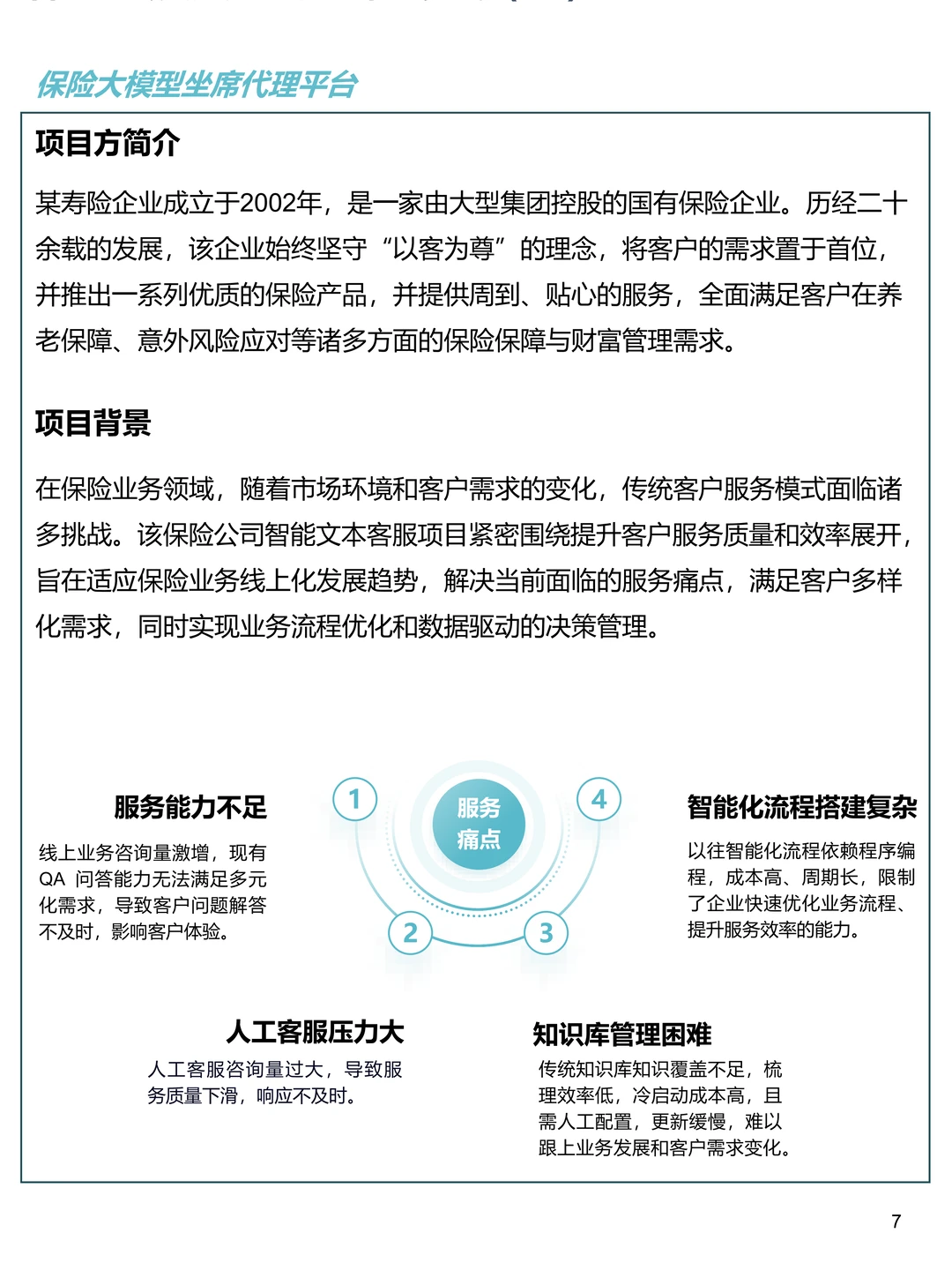
2️⃣保险行业:某寿险企业引入保险大模型坐席代理平台,利用大模型、语义识别等技术,显著提升客户服务质量和效率,客户满意度大幅提高。
3️⃣医疗美容行业:国内某知名医美品牌通过全链路会员管理,结合AI技术提升员工效率和客户体验,实现会员新增率增长26%,复购率提升18%。
4️⃣电子科技行业:深圳市双盈电子科技有限公司通过一体化财务管理平台,打通各组织单元财务流程,实现合并报表效率与质量双提升,组织间结算效能显著增强。
5️⃣奢侈品零售行业:托德斯(TOD\'S)通过部署财税共享平台,实现电子发票开具、进项票勾选认证自动化,提升财务效率,优化客户开票体验。
6️⃣教育培训行业:某教育集团采用双中台智慧签章解决方案,实现合同签署的在线化、智能化,提升合同管理效率,降低法律风险。
7️⃣超声波设备行业:上海骄成超声波技术股份有限公司通过数字融合一体化办公平台,优化生产流程,提升生产效率,实现成本节约和收入增加。
8️⃣通信行业:上海众托科技有限公司利用项目管理流程自动化系统,实现项目信息透明化、流程规范化,提高项目管理和服务质量。
9️⃣旅游行业:湖南周洛大峡谷景区通过智慧景区票务与营收管理平台,实现分时预约、无接触服务,提升运营效率,增加二次消费转化率。
?能源行业:中储(嘉兴)油品销售有限公司构建营销管理系统,提升客户满意度和粘性,实现业绩增长,推动加油站全面互联网化管理。
#行业报告 #数字化企业 #数字化转型
该项目持续时间为2024~2026年,调查覆盖全国主要城市、主要行业的中小微企业。该项目旨在全面深入了解中国中小微企业数字化转型现状、痛点和需求,深入剖析其\"融资难、融资贵\"问题,建立一套衡量中小微企业数字化转型的标准体系,总结成功案例的经验和做法,为国内中小微企业高质量发展提供决策参考,精心遴选了全国各地32个具有代表性的中小企业数字化转型案例。
?部分行业案例的简要概括:
1️⃣数字安全行业:某数字安全企业通过搭建一站式销售行销一体化平台,整合数据源,优化管理流程,实现销售办公效率提升50%,业绩显著增长。
2️⃣保险行业:某寿险企业引入保险大模型坐席代理平台,利用大模型、语义识别等技术,显著提升客户服务质量和效率,客户满意度大幅提高。
3️⃣医疗美容行业:国内某知名医美品牌通过全链路会员管理,结合AI技术提升员工效率和客户体验,实现会员新增率增长26%,复购率提升18%。
4️⃣电子科技行业:深圳市双盈电子科技有限公司通过一体化财务管理平台,打通各组织单元财务流程,实现合并报表效率与质量双提升,组织间结算效能显著增强。
5️⃣奢侈品零售行业:托德斯(TOD\'S)通过部署财税共享平台,实现电子发票开具、进项票勾选认证自动化,提升财务效率,优化客户开票体验。
6️⃣教育培训行业:某教育集团采用双中台智慧签章解决方案,实现合同签署的在线化、智能化,提升合同管理效率,降低法律风险。
7️⃣超声波设备行业:上海骄成超声波技术股份有限公司通过数字融合一体化办公平台,优化生产流程,提升生产效率,实现成本节约和收入增加。
8️⃣通信行业:上海众托科技有限公司利用项目管理流程自动化系统,实现项目信息透明化、流程规范化,提高项目管理和服务质量。
9️⃣旅游行业:湖南周洛大峡谷景区通过智慧景区票务与营收管理平台,实现分时预约、无接触服务,提升运营效率,增加二次消费转化率。
?能源行业:中储(嘉兴)油品销售有限公司构建营销管理系统,提升客户满意度和粘性,实现业绩增长,推动加油站全面互联网化管理。
#行业报告 #数字化企业 #数字化转型


