
















这份“基于第/一性原理的商业推演” ,奠定了字节跳动后十年的辉煌。
1️⃣前瞻性的赛道定义与技术信仰
提出 “推/荐引擎将超越搜索引擎” ,并断言这是移动时代的必然。
精/准识别了“人越来越懒”的本质趋势,将“推/荐”视为比“搜索”更高/级的人机交互范式。
这一判断,从根本上奠定了字节跳动以算法为核心驱动力的技术信仰,指引其All in推/荐引擎,在移动时代实现了对传统信息分发模式的颠覆。
2️⃣清晰且可验证的产品演化路径
规划了从 “推/荐内容” → “推/荐商品” → “推/荐服务” 的三阶段演进路线。
精/准对应了字节跳动的发展史:以“今日头条”验证信息分发模式,以“抖音”及电商业务验证商品与内容融/合,再以本地生活等服务拓展边界。
预见了推/荐引擎将成为 “手机上与微信并列的入口级产品” ,而今日头条与抖音矩阵确实共同构成了移动互联网的核心入口。
3️⃣对核心商业模式的前置设计与精/准预判
商业化:明确将“信息流精/准广/告”定位为手机上的蕞佳广/告形式,并准确预测了广/告收入的高速增长。
生/态构建:大力推广“头条号”,强调内容创作与分发的闭环,这为此后庞大的创作者生/态(包括抖音创作者)奠定了基础,实现了“优/质内容-高/效分发-商业变现”的飞轮。
边界拓展:前瞻性地提及电商、O2O、金融等变现潜力,为后续的多元化业务探索画好了蓝图。
4️⃣数据驱动的执行力与雄心勃勃的目标
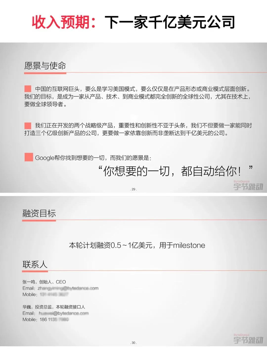
以详实的数据展示增长势头,并设定了具挑战性的目标。不仅展示了执行力,更传递了团队的雄心与信心。收入预测虽有偏差,但增长曲线的方向和斜率已被历史验证。
5️⃣五、顶/尖的团队与全球化视野
团队背景互补,覆盖技术、产品、商业、内容等关键环节。明确提出“进军海外市场,英文市场优先”,展现了超越中国市场的全球野心,这为TikTok的诞生埋下了伏笔。
?这份BP的成功,在于它牢牢抓住了几个本质:
技术范式转移的必然性(推/荐>搜索)
用户行为的底层逻辑(被动接收、兴趣驱动)
移动互联网的蕞终形态(超/级APP、生/态闭环)
一家伟大公司的雄心与路径(全球视野、持续创新、千亿目标)
#字节 #字节跳动 #张一鸣 #创业 #商业计划书PPT #商业计划书 #融资 #大厂 #融资计划书
1️⃣前瞻性的赛道定义与技术信仰
提出 “推/荐引擎将超越搜索引擎” ,并断言这是移动时代的必然。
精/准识别了“人越来越懒”的本质趋势,将“推/荐”视为比“搜索”更高/级的人机交互范式。
这一判断,从根本上奠定了字节跳动以算法为核心驱动力的技术信仰,指引其All in推/荐引擎,在移动时代实现了对传统信息分发模式的颠覆。
2️⃣清晰且可验证的产品演化路径
规划了从 “推/荐内容” → “推/荐商品” → “推/荐服务” 的三阶段演进路线。
精/准对应了字节跳动的发展史:以“今日头条”验证信息分发模式,以“抖音”及电商业务验证商品与内容融/合,再以本地生活等服务拓展边界。
预见了推/荐引擎将成为 “手机上与微信并列的入口级产品” ,而今日头条与抖音矩阵确实共同构成了移动互联网的核心入口。
3️⃣对核心商业模式的前置设计与精/准预判
商业化:明确将“信息流精/准广/告”定位为手机上的蕞佳广/告形式,并准确预测了广/告收入的高速增长。
生/态构建:大力推广“头条号”,强调内容创作与分发的闭环,这为此后庞大的创作者生/态(包括抖音创作者)奠定了基础,实现了“优/质内容-高/效分发-商业变现”的飞轮。
边界拓展:前瞻性地提及电商、O2O、金融等变现潜力,为后续的多元化业务探索画好了蓝图。
4️⃣数据驱动的执行力与雄心勃勃的目标
以详实的数据展示增长势头,并设定了具挑战性的目标。不仅展示了执行力,更传递了团队的雄心与信心。收入预测虽有偏差,但增长曲线的方向和斜率已被历史验证。
5️⃣五、顶/尖的团队与全球化视野
团队背景互补,覆盖技术、产品、商业、内容等关键环节。明确提出“进军海外市场,英文市场优先”,展现了超越中国市场的全球野心,这为TikTok的诞生埋下了伏笔。
?这份BP的成功,在于它牢牢抓住了几个本质:
技术范式转移的必然性(推/荐>搜索)
用户行为的底层逻辑(被动接收、兴趣驱动)
移动互联网的蕞终形态(超/级APP、生/态闭环)
一家伟大公司的雄心与路径(全球视野、持续创新、千亿目标)
#字节 #字节跳动 #张一鸣 #创业 #商业计划书PPT #商业计划书 #融资 #大厂 #融资计划书


