手机版
二维码
购物车
(
0
)
供应
求购
公司
团购
展会
资讯
招商
品牌
人才
知道
专题
图库
视频
下载
商圈
推广
热搜:
采购方式
甲带
滤芯
气动隔膜泵
减速机
减速机型号
履带
带式称重给煤机
无级变速机
链式给煤机
首页
供应
求购
公司
团购
展会
资讯
招商
品牌
人才
知道
专题
图库
视频
下载
商圈
首页
>
资讯
>
社会热点
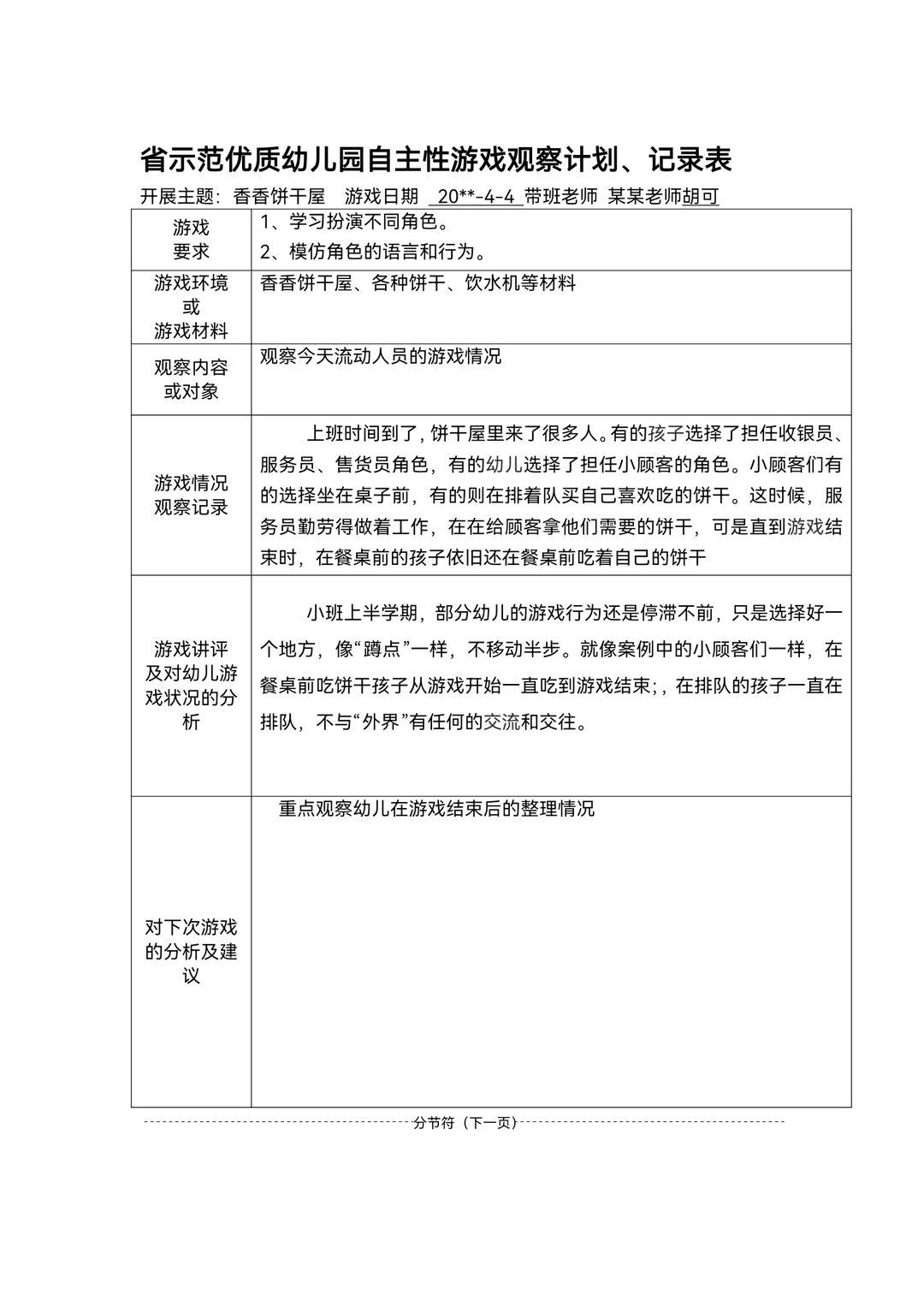
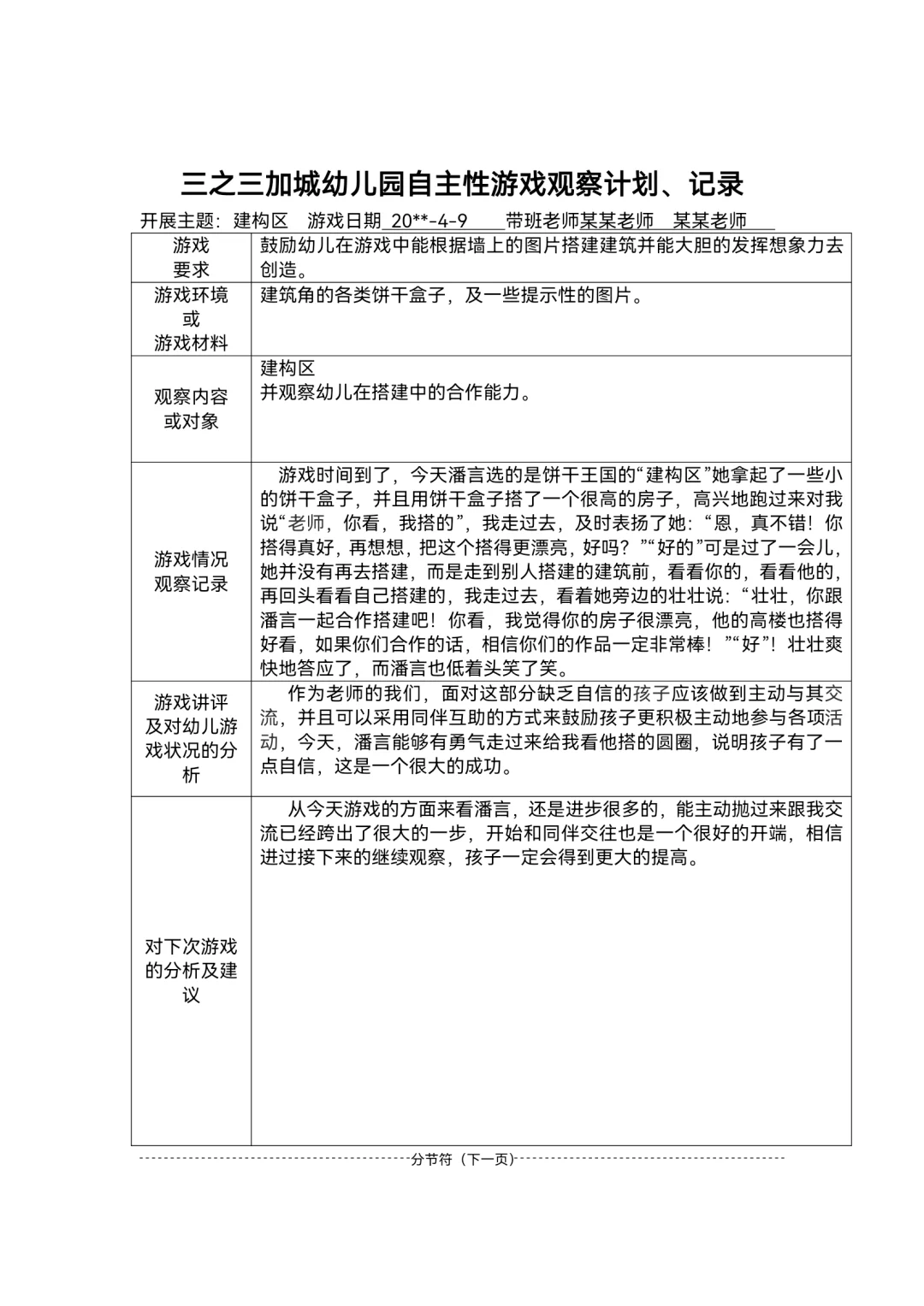
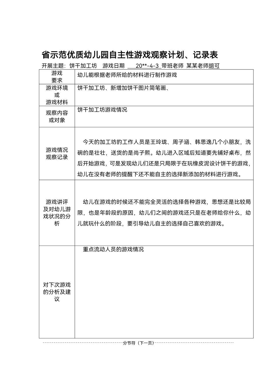
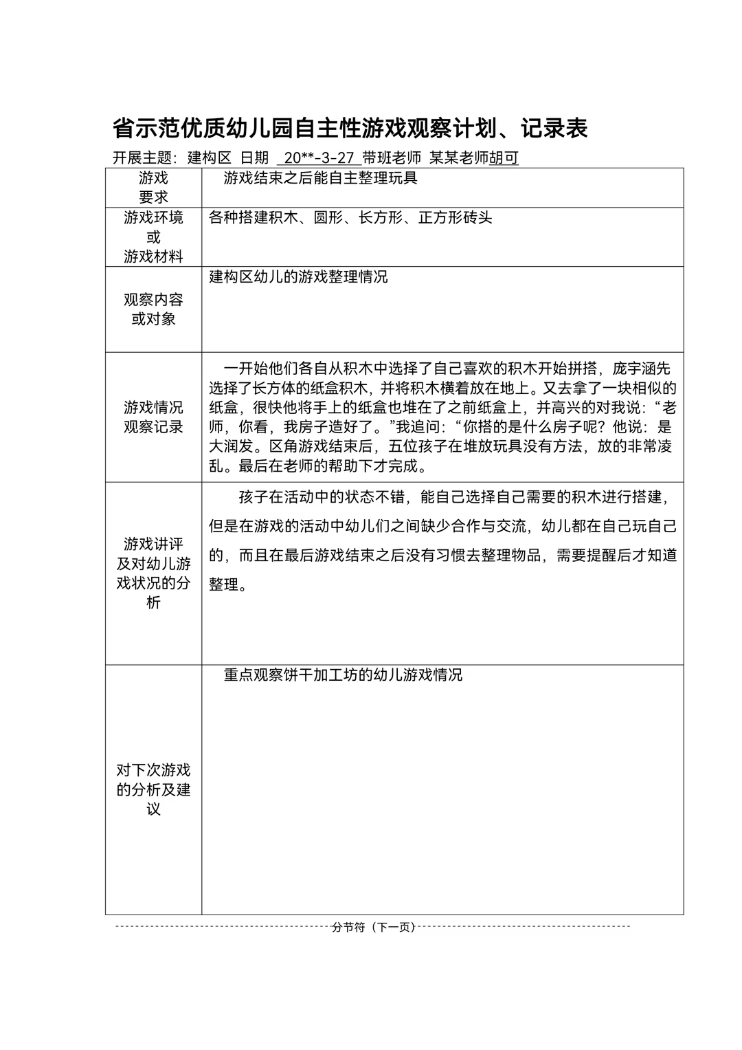
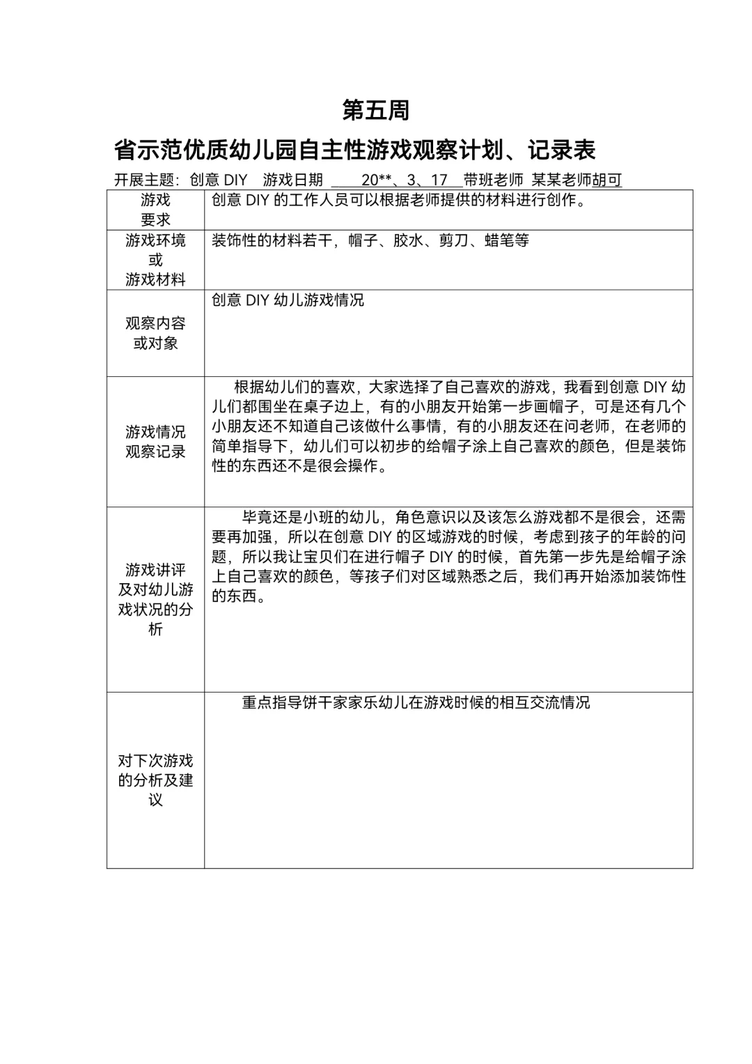
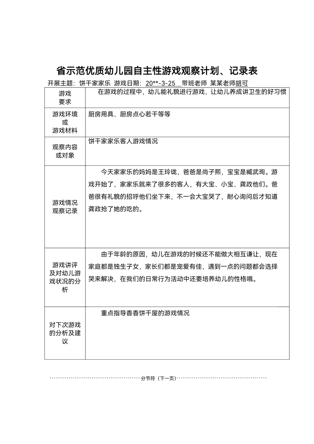
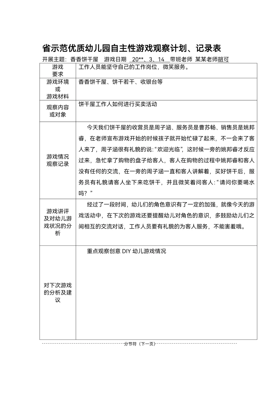
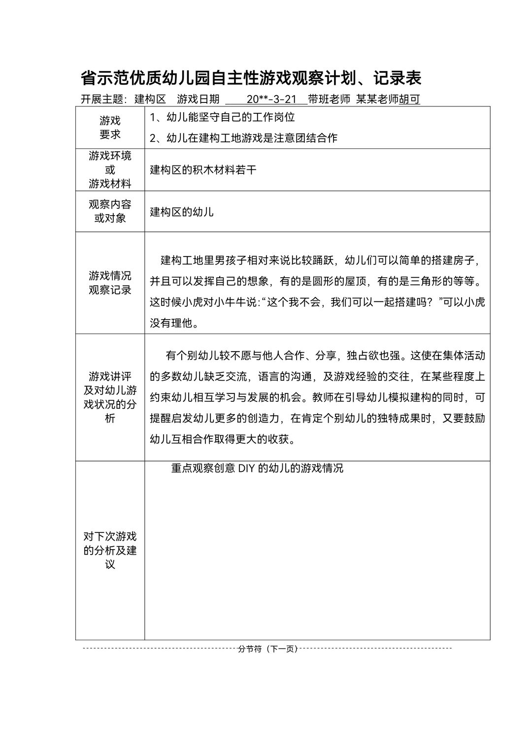
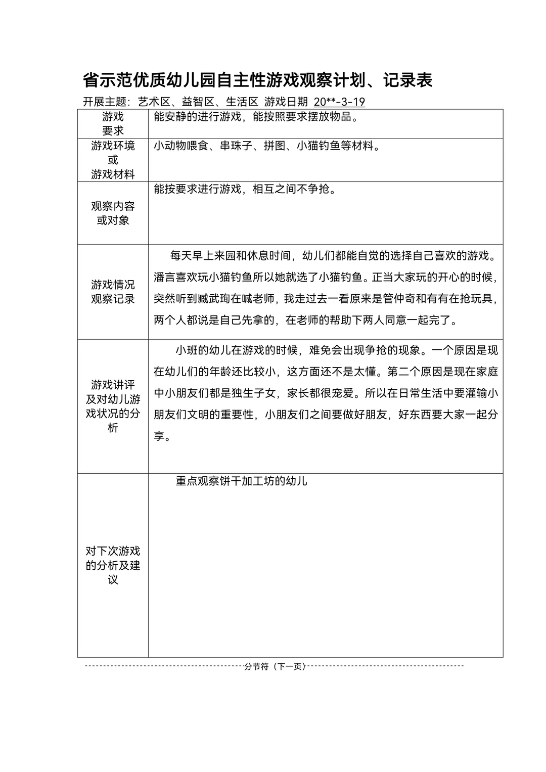
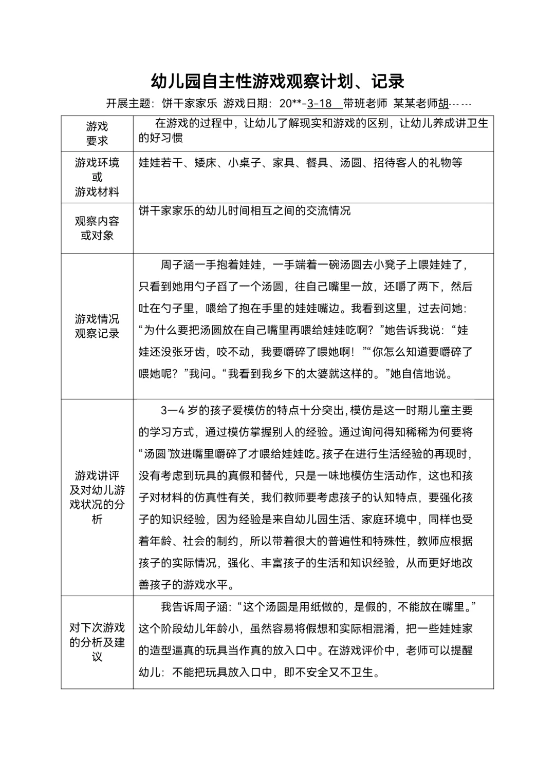
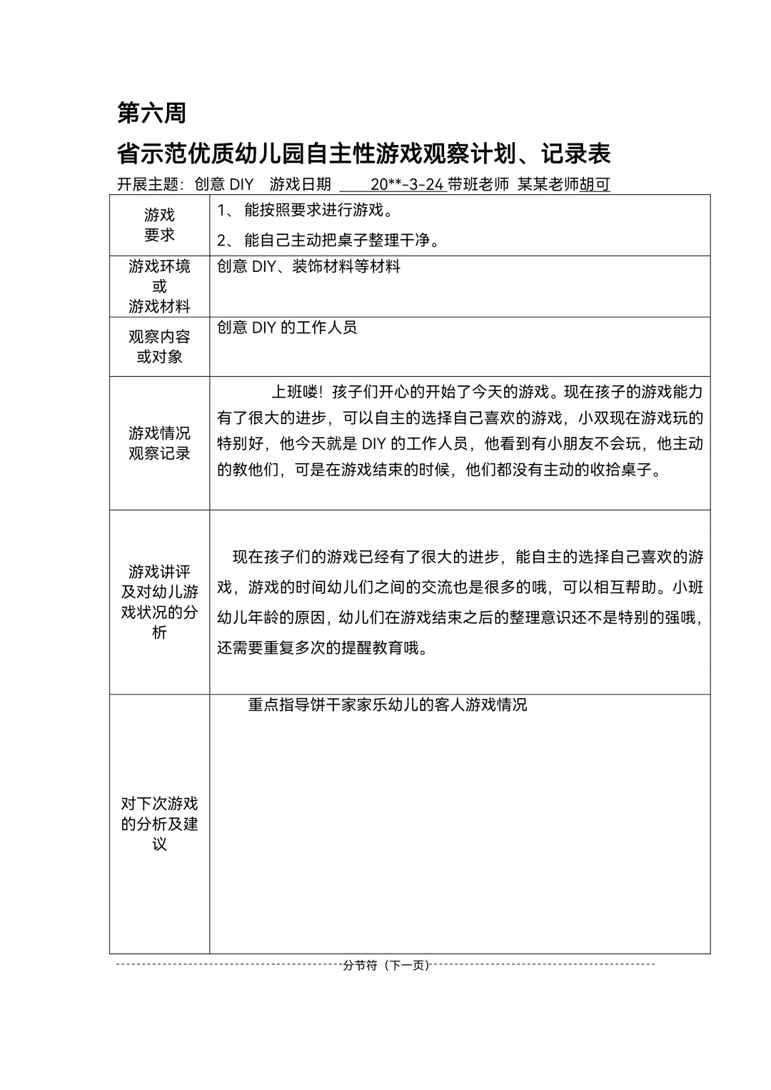
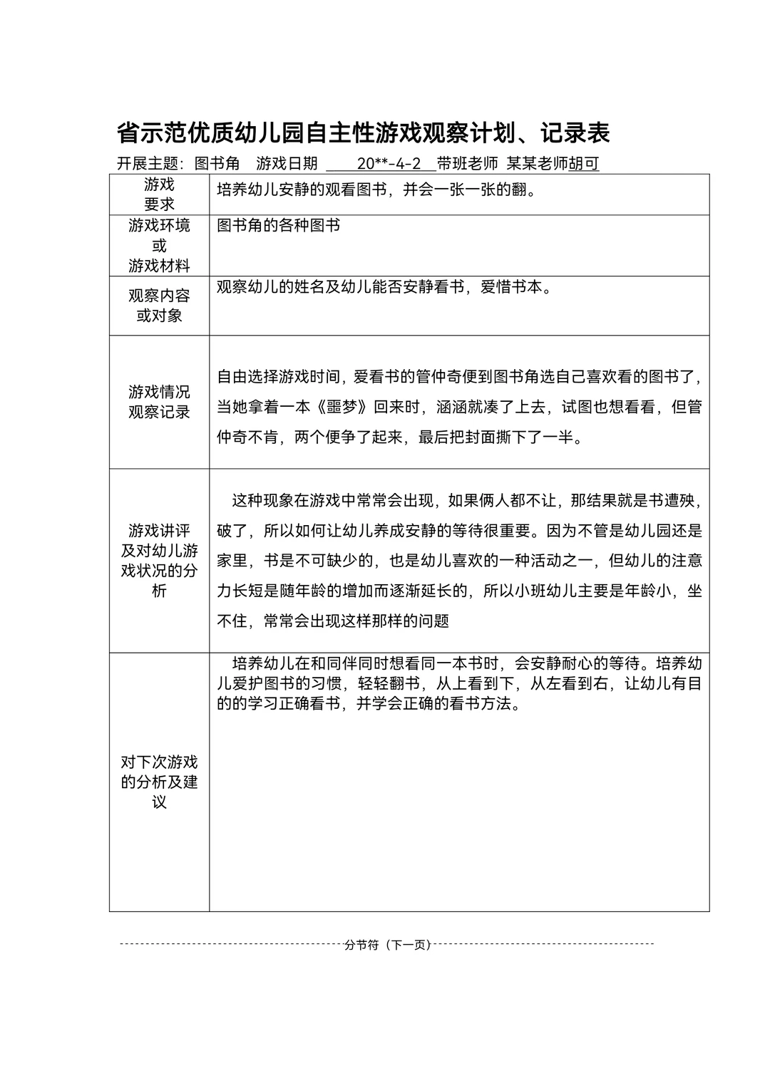
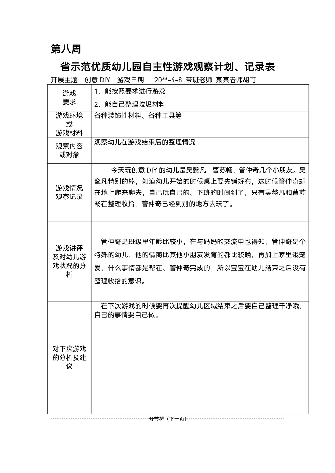
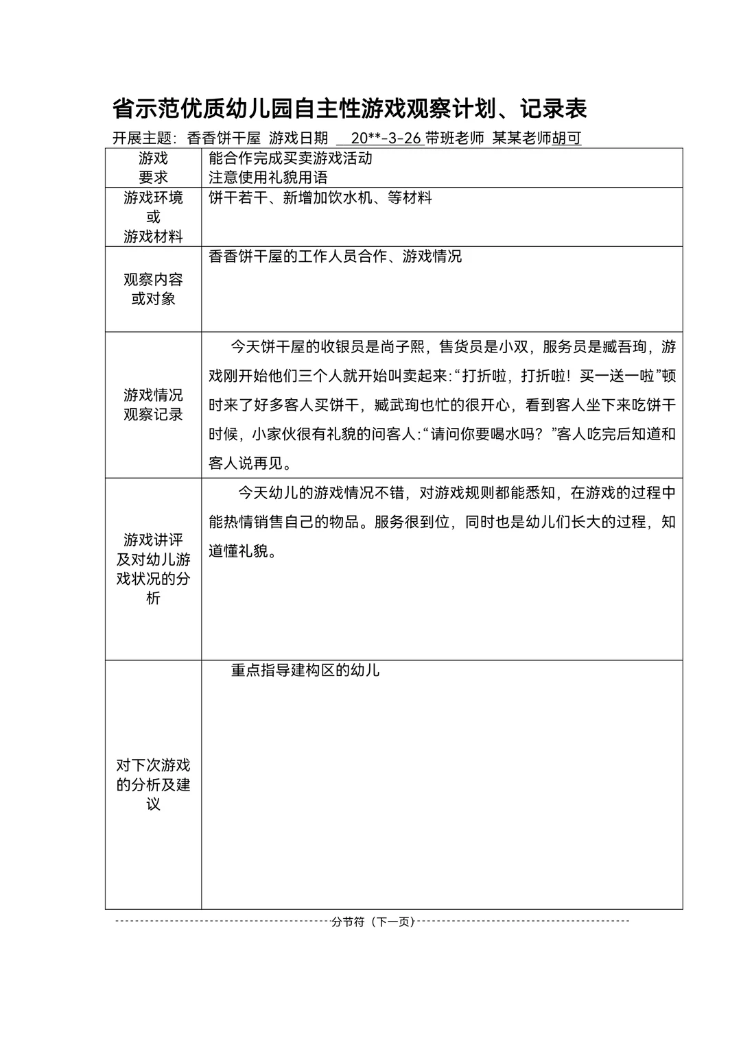
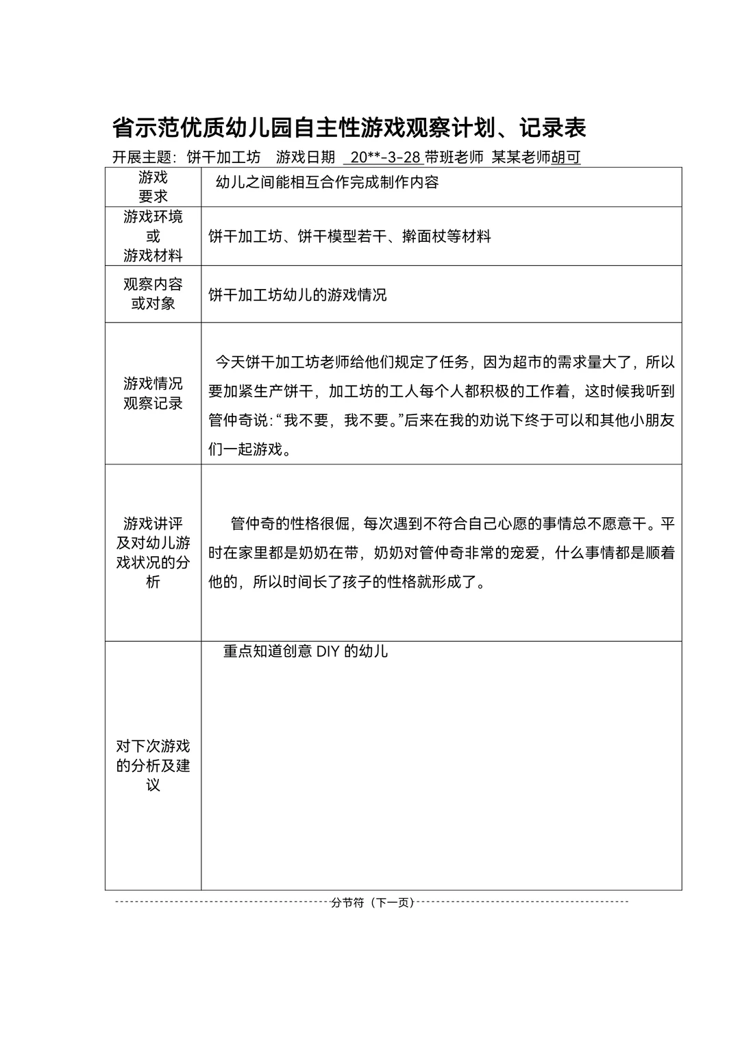
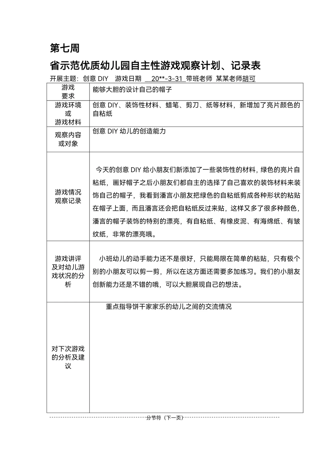
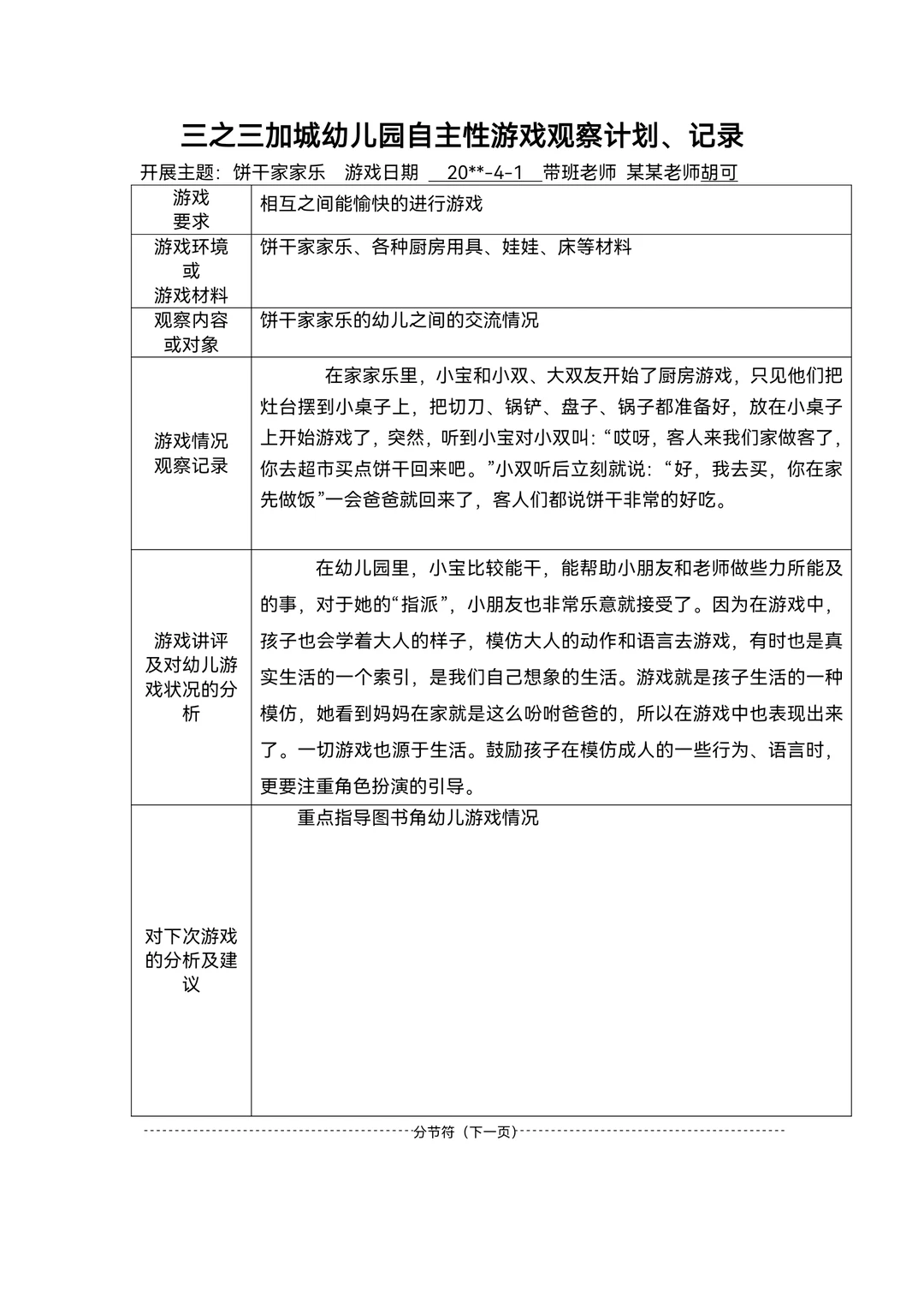
幼儿园区域游戏观察记录范文80篇
日期:2025-12-18 23:31:52 来源:网络整理 作者:本站编辑
评论:0
幼儿园区域游戏观察记录范文80篇
幼儿园自主性区域游戏观察记录范文80篇需要的姐妹们赶紧收藏吧,电子版文档可编辑修改
#幼儿园观察记录
#幼儿园观察记录表
#幼儿园观察记录个案分析
#幼儿园大班观察记录
#幼儿园区域游戏观察记录
#幼儿园区域游戏
#幼儿园区域游戏观察纪录
#幼儿园自主性观察记录
#幼儿园区角观察记录
#幼儿园游戏观察推进
打赏
更多
>
同类资讯
• 沥青同步封层车实践案例与选购
0
条
相关评论
推荐图文
推荐资讯
点击排行
0
1
7月全勤啊...离谱
0
2
不愧是专业私护白皮书推荐!水到兜不住
0
3
酒店大堂吧的破局之道:以“烘焙剧场”为
0
4
既下山梅里 | 美貌是谦辞,真诚才是必杀技
0
5
宠物行业报告解读|2024宠物玩具全球趋势
0
6
口碑爆!多美森少女丹被北大白皮书认证?
0
7
味道抄到8成,颜值做到满分:餐饮小白的降
0
8
元鲸鱼?白皮书①
0
9
宠物店做完洗护服务后,还能这样做报告?
网站首页
|
关于我们
|
联系方式
|
使用协议
|
版权隐私
|
网站地图
|
排名推广
|
广告服务
|
积分换礼
|
网站留言
|
RSS订阅
|
违规举报
|
皖ICP备20008326号-18
(c)2008-2022 免费发布网 All Rights Reserved