








如何搭建供应链整体模型?
供应链是企业竞争力的基石,而搭建高.效供应链模型,就像种下一棵能够生根发芽的大树。今天这篇文章,带你从零了解如何构建属于自己的供应链“模型树”,从根到叶,层层精进,提升效率、降低成.本!
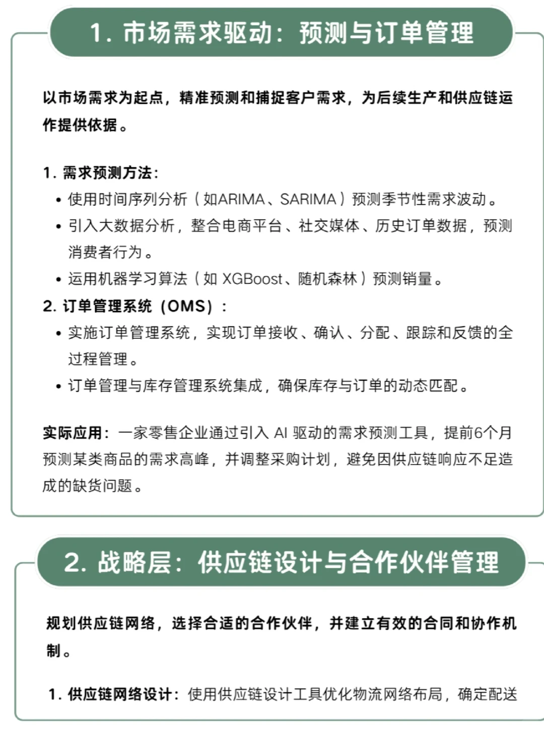
?1. 市场需求驱动:预.测与订单管理
以精.准需求预.测为起点,把握客户需求。借助 AI 和大数据分析,提前识别市场趋势,让供应链时刻响应客户所需,减少缺货和浪费。
?2. 战略层:设计供应链网络
优化供应链网络布局,明确物流路径和合作伙伴。通过与供应商建立多层级关系,确保稳定性和灵活性兼具。
?3. 运营层:计划与优化
从需求预.测到库存分类管理,全.面优化库存与生产计划。结合 VMI 和动态物流技术,做到“少库存,高周转”。
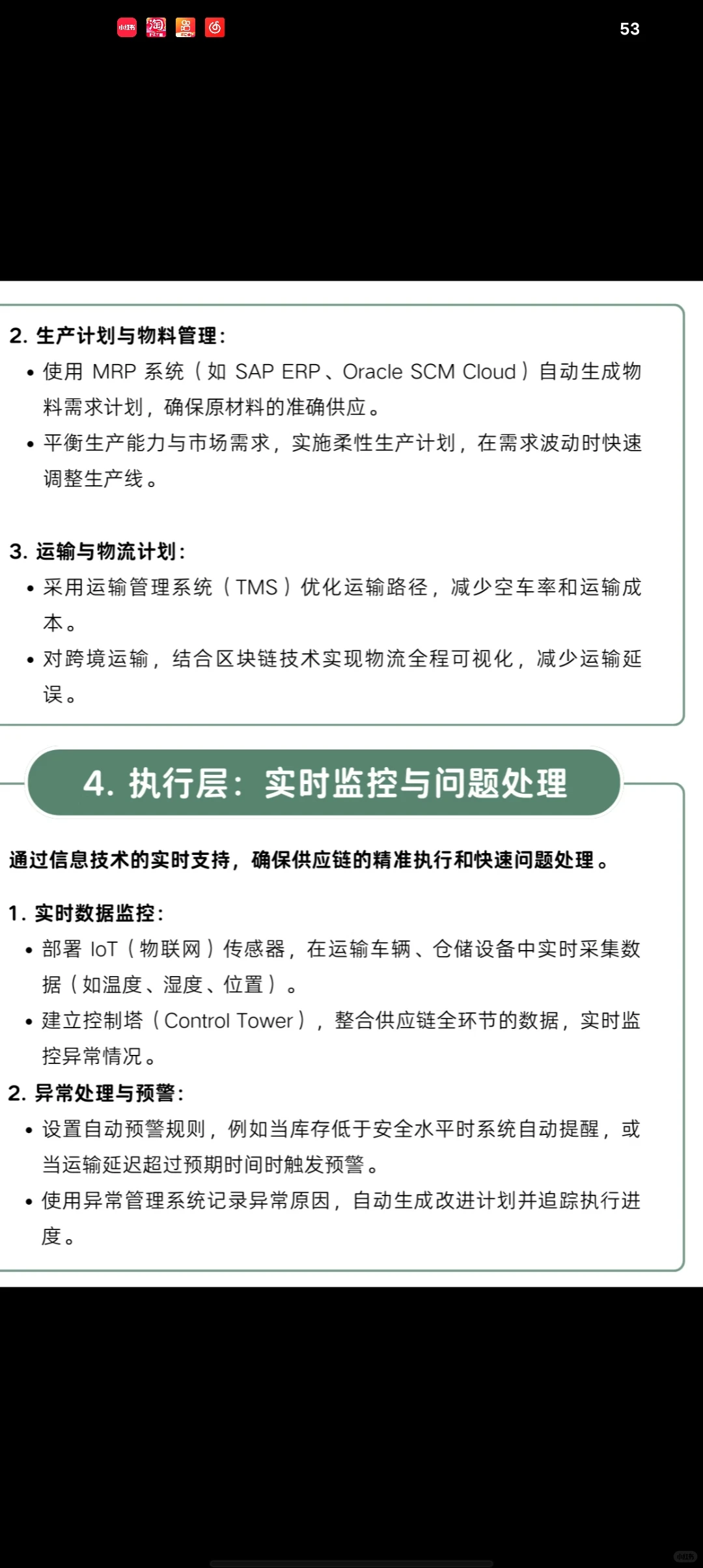
?4. 执行层:实时监控与问题处理
搭建实时控制塔,监控每个环节的动态。遇到问题即时预警,让供应链像机器般精.准运转。
?5. 信息化支撑:数字化赋能
借助 ERP、WMS 等数字化工具,提升供应链的透明度和协同性。预.测算法和优化工具,让成.本降低得更轻松。
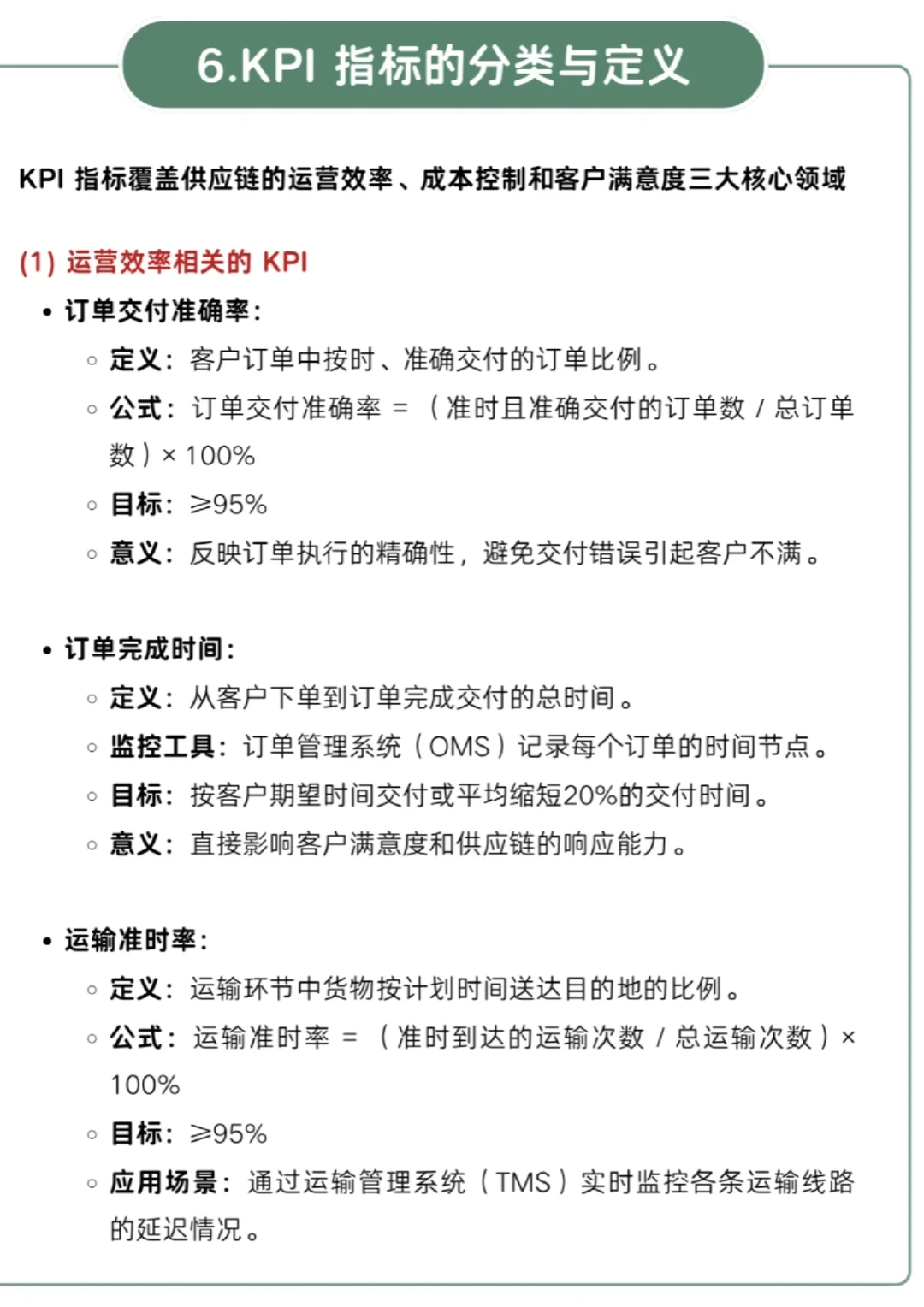
?6. KPI 设定与改进
供应链不仅要高.效运行,还要设定清晰的 KPI:比如订单完成率、库存周转率等,定期优化调整,让每一环节都成为亮点。
?更多内容都在《供应链分析之道》,带你一起解锁供应链管理新思路!
#数据分析 #数据分析师 #数据分析我在行 #数据分析有窍门 #职场 #干货分享 #供应链 #模型#供应链管理师 #供应链管理专家SCMP #供应链管理
供应链是企业竞争力的基石,而搭建高.效供应链模型,就像种下一棵能够生根发芽的大树。今天这篇文章,带你从零了解如何构建属于自己的供应链“模型树”,从根到叶,层层精进,提升效率、降低成.本!
?1. 市场需求驱动:预.测与订单管理
以精.准需求预.测为起点,把握客户需求。借助 AI 和大数据分析,提前识别市场趋势,让供应链时刻响应客户所需,减少缺货和浪费。
?2. 战略层:设计供应链网络
优化供应链网络布局,明确物流路径和合作伙伴。通过与供应商建立多层级关系,确保稳定性和灵活性兼具。
?3. 运营层:计划与优化
从需求预.测到库存分类管理,全.面优化库存与生产计划。结合 VMI 和动态物流技术,做到“少库存,高周转”。
?4. 执行层:实时监控与问题处理
搭建实时控制塔,监控每个环节的动态。遇到问题即时预警,让供应链像机器般精.准运转。
?5. 信息化支撑:数字化赋能
借助 ERP、WMS 等数字化工具,提升供应链的透明度和协同性。预.测算法和优化工具,让成.本降低得更轻松。
?6. KPI 设定与改进
供应链不仅要高.效运行,还要设定清晰的 KPI:比如订单完成率、库存周转率等,定期优化调整,让每一环节都成为亮点。
?更多内容都在《供应链分析之道》,带你一起解锁供应链管理新思路!
#数据分析 #数据分析师 #数据分析我在行 #数据分析有窍门 #职场 #干货分享 #供应链 #模型#供应链管理师 #供应链管理专家SCMP #供应链管理


