












?报告名称:2025年跨境电商供应链重构与海外仓布局策略报告-亿迈跨境生态平台
?页数格式:39页PDF文件
全球关税大震荡,海外仓从“备胎”变“核心”,中国卖家正在用“前置库存”破解物流困局!
ㅤ
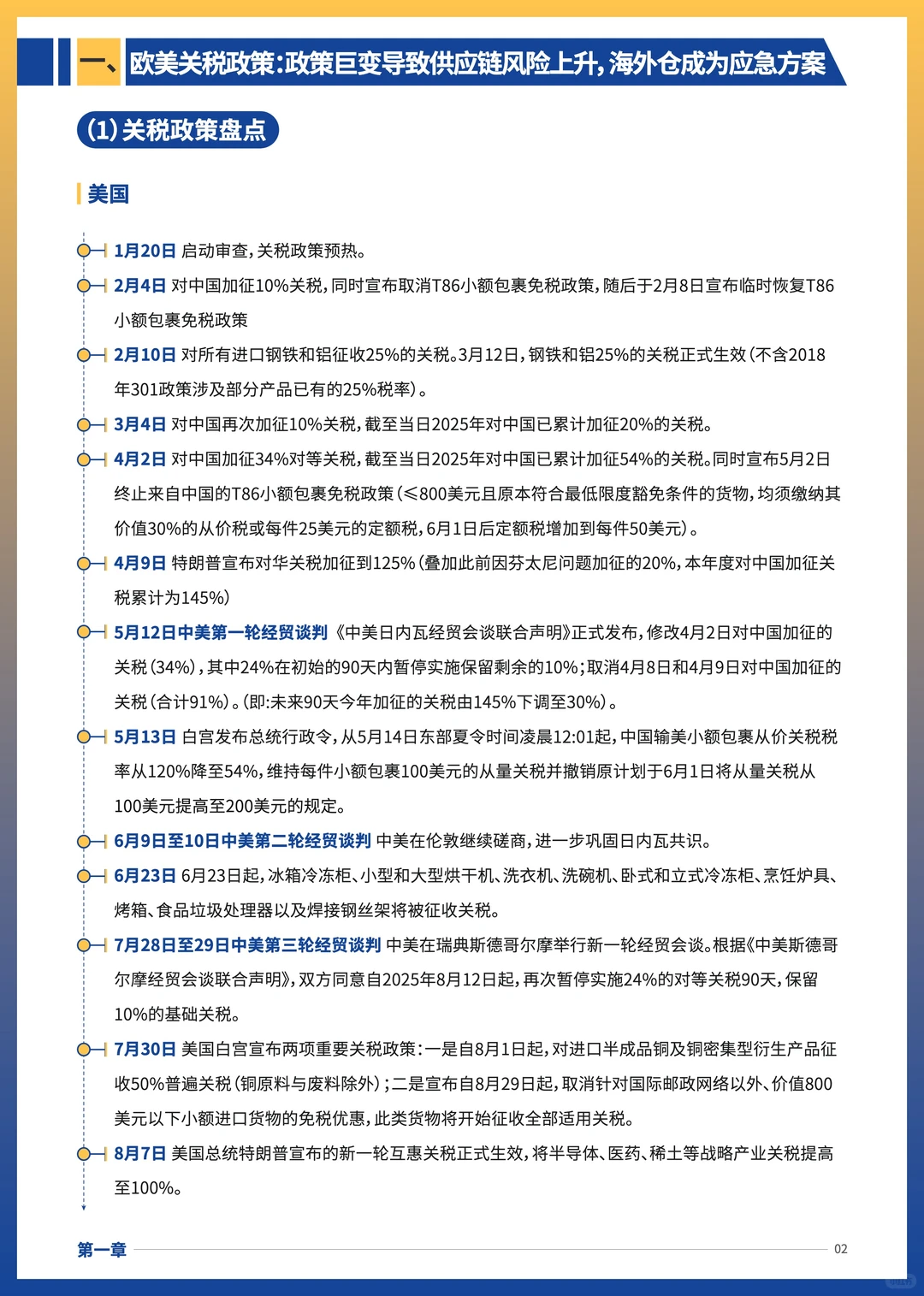
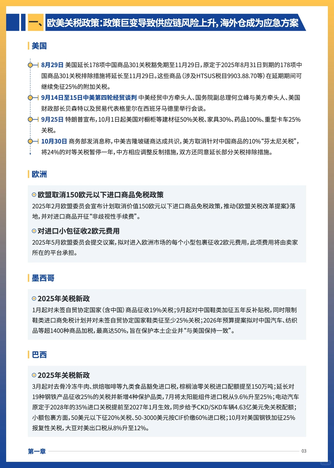
? 关税政策巨变:
美国对华关税最高涨至145%,欧洲取消150欧元以下免税政策。
中国对美出口纺织品下滑5.44%,手机出口跌至14年来最低。
海外仓通过批量清关,可将税率从54%降至5%-15%。
ㅤ
? 海外仓成为“救命稻草”:
配送时效从14天缩至3天,退货成本降低50%。
中国已建超2500个海外仓,覆盖北美、东南亚、欧洲等地。
模式包括:平台仓(如亚马逊FBA)、三方仓(如谷仓)、自建仓(如恒林股份)。
ㅤ
? 三大趋势:
1️⃣ 大件商品走自建仓:家具、家电品牌自建仓,提升配送效率;
2️⃣ 供应链外迁避关税:企业向越南、泰国转移产能,应对成本压力;
3️⃣ 三方仓服务精细化:中小卖家可享受“一件代发”、全链路托管。
ㅤ
? 给卖家的建议:
中小卖家优先选“三方仓”或“跨境分销模式”;
大品牌可考虑自建仓,提升供应链控制力;
关注东南亚、拉美等新兴仓配市场。
ㅤ
? 数据亮点:
海外仓发货占比超20%的卖家达53%
2025年全球第三方物流市场预计达1.14万亿美元
亚马逊FBA仓库面积一年增长8.5%
ㅤ
#研究报告 #跨境电商 #海外仓 #供应链 #关税政策 #跨境物流 #亚马逊FBA #跨境趋势 #电商运营 #出海干货
==
获取同款➡️ ➕【行业报告1份】
ㅤ
⚠️版权声明:版权归原作者/单位所有,如有侵权请联系删文!
?页数格式:39页PDF文件
全球关税大震荡,海外仓从“备胎”变“核心”,中国卖家正在用“前置库存”破解物流困局!
ㅤ
? 关税政策巨变:
美国对华关税最高涨至145%,欧洲取消150欧元以下免税政策。
中国对美出口纺织品下滑5.44%,手机出口跌至14年来最低。
海外仓通过批量清关,可将税率从54%降至5%-15%。
ㅤ
? 海外仓成为“救命稻草”:
配送时效从14天缩至3天,退货成本降低50%。
中国已建超2500个海外仓,覆盖北美、东南亚、欧洲等地。
模式包括:平台仓(如亚马逊FBA)、三方仓(如谷仓)、自建仓(如恒林股份)。
ㅤ
? 三大趋势:
1️⃣ 大件商品走自建仓:家具、家电品牌自建仓,提升配送效率;
2️⃣ 供应链外迁避关税:企业向越南、泰国转移产能,应对成本压力;
3️⃣ 三方仓服务精细化:中小卖家可享受“一件代发”、全链路托管。
ㅤ
? 给卖家的建议:
中小卖家优先选“三方仓”或“跨境分销模式”;
大品牌可考虑自建仓,提升供应链控制力;
关注东南亚、拉美等新兴仓配市场。
ㅤ
? 数据亮点:
海外仓发货占比超20%的卖家达53%
2025年全球第三方物流市场预计达1.14万亿美元
亚马逊FBA仓库面积一年增长8.5%
ㅤ
#研究报告 #跨境电商 #海外仓 #供应链 #关税政策 #跨境物流 #亚马逊FBA #跨境趋势 #电商运营 #出海干货
==
获取同款➡️ ➕【行业报告1份】
ㅤ
⚠️版权声明:版权归原作者/单位所有,如有侵权请联系删文!


