众所周知,电工最基本的技能就是得看懂电路图。你技术再牛,看不懂电路图,那都是“对牛弹琴”!那么,下面这十三种电路图你看得懂几个呢?弄明白这十三种电路图,你在公司横着走!!

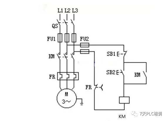
电动机连续运转控制原理图



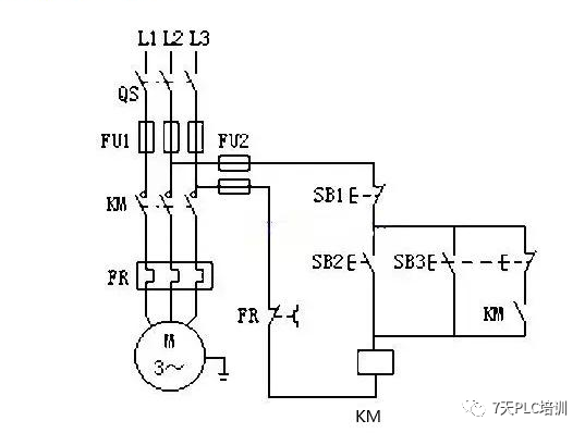
电动机点动控制原理图



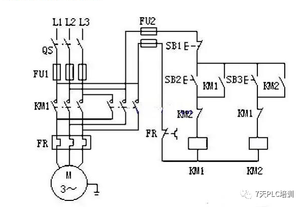
接触器控制的正反转电路



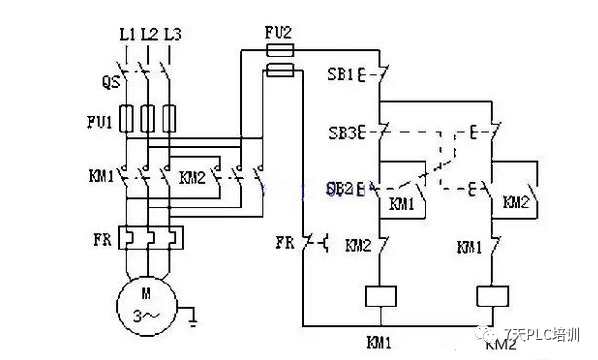
双重联锁正反转控制电路



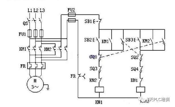
自动往返控制电路原理图



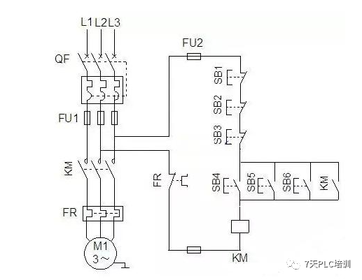
多地控制



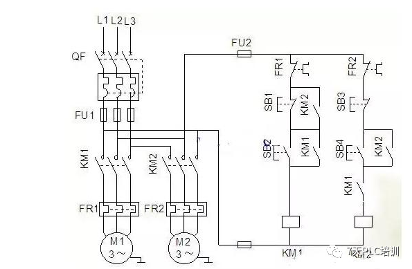
顺序控制——先启后停



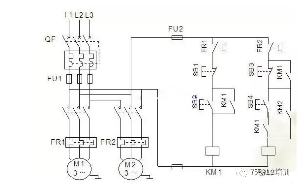
顺序控制——先停后启



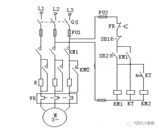
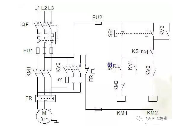
三相笼型异步电动机定子绕组串电阻起动


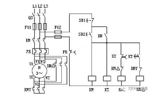
Y/△降压起动控制


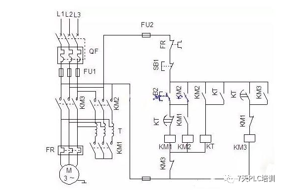
自耦变压器降压启动


电动机耗自动控制电路的原理图


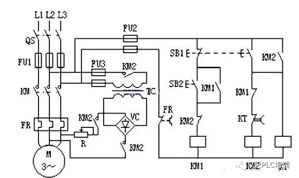
单向反接制动控制电路



END

众所周知,电工最基本的技能就是得看懂电路图。你技术再牛,看不懂电路图,那都是“对牛弹琴”!那么,下面这十三种电路图你看得懂几个呢?弄明白这十三种电路图,你在公司横着走!!

电动机连续运转控制原理图



电动机点动控制原理图



接触器控制的正反转电路



双重联锁正反转控制电路



自动往返控制电路原理图



多地控制



顺序控制——先启后停



顺序控制——先停后启



三相笼型异步电动机定子绕组串电阻起动


Y/△降压起动控制


自耦变压器降压启动


电动机耗自动控制电路的原理图


单向反接制动控制电路



END
