







面对品牌老化、渠道淤塞、组织僵化的增长困境,老牌国货“冷酸灵”的母公司——重庆登康,曾一度陷入与新时代消费者脱节的迷茫。
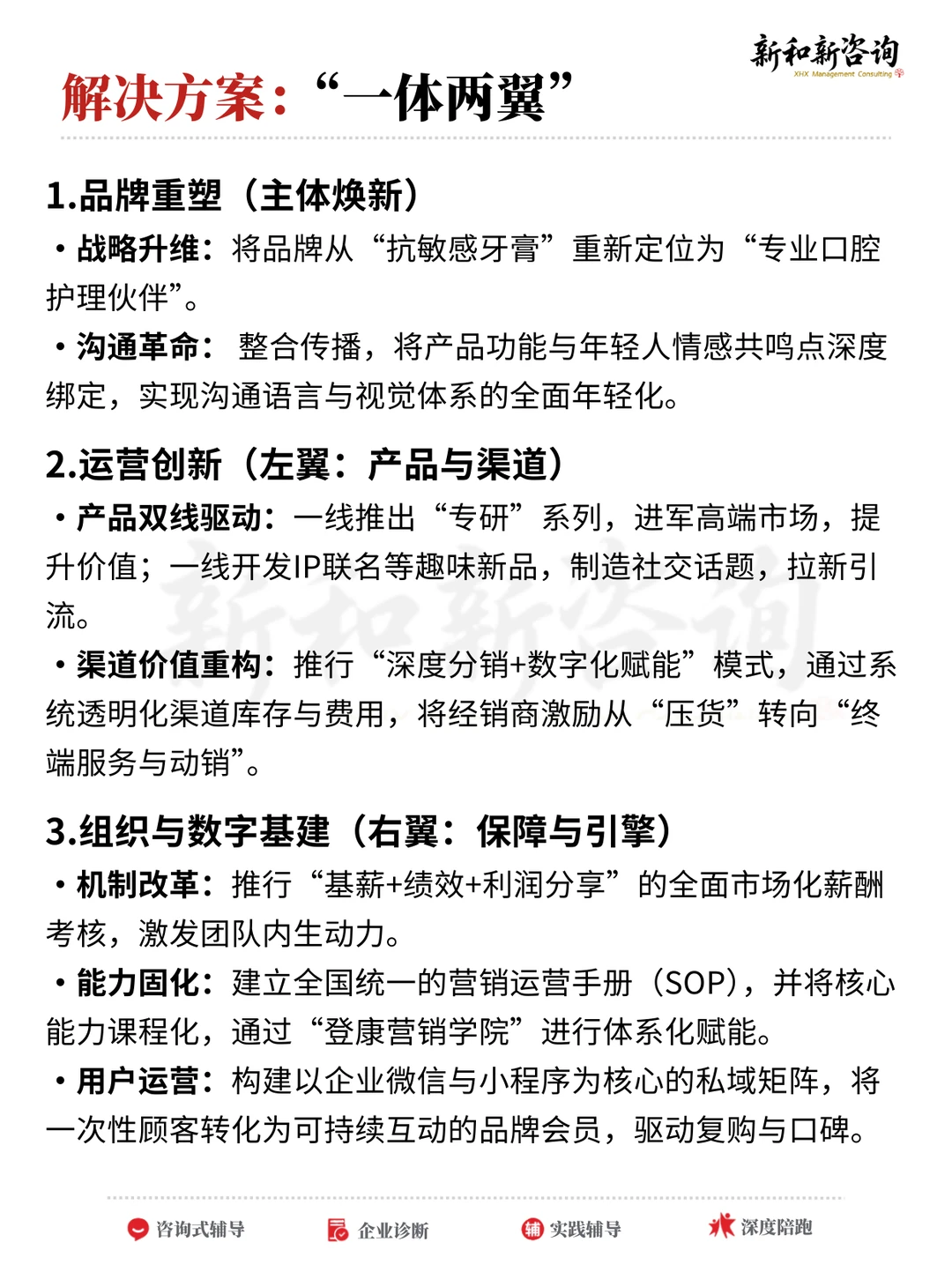
??我们与登康并肩,进行了一场从战略到执行的系统革新:以市场化机制激活组织,用“专业生活化”沟通重塑品牌,借数字化工具重建用户连接。通过“品牌年轻化+营销体系再造”的组合拳,助力这家国民企业当年即实现销售与利润的历史性突破,更成功将品牌心智锚定于新一代消费者。
?我们深信,许多企业面临的不是市场机会的缺失,而是自身系统与新时代的错配。深厚的资产、优 秀的品质、良好的口碑,这些存量优势,完全可以通过精 准的战略梳理与运营升级,转化为强大的增量动能。
?如果您所在的企业也正面临:
?品牌价值固化,难以吸引年轻客户;
?传统渠道失效,增长乏力;
?组织活力不足,战略执行缓慢;
欢迎PM新和新管理咨询,我们可以为您提供一次免费的初步企业诊断,共同梳理核心问题,探讨可行的转型调整方向。 让我们助力您的企业,将存量优势,转化为未来增长的确定性。
#管理咨询公司 #老板 #新和新咨询 #管理咨询 #企业管理咨询 #南方新华管理咨询 #商业思维 #品牌营销 #快消品牌
??我们与登康并肩,进行了一场从战略到执行的系统革新:以市场化机制激活组织,用“专业生活化”沟通重塑品牌,借数字化工具重建用户连接。通过“品牌年轻化+营销体系再造”的组合拳,助力这家国民企业当年即实现销售与利润的历史性突破,更成功将品牌心智锚定于新一代消费者。
?我们深信,许多企业面临的不是市场机会的缺失,而是自身系统与新时代的错配。深厚的资产、优 秀的品质、良好的口碑,这些存量优势,完全可以通过精 准的战略梳理与运营升级,转化为强大的增量动能。
?如果您所在的企业也正面临:
?品牌价值固化,难以吸引年轻客户;
?传统渠道失效,增长乏力;
?组织活力不足,战略执行缓慢;
欢迎PM新和新管理咨询,我们可以为您提供一次免费的初步企业诊断,共同梳理核心问题,探讨可行的转型调整方向。 让我们助力您的企业,将存量优势,转化为未来增长的确定性。
#管理咨询公司 #老板 #新和新咨询 #管理咨询 #企业管理咨询 #南方新华管理咨询 #商业思维 #品牌营销 #快消品牌


