







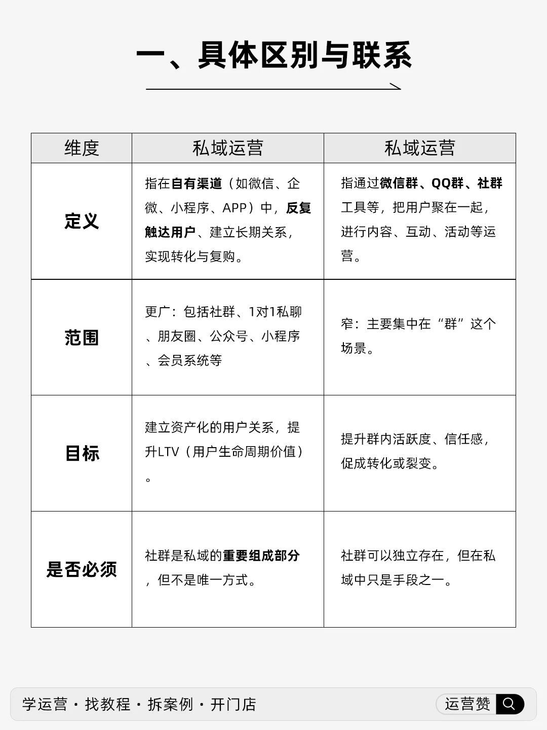
⭕一、具体区别与联系
⭕二、两者的核心关联(社群是私域的 “关键工具”)
私域运营离不开社群运营,社群是私域中 “最高效的触达与互动载体”—— 因为相比朋友圈(单向传递)、公众号(低频推送),社群能实现即时互动、群体氛围带动、批量转化,是私域运营的 “核心抓手”。
举个具体案例,就能看清两者的配合逻辑:
⭕1、私域引流:某美妆品牌从抖音直播间引导用户 “加企业微信领小样”,用户添加后进入私域流量池;
⭕2、社群承接:企业微信自动将用户分入 “新客体验群”(社群运营启动),群内推送 “新客专属 99 元优惠券”;
⭕3、私域激活:社群内每天推送美妆教程(互动)、每周三做 “群专属秒杀”(转化),同时企业微信顾问一对一提醒用户优惠券到期;
⭕4、复购沉淀:用户下单后,从 “新客群” 升级到 “会员群”(社群分层),私域侧同步记录用户消费偏好,后续通过 “会员群专属活动 + 朋友圈新品预告” 促进复购;
⭕5、裂变转介绍:社群内发起 “邀请好友入群得面膜” 活动,新用户再进入私域池,形成闭环。
⭕三、最容易踩的误区:把 “做社群” 当成 “做私域”
很多人误以为 “拉个微信群就是做私域”,这是典型的 “以偏概全”—— 如果只做社群,不做用户分层(如没把高价值用户加到企业微信)、不做跨载体触达(如没运营公众号 / 视频号)、不做长期复购设计(如没搭建会员体系),最终只会导致:
社群变成 “广告群”,用户沉默或退群;
用户只在社群有活动时下单,没有活动就流失,无法形成 “长期资产”。
真正的私域运营,是 “用社群作为工具,搭配其他载体,搭建一套能让用户反复回头的体系”—— 社群是 “战术”,私域是 “战略”。
✅ 总结一句话:
私域运营是“目的”,社群运营是“手段”之一。
社群运营是私域运营的一种手段,但私域运营远不止社群。
#指南赞 #门店赞 #运营赞 #有赞指南 #有赞运营 #有赞教程 #有赞指南赞 #私域 #私域运营 #社群运营
⌔红薯群领“运营资料包?”
?声明:所有笔记均原创设计保护®️,搬运请注明出处;内容素材若侵权请联系删减。
?学运营 ~ 趋势去→ @运营赞
?找有赞 ~ 教程去→ @指南赞
?拆案例 ~ 门店去→ @门店赞
?有赞开店 ~ 任何事请 DD
⭕二、两者的核心关联(社群是私域的 “关键工具”)
私域运营离不开社群运营,社群是私域中 “最高效的触达与互动载体”—— 因为相比朋友圈(单向传递)、公众号(低频推送),社群能实现即时互动、群体氛围带动、批量转化,是私域运营的 “核心抓手”。
举个具体案例,就能看清两者的配合逻辑:
⭕1、私域引流:某美妆品牌从抖音直播间引导用户 “加企业微信领小样”,用户添加后进入私域流量池;
⭕2、社群承接:企业微信自动将用户分入 “新客体验群”(社群运营启动),群内推送 “新客专属 99 元优惠券”;
⭕3、私域激活:社群内每天推送美妆教程(互动)、每周三做 “群专属秒杀”(转化),同时企业微信顾问一对一提醒用户优惠券到期;
⭕4、复购沉淀:用户下单后,从 “新客群” 升级到 “会员群”(社群分层),私域侧同步记录用户消费偏好,后续通过 “会员群专属活动 + 朋友圈新品预告” 促进复购;
⭕5、裂变转介绍:社群内发起 “邀请好友入群得面膜” 活动,新用户再进入私域池,形成闭环。
⭕三、最容易踩的误区:把 “做社群” 当成 “做私域”
很多人误以为 “拉个微信群就是做私域”,这是典型的 “以偏概全”—— 如果只做社群,不做用户分层(如没把高价值用户加到企业微信)、不做跨载体触达(如没运营公众号 / 视频号)、不做长期复购设计(如没搭建会员体系),最终只会导致:
社群变成 “广告群”,用户沉默或退群;
用户只在社群有活动时下单,没有活动就流失,无法形成 “长期资产”。
真正的私域运营,是 “用社群作为工具,搭配其他载体,搭建一套能让用户反复回头的体系”—— 社群是 “战术”,私域是 “战略”。
✅ 总结一句话:
私域运营是“目的”,社群运营是“手段”之一。
社群运营是私域运营的一种手段,但私域运营远不止社群。
#指南赞 #门店赞 #运营赞 #有赞指南 #有赞运营 #有赞教程 #有赞指南赞 #私域 #私域运营 #社群运营
⌔红薯群领“运营资料包?”
?声明:所有笔记均原创设计保护®️,搬运请注明出处;内容素材若侵权请联系删减。
?学运营 ~ 趋势去→ @运营赞
?找有赞 ~ 教程去→ @指南赞
?拆案例 ~ 门店去→ @门店赞
?有赞开店 ~ 任何事请 DD


