手机版
二维码
购物车
(
0
)
供应
求购
公司
团购
展会
资讯
招商
品牌
人才
知道
专题
图库
视频
下载
商圈
推广
热搜:
采购方式
甲带
滤芯
气动隔膜泵
减速机
减速机型号
带式称重给煤机
履带
无级变速机
链式给煤机
首页
供应
求购
公司
团购
展会
资讯
招商
品牌
人才
知道
专题
图库
视频
下载
商圈
首页
>
资讯
>
社会热点
教你用数据分析找到下一个电商爆品
日期:2025-12-17 18:33:12 来源:网络整理 作者:本站编辑
评论:0
教你用数据分析找到下一个电商爆品
今年初冬“排骨羽绒服”爆火,“排骨羽绒服”与马裤的组合成为年轻人通勤的标配,干练的造型打破了冬日的臃肿印象。
这现象级的热度背后,商家切忌盲目跟风,直接上架同款,保持理性去看待?
1️⃣ 市场机会诊断:分析大盘增长与品类趋势,区分“真趋势”(交易增长>访客增长)和“伪热度”,避免跟错风口。⚠️
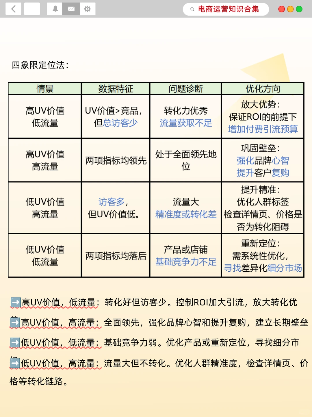
2️⃣ 竞争力定位:通过UV价值与流量,用“四象限法”快速定位短板——是缺流量,还是转化低?明确优化方向。?
3️⃣ 爆款真伪鉴别:跟踪“曝光→点击→加购→转化”行为链,找出真正高转化的潜力款,针对性优化。
#数据分析
#电商爆品
#店铺运营
#电商干货
打赏
更多
>
同类资讯
• AI会取代中医师吗?以下为个人观
0
条
相关评论
推荐图文
推荐资讯
点击排行
0
1
《2025年双十一Z世代消费行为报告》分享
0
2
2025中国谷子经济市场洞察报告
0
3
报告分享|2025年休闲零食线上消费市场洞察
0
4
2025年零食行业消费洞察报告
0
5
2025水族市场消费趋势洞察
0
6
88页报告|2024全球Z世代消费洞察报告
0
7
2025全球电商消费趋势及选品洞察报告
0
8
30页报告|2024全球市场展望
0
9
市场洞察报告应该写点什么?
网站首页
|
关于我们
|
联系方式
|
使用协议
|
版权隐私
|
网站地图
|
排名推广
|
广告服务
|
积分换礼
|
网站留言
|
RSS订阅
|
违规举报
|
皖ICP备20008326号-18
(c)2008-2022 免费发布网 All Rights Reserved