











今天针对大家面试时经常遇到的问题,结合前段时间面试的各大厂真题,给到3个高效准备面试的建议,即“明确面试核心(业务)问题+高效面试技巧+面试素材日常积累”。
1️⃣ 明确主要业务问题
紧紧围绕「数据洞察、用户需求、商业分析」去做足准备。以下是常见问题,记得总分总输出,体现结构化意识:
1.产品设计类
Baidu真题:为日本独居青年设计一款产品
回答框架:确认目标用户(画像+核心痛点)+场景分析+解决方案(产品功能与痛点匹配)+关键指标
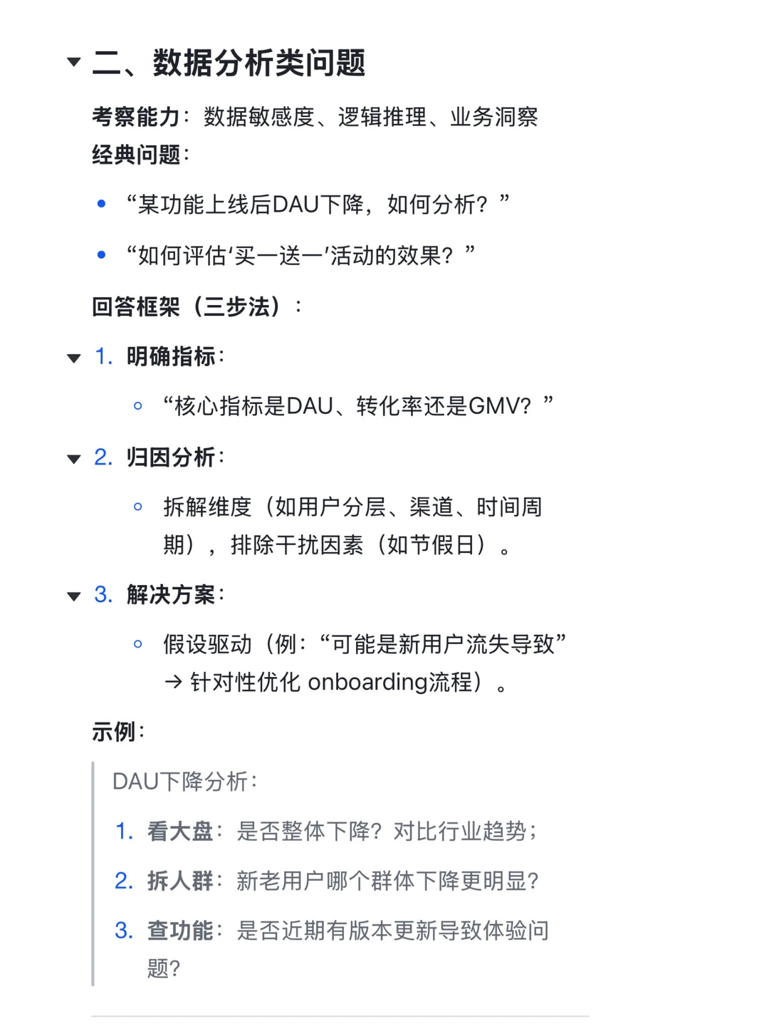
2.数据分析类
真题:巴西市场订单量下降10%,如何分析?
主张:整体是从整体到局部的拆解
回答结构:确认数据真实性(排除大环境/波动/统计错误)+具体从大盘到局部,进行多维度拆解(市场/用户/渠道/版本等定位问题)+提出假设(如新版本体验差)+验证与下一步动作
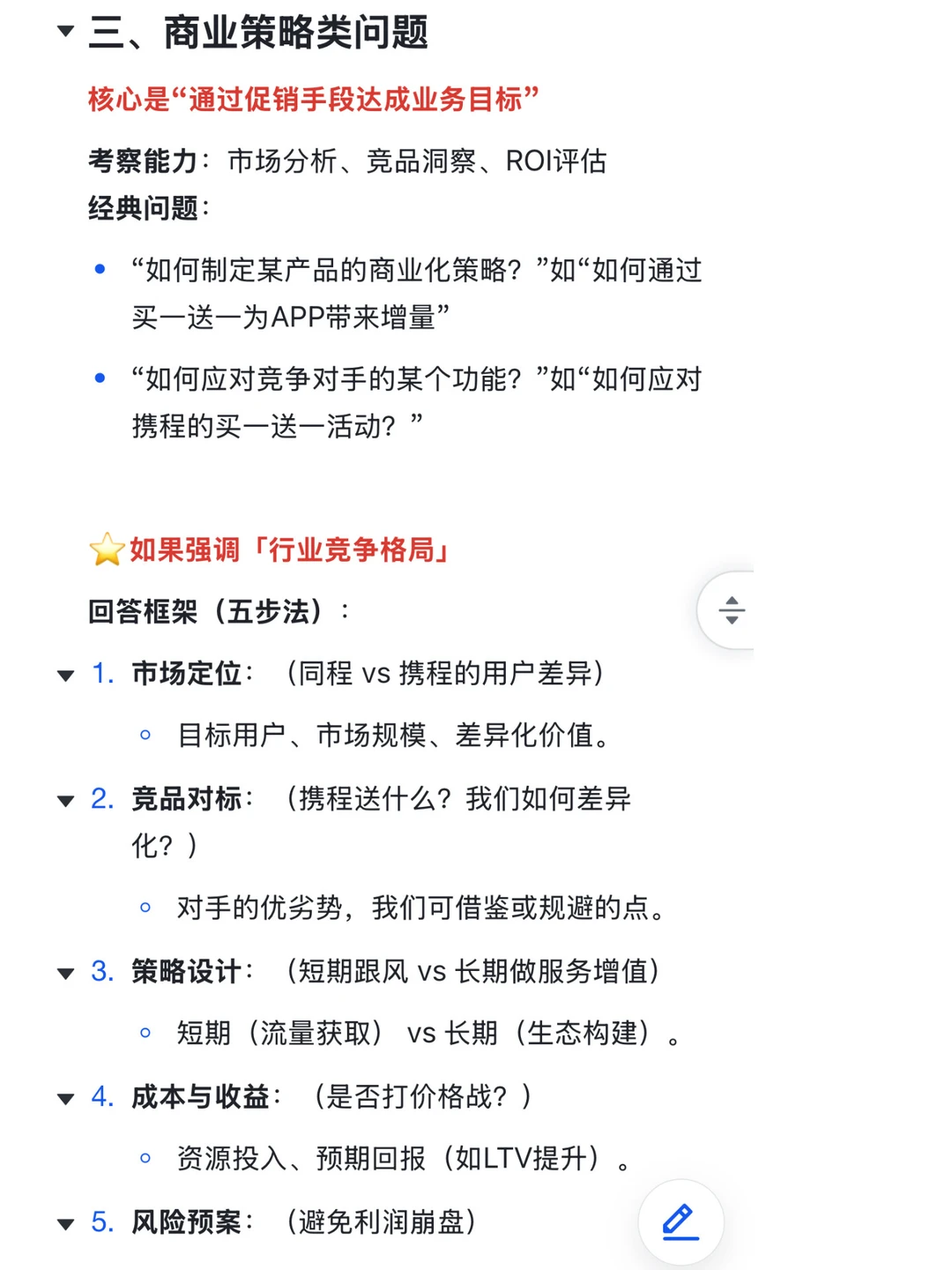
3.商业策略类
真题:美团切入短视频领域,你建议怎么做?
框架:①分析优劣(本地生活资源vs内容基yin缺失)②行业定位(如美食探店类,服务外卖业务)③制定策略(利用商家资源冷启动)④构建壁垒与衡量指标(主要考察点商业嗅觉、战略规划、资源整合)
2️⃣ 高效面试技巧
近期面试时发现的新天地,就是腾讯会议AI纪要新推出的“面试助手”,他能让咱在面试紧张时给到鼓励,在逻辑混乱时给到提醒,进而让我们能够更从容地应对面试。
而且面试结束后还可以跳转元宝向它追问面试表现评价、提供改进建议,这样就能够get到一份较为全面的面试复盘。
具体操作内容如图:
1.进入面试助手:打开腾讯会议 →点下面的「AI纪要」 → 切换成「面试助手」
2.面试中引导:实际case+引导输出更好,例如增加面试官追问意图和提示回答方向
3.面试后用复盘:例如问元宝我在面试中还有哪些地方可以改进?)
3️⃣ 日常积累素材,高质量输出
几个面试前听烂了的博客,帮助我们快速构建商业sense、培养业务感觉。短期看能帮助你在面试中言之有物,长期看则是持续理解市场、提升决策敏锐度的日常养分。
①《三五环》:帮助夯实产品方fa论
②《乱翻书》:行业大佬深度思考,拓宽认知
③《商业就是这样》:大白话解读案例,适合非商科背景。
#职场进阶指南 #全球求职攻略 #产品经理面试
1️⃣ 明确主要业务问题
紧紧围绕「数据洞察、用户需求、商业分析」去做足准备。以下是常见问题,记得总分总输出,体现结构化意识:
1.产品设计类
Baidu真题:为日本独居青年设计一款产品
回答框架:确认目标用户(画像+核心痛点)+场景分析+解决方案(产品功能与痛点匹配)+关键指标
2.数据分析类
真题:巴西市场订单量下降10%,如何分析?
主张:整体是从整体到局部的拆解
回答结构:确认数据真实性(排除大环境/波动/统计错误)+具体从大盘到局部,进行多维度拆解(市场/用户/渠道/版本等定位问题)+提出假设(如新版本体验差)+验证与下一步动作
3.商业策略类
真题:美团切入短视频领域,你建议怎么做?
框架:①分析优劣(本地生活资源vs内容基yin缺失)②行业定位(如美食探店类,服务外卖业务)③制定策略(利用商家资源冷启动)④构建壁垒与衡量指标(主要考察点商业嗅觉、战略规划、资源整合)
2️⃣ 高效面试技巧
近期面试时发现的新天地,就是腾讯会议AI纪要新推出的“面试助手”,他能让咱在面试紧张时给到鼓励,在逻辑混乱时给到提醒,进而让我们能够更从容地应对面试。
而且面试结束后还可以跳转元宝向它追问面试表现评价、提供改进建议,这样就能够get到一份较为全面的面试复盘。
具体操作内容如图:
1.进入面试助手:打开腾讯会议 →点下面的「AI纪要」 → 切换成「面试助手」
2.面试中引导:实际case+引导输出更好,例如增加面试官追问意图和提示回答方向
3.面试后用复盘:例如问元宝我在面试中还有哪些地方可以改进?)
3️⃣ 日常积累素材,高质量输出
几个面试前听烂了的博客,帮助我们快速构建商业sense、培养业务感觉。短期看能帮助你在面试中言之有物,长期看则是持续理解市场、提升决策敏锐度的日常养分。
①《三五环》:帮助夯实产品方fa论
②《乱翻书》:行业大佬深度思考,拓宽认知
③《商业就是这样》:大白话解读案例,适合非商科背景。
#职场进阶指南 #全球求职攻略 #产品经理面试


