















主要内容:
- 摘要:消费意愿指数企稳回升
2025年一季度中国消费者消费意愿指数为121.5,高于景气临界值100,环比上升2.1点,但同比下降11.8点。即期消费意愿指数为112.4,预期消费意愿指数为130.5,均有所回升。调查表明,消费者对家庭经济状况满意度有所提升,但城乡消费意愿差距扩大。此外,消费者对价格敏感,商家降价促销虽吸引顾客,但也加剧了市场内卷现象。
- 消费者消费意愿指数的分类比较
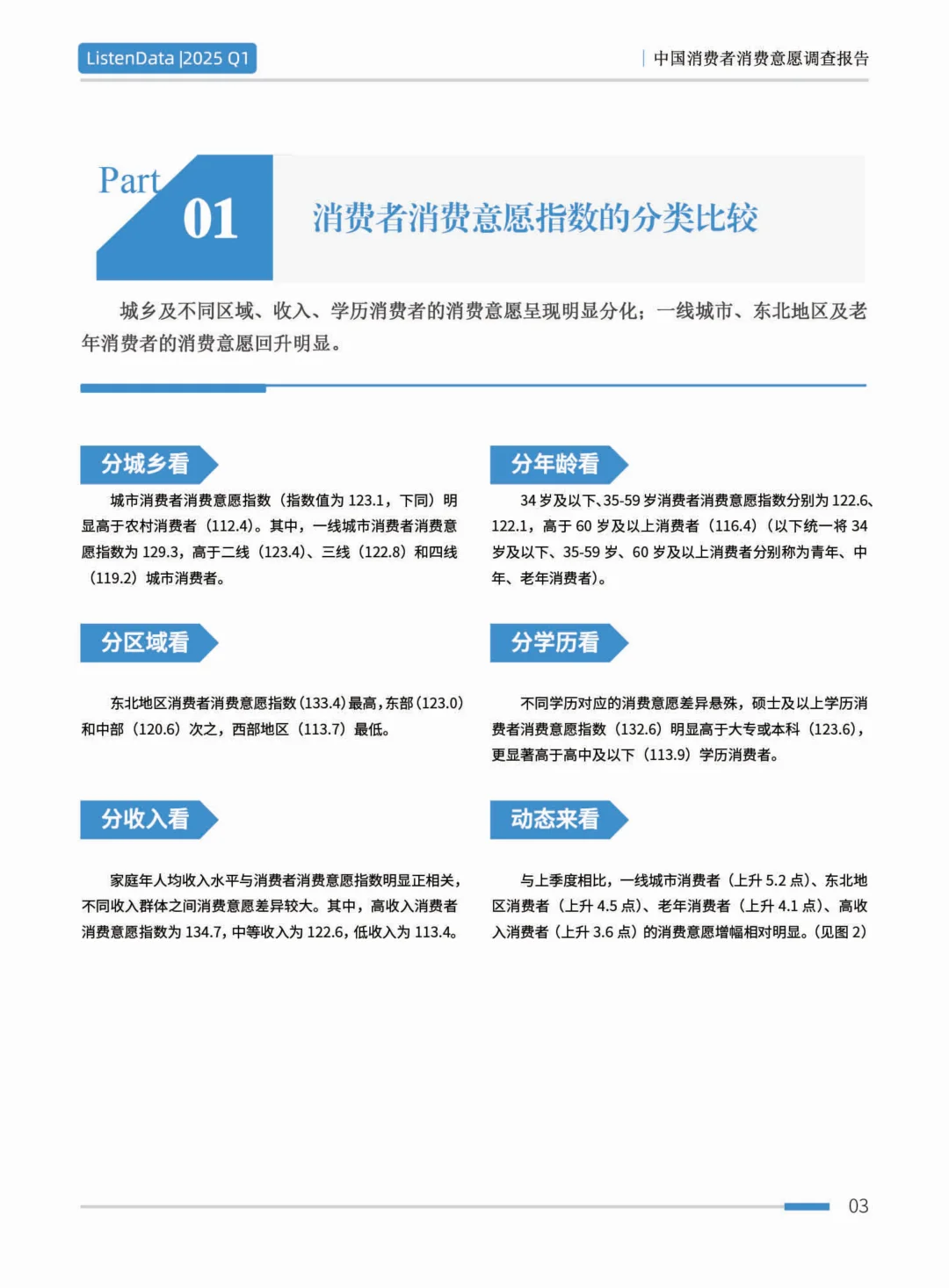
城乡及不同区域、收入、学历消费者的消费意愿呈现明显分化:
城市消费者(123.1)高于农村消费者(112.4),一线城市消费者(129.3)表现尤为突出。
东北地区消费者(133.4)消费意愿最高,西部地区(113.7)最低。
硕士及以上学历消费者(132.6)显著高于大专或本科(123.6)和高中及以下(113.9)消费者。
高收入消费者(134.7)消费意愿最强,低收入消费者(113.4)最弱。
动态来看,一线城市、东北地区、老年消费者和高收入消费者的消费意愿增幅明显。
- 消费者对家庭经济状况的满意度及未来预期
当前家庭经济状况满意度指数为114.6,比上季度上升2.1点,但同比下降4.2点。东北地区(131.0)满意度最高,西部地区(103.8)最低。
对未来一年家庭经济状况的预期中,净变好比重为36.1%,城市消费者(37.6%)高于农村消费者(28.1%)。
当前消费意愿强度指数为110.4,比上季度上升2.2点,但仍低于去年同期。
- 消费者对市场价格与房价的判断
55.2%的消费者认为当前市场消费价格“偏高”,比上季度下降3.4个百分点。西部地区(62.9%)消费者感受最强烈。
房地产市场方面,85.5%的城市消费者认为相关政策已产生积极影响,但仍有63.2%的消费者认为房价“偏高”。
- 消费者对消费环境的判断
消费环境满意度指数为130.2,比上季度上升5.0点,但仍低于去年同期。东北地区(149.8)满意度最高。
商家降价促销虽吸引顾客,但加剧了市场内卷现象,需避免牺牲质量的“竭泽而渔”式竞争。
#消费者购买意愿 #违背消费者真实意愿 #行研报告 #市场调研 #市场分析 #分析报告 #内容营销 #行业分析 #行业报告 #行业研究
- 摘要:消费意愿指数企稳回升
2025年一季度中国消费者消费意愿指数为121.5,高于景气临界值100,环比上升2.1点,但同比下降11.8点。即期消费意愿指数为112.4,预期消费意愿指数为130.5,均有所回升。调查表明,消费者对家庭经济状况满意度有所提升,但城乡消费意愿差距扩大。此外,消费者对价格敏感,商家降价促销虽吸引顾客,但也加剧了市场内卷现象。
- 消费者消费意愿指数的分类比较
城乡及不同区域、收入、学历消费者的消费意愿呈现明显分化:
城市消费者(123.1)高于农村消费者(112.4),一线城市消费者(129.3)表现尤为突出。
东北地区消费者(133.4)消费意愿最高,西部地区(113.7)最低。
硕士及以上学历消费者(132.6)显著高于大专或本科(123.6)和高中及以下(113.9)消费者。
高收入消费者(134.7)消费意愿最强,低收入消费者(113.4)最弱。
动态来看,一线城市、东北地区、老年消费者和高收入消费者的消费意愿增幅明显。
- 消费者对家庭经济状况的满意度及未来预期
当前家庭经济状况满意度指数为114.6,比上季度上升2.1点,但同比下降4.2点。东北地区(131.0)满意度最高,西部地区(103.8)最低。
对未来一年家庭经济状况的预期中,净变好比重为36.1%,城市消费者(37.6%)高于农村消费者(28.1%)。
当前消费意愿强度指数为110.4,比上季度上升2.2点,但仍低于去年同期。
- 消费者对市场价格与房价的判断
55.2%的消费者认为当前市场消费价格“偏高”,比上季度下降3.4个百分点。西部地区(62.9%)消费者感受最强烈。
房地产市场方面,85.5%的城市消费者认为相关政策已产生积极影响,但仍有63.2%的消费者认为房价“偏高”。
- 消费者对消费环境的判断
消费环境满意度指数为130.2,比上季度上升5.0点,但仍低于去年同期。东北地区(149.8)满意度最高。
商家降价促销虽吸引顾客,但加剧了市场内卷现象,需避免牺牲质量的“竭泽而渔”式竞争。
#消费者购买意愿 #违背消费者真实意愿 #行研报告 #市场调研 #市场分析 #分析报告 #内容营销 #行业分析 #行业报告 #行业研究


