





射频前端模组是无线通信设备的核心信号处理单元,相当于“信号收发桥梁”——负责将基带信号转换为可无线传输的射频信号,同时接收外部射频信号并还原为基带信号,直接决定设备通信距离、信号稳定性与功耗。其广泛应用于智能手机、物联网设备、基站、卫星终端等场景。
射频前端模组产业链以上游材料与分立器件为基础,中游模组设计制造为核心,下游多元终端为需求牵引。上游美日企业主导高端材料与核心器件,中游国际巨头垄断高端模组市场,国产企业加速突围,下游智能手机带动基本盘,车联网、卫星通信拓展增长空间。
2024年全球射频前端模组市场规模达146亿美元,延续稳健增长态势。5G网络持续普及、卫星互联网加速渗透成为核心驱动力,叠加Wi-Fi7、车联网等新兴场景需求爆发,推动行业增长动能升级。从区域上亚太地区以超40%份额主导市场,应用端智能手机占比超80%,车载、物联网领域成为新增长极。
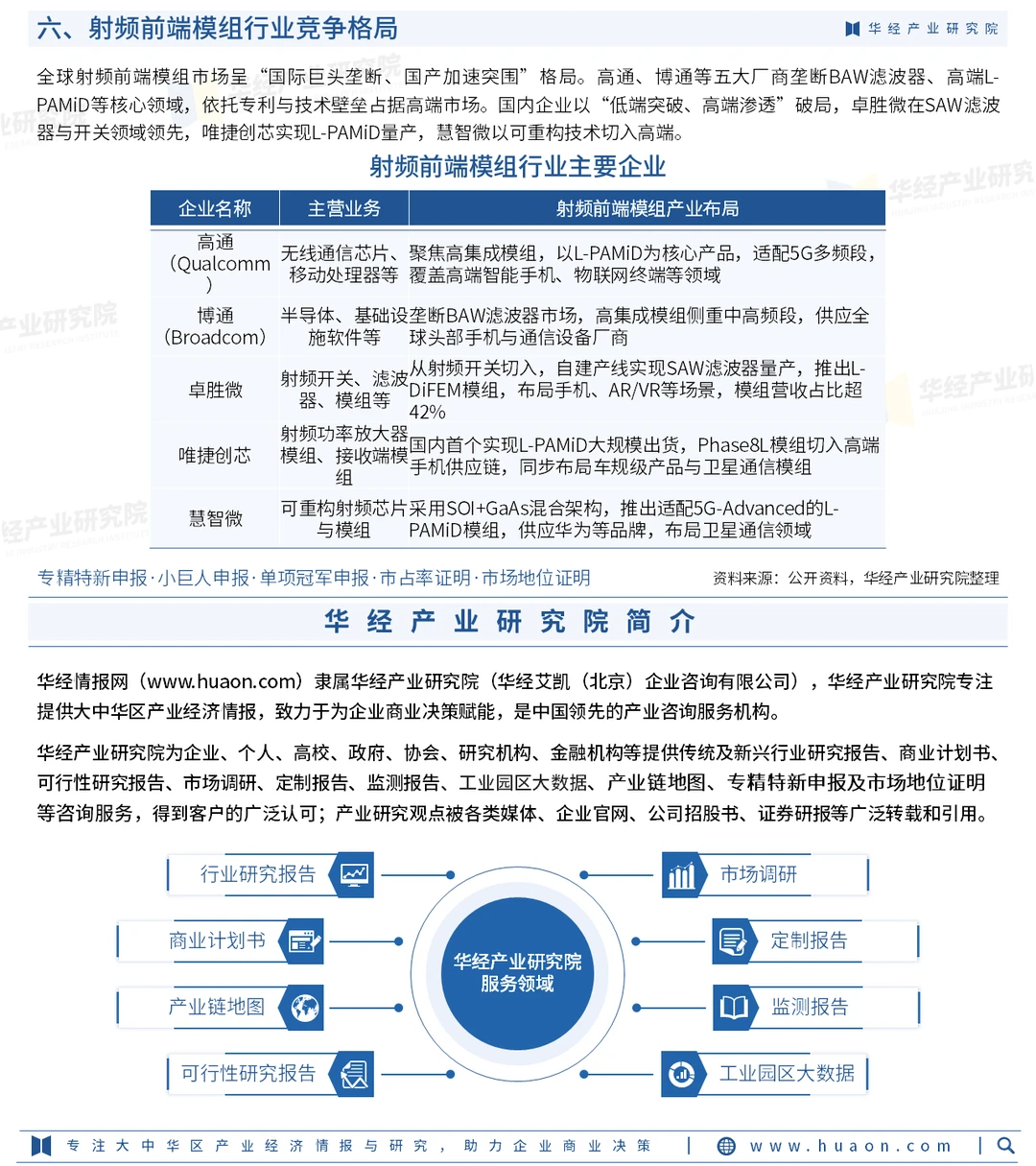
全球射频前端模组市场呈“国际巨头垄断、国产加速突围”格局。高通、博通等五大厂商垄断BAW滤波器、高端L-PAMiD等核心领域,依托专利与技术壁垒占据高端市场。国内企业以“低端突破、高端渗透”破局,卓胜微在SAW滤波器与开关领域领先,唯捷创芯实现L-PAMiD量产,慧智微以可重构技术切入高端。
华经产业研究院研究团队使用桌面研究与定量调查、定性分析相结合的方式,全面客观的剖析射频前端模组行业发展的总体市场容量、产业链、经营特性、盈利能力和商业模式等。科学使用SCP模型、SWOT、PEST、回归分析、SPACE矩阵等研究模型与方法综合分析射频前端模组行业市场环境、产业政策、竞争格局、技术革新、市场风险、行业壁垒、机遇以及挑战等相关因素。根据射频前端模组行业的发展轨迹及实践经验,精心研究编制《2026-2032年中国射频前端模组行业发展运行现状及投资机会洞察报告》,为企业、科研、投资机构等单位投资决策、战略规划、产业研究提供重要参考。
#射频前端模组 #行业分析报告 #咨询 #市场分析报告 #投资
射频前端模组产业链以上游材料与分立器件为基础,中游模组设计制造为核心,下游多元终端为需求牵引。上游美日企业主导高端材料与核心器件,中游国际巨头垄断高端模组市场,国产企业加速突围,下游智能手机带动基本盘,车联网、卫星通信拓展增长空间。
2024年全球射频前端模组市场规模达146亿美元,延续稳健增长态势。5G网络持续普及、卫星互联网加速渗透成为核心驱动力,叠加Wi-Fi7、车联网等新兴场景需求爆发,推动行业增长动能升级。从区域上亚太地区以超40%份额主导市场,应用端智能手机占比超80%,车载、物联网领域成为新增长极。
全球射频前端模组市场呈“国际巨头垄断、国产加速突围”格局。高通、博通等五大厂商垄断BAW滤波器、高端L-PAMiD等核心领域,依托专利与技术壁垒占据高端市场。国内企业以“低端突破、高端渗透”破局,卓胜微在SAW滤波器与开关领域领先,唯捷创芯实现L-PAMiD量产,慧智微以可重构技术切入高端。
华经产业研究院研究团队使用桌面研究与定量调查、定性分析相结合的方式,全面客观的剖析射频前端模组行业发展的总体市场容量、产业链、经营特性、盈利能力和商业模式等。科学使用SCP模型、SWOT、PEST、回归分析、SPACE矩阵等研究模型与方法综合分析射频前端模组行业市场环境、产业政策、竞争格局、技术革新、市场风险、行业壁垒、机遇以及挑战等相关因素。根据射频前端模组行业的发展轨迹及实践经验,精心研究编制《2026-2032年中国射频前端模组行业发展运行现状及投资机会洞察报告》,为企业、科研、投资机构等单位投资决策、战略规划、产业研究提供重要参考。
#射频前端模组 #行业分析报告 #咨询 #市场分析报告 #投资


