
















一、报告信息
标题:盛科通信-国内以太网交换机芯片领军企业,国产替代空间广阔
出品方:平安证券
页数:25页
报告编号:A0722
获取报告:笔记末尾获取完整报告
二、报告主要内容
1️⃣ 公司核心定位与技术实力
? 盛科通信成立于2005年,是国内领先的以太网交换芯片设计企业,2023年9月于科创板上市。
? 公司采用Fabless模式,专注芯片研发与设计,晶圆制造等环节外包。
? 产品序列覆盖从接入层到核心层,量产产品交换容量100Gbps~2.4Tbps,端口速率100M~400G。
?? 研发人员占比高达74.26%,超50%拥有硕士及以上学历,核心技术人员均拥有15年以上经验。
? 2024年上半年研发投入2.24亿元,同比增长74%,营收占比达42.11%,短期利润承压。
2️⃣ 产品线与市场应用
? 主要产品包括以太网交换芯片、芯片模组、以太网交换机及定制化解决方案。
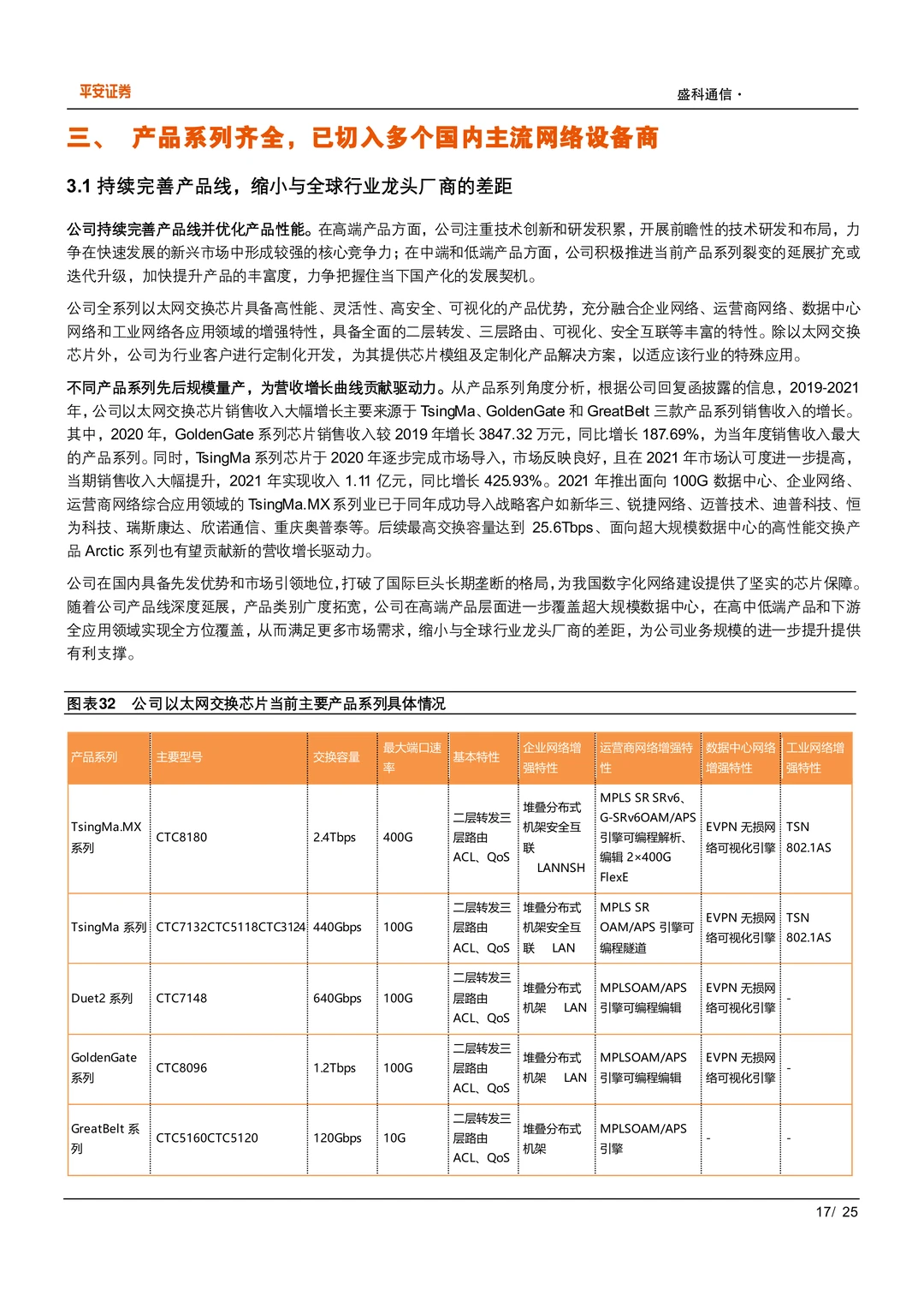
? 高端旗舰芯片Arctic系列(最大端口速率800G)已于2023年送样,预计2024年小批量交付。
? 芯片已成功导入新华三、锐捷网络、中兴通讯、迈普技术、迪普科技等国内主流网络设备商供应链。
? 产品广泛应用于企业网络、运营商网络、数据中心网络和工业网络四大场景。
? 以太网交换芯片是公司第一大业务,2024年上半年营收4.29亿元,占比超80%。
3️⃣ 行业机遇与竞争格局
⚡ AIGC爆发带动数据中心高速交换机升级,AI后端网络端口速率向800G/1600G迈进。
? 全球以太网交换芯片市场高度集中,博通、美满、瑞昱三家占据中国商用市场97.8%份额。
?? 盛科通信是中国商用以太网交换芯片市场第四名,2020年市占率1.6%,国产替代空间广阔。
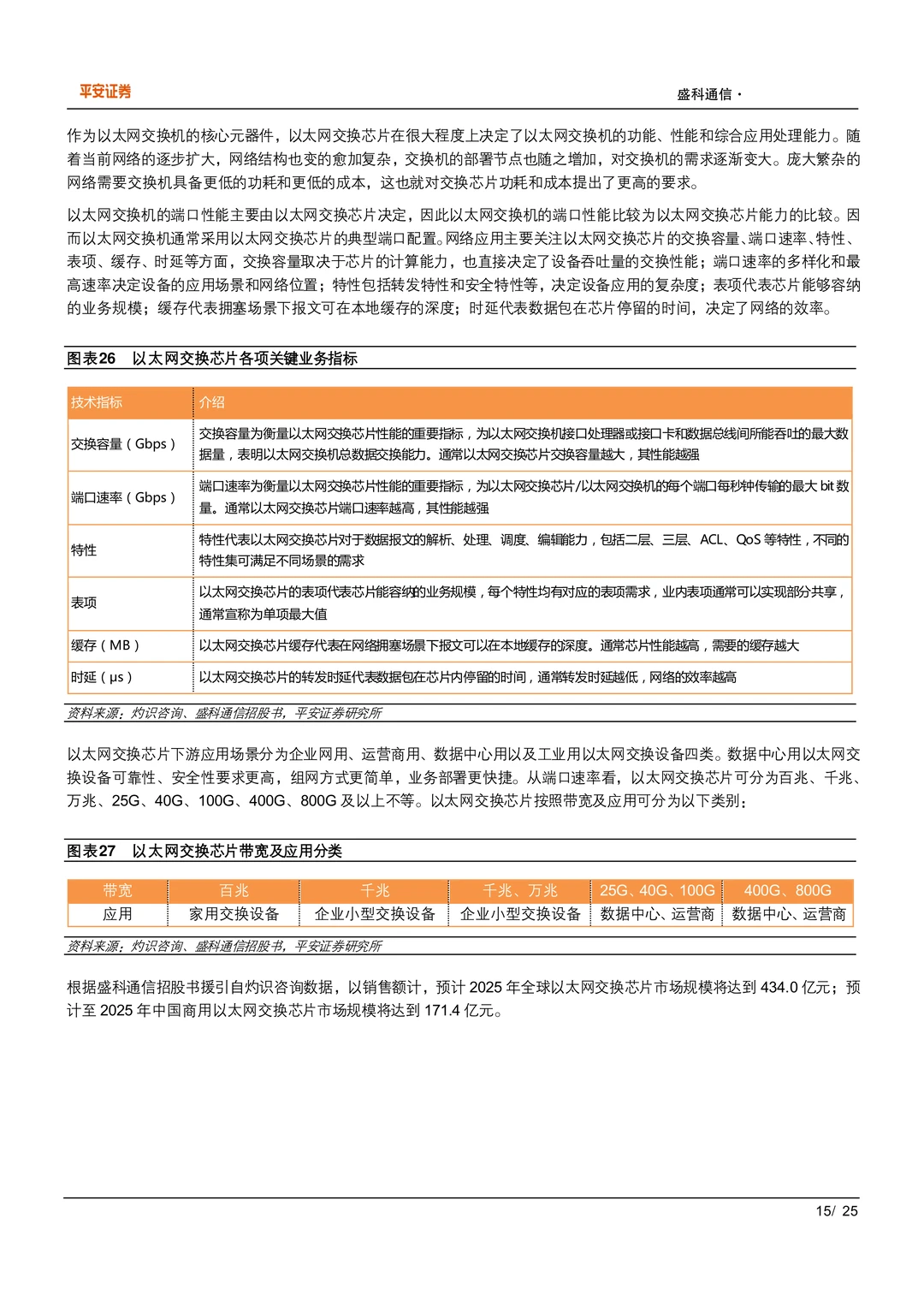
? 预计2025年中国商用以太网交换芯片市场规模将达到171.4亿元。
? 以太网交换芯片具备平台型和长生命周期特点(8-10年),客户粘性强,先发优势显著。
#盛科通信 #以太网交换芯片 #交换机芯片 #国产芯片 #数据中心网络 #AI网络 #新华三 #锐捷网络 #国产替代 #芯片设计
标题:盛科通信-国内以太网交换机芯片领军企业,国产替代空间广阔
出品方:平安证券
页数:25页
报告编号:A0722
获取报告:笔记末尾获取完整报告
二、报告主要内容
1️⃣ 公司核心定位与技术实力
? 盛科通信成立于2005年,是国内领先的以太网交换芯片设计企业,2023年9月于科创板上市。
? 公司采用Fabless模式,专注芯片研发与设计,晶圆制造等环节外包。
? 产品序列覆盖从接入层到核心层,量产产品交换容量100Gbps~2.4Tbps,端口速率100M~400G。
?? 研发人员占比高达74.26%,超50%拥有硕士及以上学历,核心技术人员均拥有15年以上经验。
? 2024年上半年研发投入2.24亿元,同比增长74%,营收占比达42.11%,短期利润承压。
2️⃣ 产品线与市场应用
? 主要产品包括以太网交换芯片、芯片模组、以太网交换机及定制化解决方案。
? 高端旗舰芯片Arctic系列(最大端口速率800G)已于2023年送样,预计2024年小批量交付。
? 芯片已成功导入新华三、锐捷网络、中兴通讯、迈普技术、迪普科技等国内主流网络设备商供应链。
? 产品广泛应用于企业网络、运营商网络、数据中心网络和工业网络四大场景。
? 以太网交换芯片是公司第一大业务,2024年上半年营收4.29亿元,占比超80%。
3️⃣ 行业机遇与竞争格局
⚡ AIGC爆发带动数据中心高速交换机升级,AI后端网络端口速率向800G/1600G迈进。
? 全球以太网交换芯片市场高度集中,博通、美满、瑞昱三家占据中国商用市场97.8%份额。
?? 盛科通信是中国商用以太网交换芯片市场第四名,2020年市占率1.6%,国产替代空间广阔。
? 预计2025年中国商用以太网交换芯片市场规模将达到171.4亿元。
? 以太网交换芯片具备平台型和长生命周期特点(8-10年),客户粘性强,先发优势显著。
#盛科通信 #以太网交换芯片 #交换机芯片 #国产芯片 #数据中心网络 #AI网络 #新华三 #锐捷网络 #国产替代 #芯片设计


