




一、开头引入
标题直击城乡融合与资源错配的核心关联,紧扣城乡协调发展热点。初步感受是研究视角精准,区分要素异质性展开分析,实证方法先进,逻辑严谨且贴合政策实践。
二、具体分析
研究视角:独特。首次聚焦城乡融合试验区政策,区分劳动力与资本错配的异质性影响,突破以往笼统分析框架,将资源错配研究拓展至城乡关系领域。
实证分析:扎实不冗余。采用双重差分、因果森林、合成 DID 等多方法,样本覆盖 11 省地级市面板数据,通过空间转移效应、安慰剂等检验,结果可靠。
其他方面:结构层层递进,从理论模型到实证检验再到政策启示逻辑清晰;不足是未深入探讨不同区域政策实施的细化差异。
三、总结感受
要素流动有 “偏爱”,城乡融合 “救” 劳动力,资本还需慢慢调!
四、研究意义
背景:城乡二元结构导致资源错配,制约经济效率。理论:基于二元经济理论,聚焦要素流动与市场扭曲。问题:现有研究缺乏要素异质性与具体政策效应分析。本文贡献:用多方法实证,揭示城乡融合缓解劳动力错配、对资本错配影响有限,为政策优化提供依据。
五、实证分析
主回归分析:模型含双重差分、因果森林、合成 DID;实验组为城乡融合试验区城市,控制组为非试验区城市;衡量指标为劳动力错配指数、资本错配指数。
稳健性检验:通过空间转移效应、安慰剂等多重检验,结果稳健。
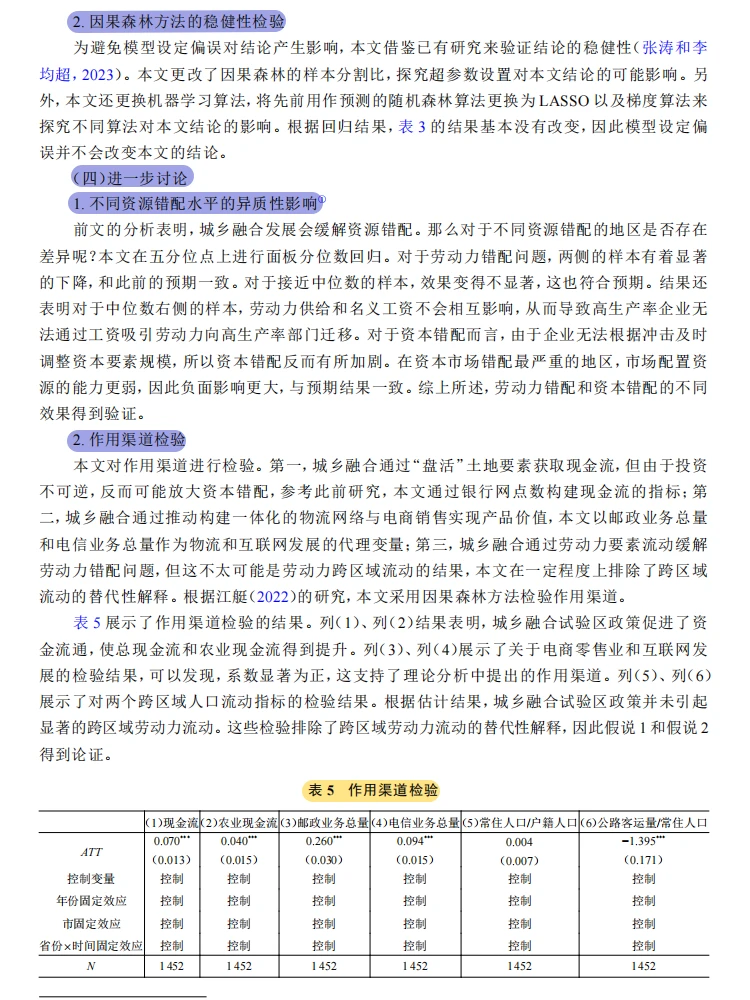
进一步分析:含异质性分析与机制检验,明确政策作用边界与渠道。
机制检验:劳动力错配缓解通过新经济业态、互联网基础设施提升实现。
异质性分析:劳动力错配在程度最严重与最轻微地区效果显著,资本错配严重地区受短期现金流冲击。
?Dta数据和excel数据一份
?结果输出
?有文字注释的代码解释
#stata代做 #stata实证 #实证分析 #提供思路和创新点 #dissertation #数据分析我在行 #计量经济学 #经济与金融
标题直击城乡融合与资源错配的核心关联,紧扣城乡协调发展热点。初步感受是研究视角精准,区分要素异质性展开分析,实证方法先进,逻辑严谨且贴合政策实践。
二、具体分析
研究视角:独特。首次聚焦城乡融合试验区政策,区分劳动力与资本错配的异质性影响,突破以往笼统分析框架,将资源错配研究拓展至城乡关系领域。
实证分析:扎实不冗余。采用双重差分、因果森林、合成 DID 等多方法,样本覆盖 11 省地级市面板数据,通过空间转移效应、安慰剂等检验,结果可靠。
其他方面:结构层层递进,从理论模型到实证检验再到政策启示逻辑清晰;不足是未深入探讨不同区域政策实施的细化差异。
三、总结感受
要素流动有 “偏爱”,城乡融合 “救” 劳动力,资本还需慢慢调!
四、研究意义
背景:城乡二元结构导致资源错配,制约经济效率。理论:基于二元经济理论,聚焦要素流动与市场扭曲。问题:现有研究缺乏要素异质性与具体政策效应分析。本文贡献:用多方法实证,揭示城乡融合缓解劳动力错配、对资本错配影响有限,为政策优化提供依据。
五、实证分析
主回归分析:模型含双重差分、因果森林、合成 DID;实验组为城乡融合试验区城市,控制组为非试验区城市;衡量指标为劳动力错配指数、资本错配指数。
稳健性检验:通过空间转移效应、安慰剂等多重检验,结果稳健。
进一步分析:含异质性分析与机制检验,明确政策作用边界与渠道。
机制检验:劳动力错配缓解通过新经济业态、互联网基础设施提升实现。
异质性分析:劳动力错配在程度最严重与最轻微地区效果显著,资本错配严重地区受短期现金流冲击。
?Dta数据和excel数据一份
?结果输出
?有文字注释的代码解释
#stata代做 #stata实证 #实证分析 #提供思路和创新点 #dissertation #数据分析我在行 #计量经济学 #经济与金融


