















一、报告信息
标题:纳芯微-国产稀缺车规模拟芯片厂商
出品方:申万宏源
页数:24页
报告编号:A0729
获取报告:笔记末尾获取完整报告
二、报告主要内容
1️⃣ 公司概况与优势
? 公司成立于2013年,聚焦传感器、信号链、电源管理三大方向,核心团队多有ADI等海外大厂背景。
? 2018-2023年营收复合年增长率超100%,2024年前三季度营收近14亿元。
? 重点发力汽车电子,2024年上半年汽车电子领域营收占比已超33%,是国产车规模拟芯片的领先厂商。
? 持续高研发投入,2024年上半年研发投入占营收比例达37.61%,增强技术领先优势。
2️⃣ 核心产品与技术实力
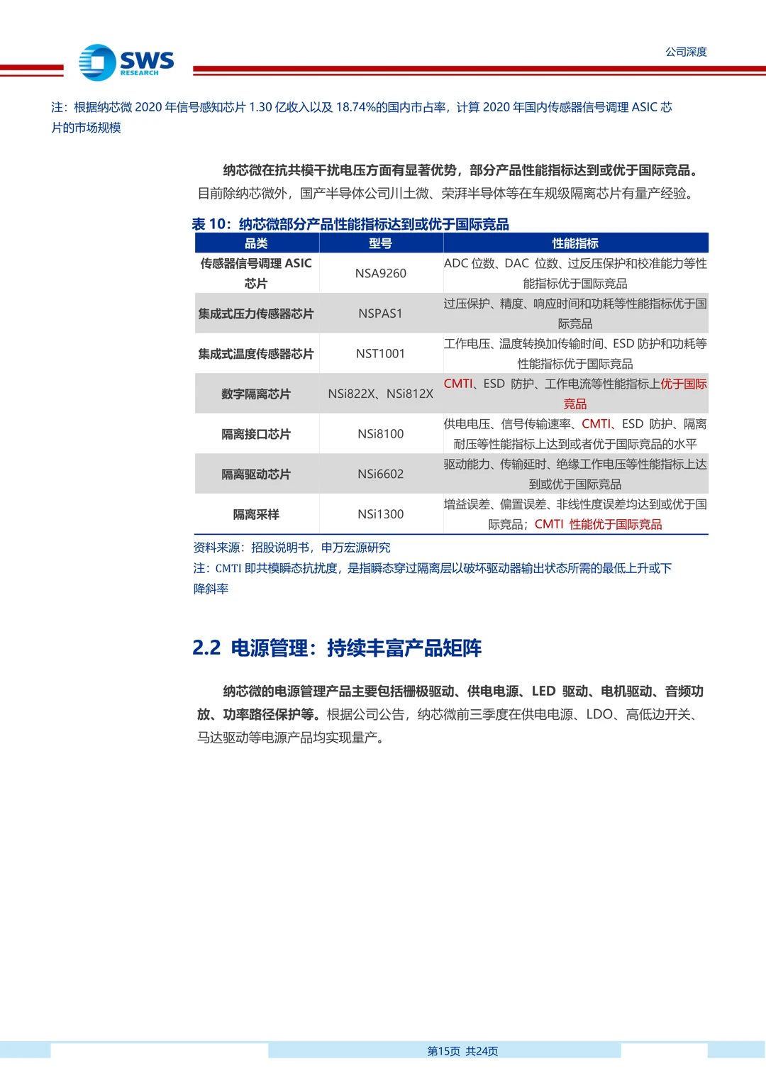
? 信号链产品:性能国际领先,已实现车规隔离产品全覆盖。在抗共模干扰电压等方面有显著优势,部分产品指标达到或优于国际竞品。
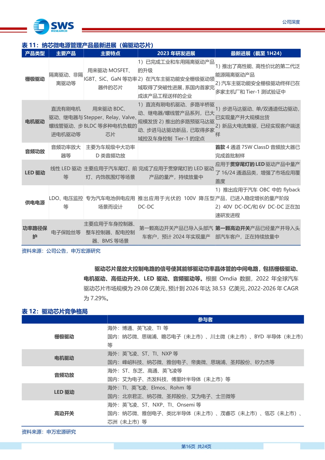
⚡ 电源管理产品:产品矩阵持续丰富,LED驱动、马达驱动、高低边开关等均已实现量产。明年将在智能座舱领域重点布局。
? 传感器产品:收购麦歌恩,强化磁传感器布局。车规级可编程磁开关已实现量产,磁轮速传感器正在导入。
? 2021年获得ISO 26262功能安全最高等级ASIL-D认证,抓住了全球缺芯背景下的国产化替代窗口期。
3️⃣ 市场定位与客户拓展
?? 卡位汽车芯片国产化赛道,模拟芯片国产化率提升空间大,2023年自给率仅15%。
? 车规级芯片已在比亚迪、东风汽车、长城汽车、一汽集团、宁德时代等众多主流客户实现批量装车。
? 据公告,公司可提供的量产产品单车价值量已达600元。
? 受益于汽车电动化与800V高压平台趋势,单车模拟芯片用量和价值显著提升。
4️⃣ 行业背景与机遇
? 全球模拟芯片竞争格局分散,2023年CR10为67%,为国内厂商提供了切入机会。
? 中国是全球最主要的模拟芯片消费市场,2023年市场规模超3000亿元。
⚡ 新能源汽车(混合动力/纯电)磁传感器单车价值量从传统车的120元提升至250元,数量也从约30个增至50个。
? 公司通过收购和研发,持续完善在磁性传感器、压力传感器等领域的解决方案。
#纳芯微 #车规芯片 #模拟芯片 #国产芯片 #汽车电子 #ISO26262 #比亚迪 #宁德时代 #磁传感器 #电源管理芯片
标题:纳芯微-国产稀缺车规模拟芯片厂商
出品方:申万宏源
页数:24页
报告编号:A0729
获取报告:笔记末尾获取完整报告
二、报告主要内容
1️⃣ 公司概况与优势
? 公司成立于2013年,聚焦传感器、信号链、电源管理三大方向,核心团队多有ADI等海外大厂背景。
? 2018-2023年营收复合年增长率超100%,2024年前三季度营收近14亿元。
? 重点发力汽车电子,2024年上半年汽车电子领域营收占比已超33%,是国产车规模拟芯片的领先厂商。
? 持续高研发投入,2024年上半年研发投入占营收比例达37.61%,增强技术领先优势。
2️⃣ 核心产品与技术实力
? 信号链产品:性能国际领先,已实现车规隔离产品全覆盖。在抗共模干扰电压等方面有显著优势,部分产品指标达到或优于国际竞品。
⚡ 电源管理产品:产品矩阵持续丰富,LED驱动、马达驱动、高低边开关等均已实现量产。明年将在智能座舱领域重点布局。
? 传感器产品:收购麦歌恩,强化磁传感器布局。车规级可编程磁开关已实现量产,磁轮速传感器正在导入。
? 2021年获得ISO 26262功能安全最高等级ASIL-D认证,抓住了全球缺芯背景下的国产化替代窗口期。
3️⃣ 市场定位与客户拓展
?? 卡位汽车芯片国产化赛道,模拟芯片国产化率提升空间大,2023年自给率仅15%。
? 车规级芯片已在比亚迪、东风汽车、长城汽车、一汽集团、宁德时代等众多主流客户实现批量装车。
? 据公告,公司可提供的量产产品单车价值量已达600元。
? 受益于汽车电动化与800V高压平台趋势,单车模拟芯片用量和价值显著提升。
4️⃣ 行业背景与机遇
? 全球模拟芯片竞争格局分散,2023年CR10为67%,为国内厂商提供了切入机会。
? 中国是全球最主要的模拟芯片消费市场,2023年市场规模超3000亿元。
⚡ 新能源汽车(混合动力/纯电)磁传感器单车价值量从传统车的120元提升至250元,数量也从约30个增至50个。
? 公司通过收购和研发,持续完善在磁性传感器、压力传感器等领域的解决方案。
#纳芯微 #车规芯片 #模拟芯片 #国产芯片 #汽车电子 #ISO26262 #比亚迪 #宁德时代 #磁传感器 #电源管理芯片


