手机版
二维码
购物车
(
0
)
供应
求购
公司
团购
展会
资讯
招商
品牌
人才
知道
专题
图库
视频
下载
商圈
推广
热搜:
采购方式
甲带
滤芯
气动隔膜泵
减速机
减速机型号
带式称重给煤机
履带
无级变速机
链式给煤机
首页
供应
求购
公司
团购
展会
资讯
招商
品牌
人才
知道
专题
图库
视频
下载
商圈
首页
>
资讯
>
社会热点
?热点评述?你是温峥嵘我是谁?
日期:2025-12-17 16:02:22 来源:网络整理 作者:本站编辑
评论:0
?热点评述?你是温峥嵘我是谁?
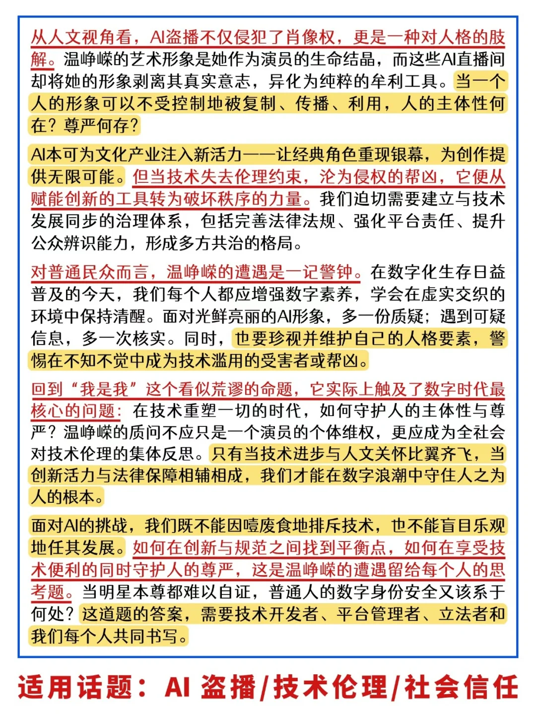
据央视新闻报道,演员温峥嵘自曝刷到AI假冒自己的直播间正在带货。她下意识地敲下一行字:“你是温峥嵘我是谁?”下一秒,屏幕显示已被拉黑。
适用话题:AI 盗播/技术伦理/社会信任
#温峥嵘被AI温峥嵘拉黑
#艺考
#艺考生
#艺考指南
#播音
#播音生
#播音主持
#即兴评述
#艺考播音即兴评述
#即兴评述素材
打赏
更多
>
同类资讯
• 销售效能评估与提升
0
条
相关评论
推荐图文
推荐资讯
点击排行
0
1
《2025年双十一Z世代消费行为报告》分享
0
2
2025中国谷子经济市场洞察报告
0
3
报告分享|2025年休闲零食线上消费市场洞察
0
4
2025年零食行业消费洞察报告
0
5
2025水族市场消费趋势洞察
0
6
88页报告|2024全球Z世代消费洞察报告
0
7
2025全球电商消费趋势及选品洞察报告
0
8
30页报告|2024全球市场展望
0
9
市场洞察报告应该写点什么?
网站首页
|
关于我们
|
联系方式
|
使用协议
|
版权隐私
|
网站地图
|
排名推广
|
广告服务
|
积分换礼
|
网站留言
|
RSS订阅
|
违规举报
|
皖ICP备20008326号-18
(c)2008-2022 免费发布网 All Rights Reserved