








?论文的核心亮点
聚焦服务业细分领域,填补公共数据开放引资研究的行业空白;
以城市公共数据平台开放为准自然实验,采用 DID 模型,因果识别严谨;
揭示城市 - 行业 - 企业三维机制,兼顾调节效应与异质性,结论更具针对性。
?论文的主要发现
公共数据开放显著提高服务业企业外资持股比例,结论经多重检验稳健;
作用机制为提升城市数字经济水平、服务业创业活力、企业数字化决策能力;
高管团队国际化正向调节该效应,非信息类企业、生产性及现代服务业受益更显著;
公共服务类、经济建设类主题数据开放引资效果优于社会民生类。
?论文的实践意义
为服务业扩大开放提供新路径,助力破解外资金额下滑难题;为政府优化公共数据开放、精准引资、推动服务业结构升级提供实证支撑,兼顾开放与经济安全。
? 实证部分
一、研究假说
H1:公共数据开放通过提升城市数字经济水平、服务业创业活力、企业数字化决策能力,吸引服务业外商投资;
H2:高管团队国际化在公共数据开放吸引服务业外商投资中起正向调节作用。
二、变量描述
解释变量:城市公共数据开放(DID,开放后取 1,否则取 0);
被解释变量:服务业企业外资持股比例(前十大股东境外持股加总);
中介变量:城市数字经济发展水平、服务业创业活力、企业数字化决策能力;
控制变量:企业层面(资产负债率、规模等)、城市层面(服务业发展水平、市场规模等)。
三、模型设定
四、实证结果与分析
(1)基准回归:DID 系数显著为正,证实公共数据开放引资效应;
(2)稳健性检验:替换核心变量、排除政策干扰、排除预期效应等,结果稳健;
(3)进一步分析:验证引资对服务业结构升级的积极作用;
(4)机制检验:三个中介变量均通过检验,假说 1 得证;
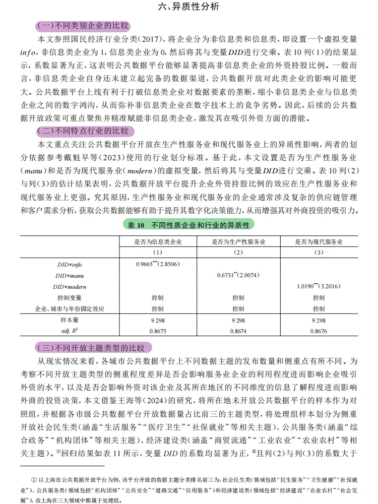
(5)异质性分析:非信息类企业、生产性及现代服务业、公共服务 / 经济建设类数据开放效果更优;
(6)调节效应:高管团队国际化正向调节,假说 2 得证;
(7)内生性检验:工具变量法与外生性验证,结果可靠。
五、结论
?Dta数据和Excel数据文件一份
?详细的代码解释和注释,确保清晰易懂
?结果输出的完整文档,汇总分析结论
?专业、负责、耐心、态度好、回复及时
#stata代做 #stata实证 #实证分析 #计量经济学 #dissertation #数据分析我在行 #经济与金融
聚焦服务业细分领域,填补公共数据开放引资研究的行业空白;
以城市公共数据平台开放为准自然实验,采用 DID 模型,因果识别严谨;
揭示城市 - 行业 - 企业三维机制,兼顾调节效应与异质性,结论更具针对性。
?论文的主要发现
公共数据开放显著提高服务业企业外资持股比例,结论经多重检验稳健;
作用机制为提升城市数字经济水平、服务业创业活力、企业数字化决策能力;
高管团队国际化正向调节该效应,非信息类企业、生产性及现代服务业受益更显著;
公共服务类、经济建设类主题数据开放引资效果优于社会民生类。
?论文的实践意义
为服务业扩大开放提供新路径,助力破解外资金额下滑难题;为政府优化公共数据开放、精准引资、推动服务业结构升级提供实证支撑,兼顾开放与经济安全。
? 实证部分
一、研究假说
H1:公共数据开放通过提升城市数字经济水平、服务业创业活力、企业数字化决策能力,吸引服务业外商投资;
H2:高管团队国际化在公共数据开放吸引服务业外商投资中起正向调节作用。
二、变量描述
解释变量:城市公共数据开放(DID,开放后取 1,否则取 0);
被解释变量:服务业企业外资持股比例(前十大股东境外持股加总);
中介变量:城市数字经济发展水平、服务业创业活力、企业数字化决策能力;
控制变量:企业层面(资产负债率、规模等)、城市层面(服务业发展水平、市场规模等)。
三、模型设定
四、实证结果与分析
(1)基准回归:DID 系数显著为正,证实公共数据开放引资效应;
(2)稳健性检验:替换核心变量、排除政策干扰、排除预期效应等,结果稳健;
(3)进一步分析:验证引资对服务业结构升级的积极作用;
(4)机制检验:三个中介变量均通过检验,假说 1 得证;
(5)异质性分析:非信息类企业、生产性及现代服务业、公共服务 / 经济建设类数据开放效果更优;
(6)调节效应:高管团队国际化正向调节,假说 2 得证;
(7)内生性检验:工具变量法与外生性验证,结果可靠。
五、结论
?Dta数据和Excel数据文件一份
?详细的代码解释和注释,确保清晰易懂
?结果输出的完整文档,汇总分析结论
?专业、负责、耐心、态度好、回复及时
#stata代做 #stata实证 #实证分析 #计量经济学 #dissertation #数据分析我在行 #经济与金融


