








?光伏产业链
?光伏行业前景
1️⃣行业生命周期
2️⃣行业供需
✅供给:①光伏组件产量分析 -光伏组件产量越多,说明产能越高,光伏供给量越大。②光伏硅片产能分析 -光伏硅片产能越高,未来光伏供给量就越多。
✅需求①光伏新增装机量分析 -光伏新增装机量越多,说明需求越旺盛②全社会用电量分析 -社会用电量越多,对光伏需求越旺盛。
?政策支持
国内支持政策、海外需求政策是影响我国光伏行业发展的重要因素。
✅2009年起:我国通过核准制、备案制等方式来把握光伏财政补贴指标,从而控制补贴规模,能够长期、有效地促进光伏项目的开发。
✅2015年:领跑者计划开始实施,目的为制定技术标准、鼓励先进技术,引导光伏发电成本的下探、提高转换效率及组件功率。
✅2019年以后:包括补贴项目,所有的光伏项目都开始了竞价模式,在竞价降低成本的角度来看,普通项目已经向以前的领跑者项目看齐。
?上市公司分布
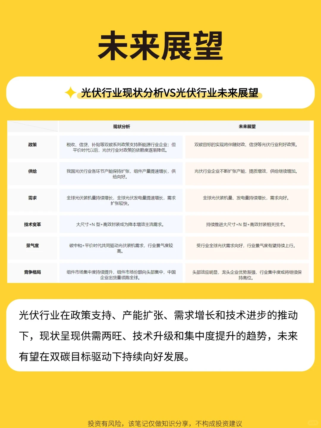
?未来展望
?评论区留下你想关注的内容? ? ?@财通证券干货社 @财经薯
#身边的经济学 #经济 #财经知识 #金融知识 #行业分析 #光伏 #产业链 #股票 #金融 #财通证券
?光伏行业前景
1️⃣行业生命周期
2️⃣行业供需
✅供给:①光伏组件产量分析 -光伏组件产量越多,说明产能越高,光伏供给量越大。②光伏硅片产能分析 -光伏硅片产能越高,未来光伏供给量就越多。
✅需求①光伏新增装机量分析 -光伏新增装机量越多,说明需求越旺盛②全社会用电量分析 -社会用电量越多,对光伏需求越旺盛。
?政策支持
国内支持政策、海外需求政策是影响我国光伏行业发展的重要因素。
✅2009年起:我国通过核准制、备案制等方式来把握光伏财政补贴指标,从而控制补贴规模,能够长期、有效地促进光伏项目的开发。
✅2015年:领跑者计划开始实施,目的为制定技术标准、鼓励先进技术,引导光伏发电成本的下探、提高转换效率及组件功率。
✅2019年以后:包括补贴项目,所有的光伏项目都开始了竞价模式,在竞价降低成本的角度来看,普通项目已经向以前的领跑者项目看齐。
?上市公司分布
?未来展望
?评论区留下你想关注的内容? ? ?@财通证券干货社 @财经薯
#身边的经济学 #经济 #财经知识 #金融知识 #行业分析 #光伏 #产业链 #股票 #金融 #财通证券


