















别再死磕八股文了!高德销服科技行业策略运营岗考官真正想听的业务洞察力,你展示了吗??
痛点扎心?:
考点模糊像海底捞针!连考什么都靠猜?高德销服科技行业策略运营岗高频考点标签没贴准,复习3月全跑偏!
不懂行业黑话被吊打!面试官甩出 高德销服科技行业策略运营岗专属术语,你当场瞳孔地震?
岗位核心职责雾里看花!高德销服科技行业策略运营岗真实能力模型摸不透!
踩中雷区而不自知!自信爆棚分析,面试官默默画叉⚡️
?王炸解决方案来了!高德销服科技行业策略运营岗面试核弹库五大杀器:
✅【关键考点标签】精准定位业务洞察力、数据驱动决策等核心能力点!
✅【行业及企业认知】拆解高德销服科技行业策略运营岗相关最新趋势 & 目标公司业务逻辑
✅【岗位核心职责认知】揭秘高德销服科技行业策略运营岗真实工作场景+能力模型,让你回答句句戳中要害!
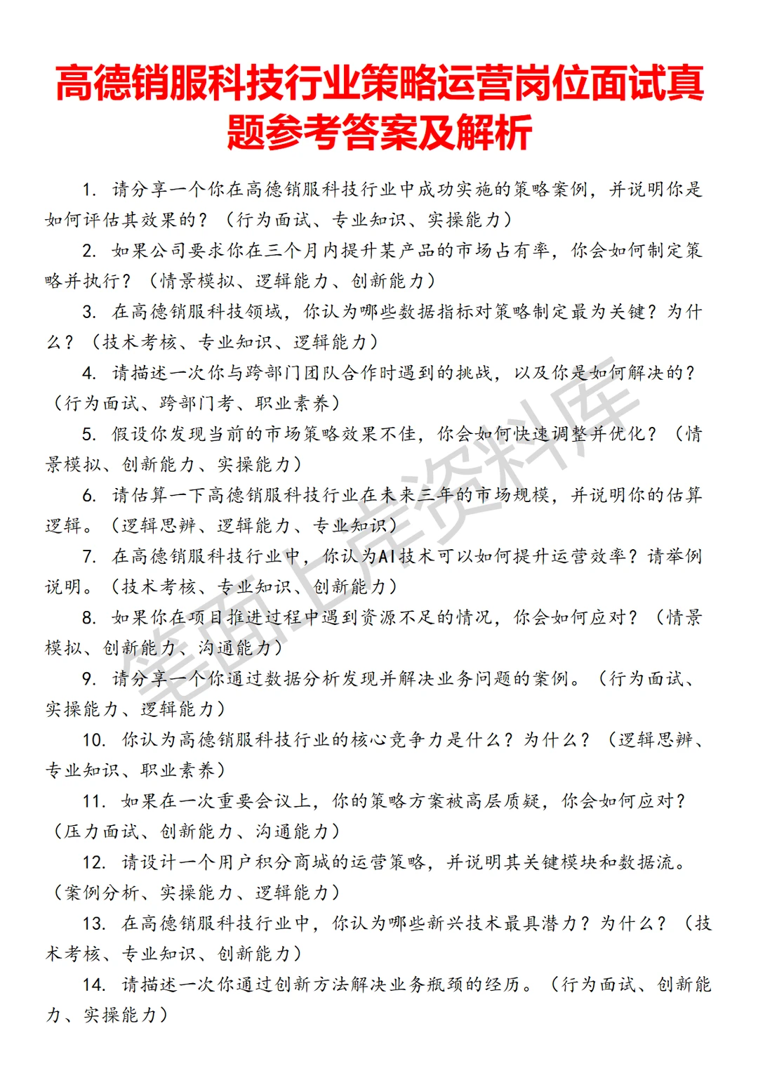
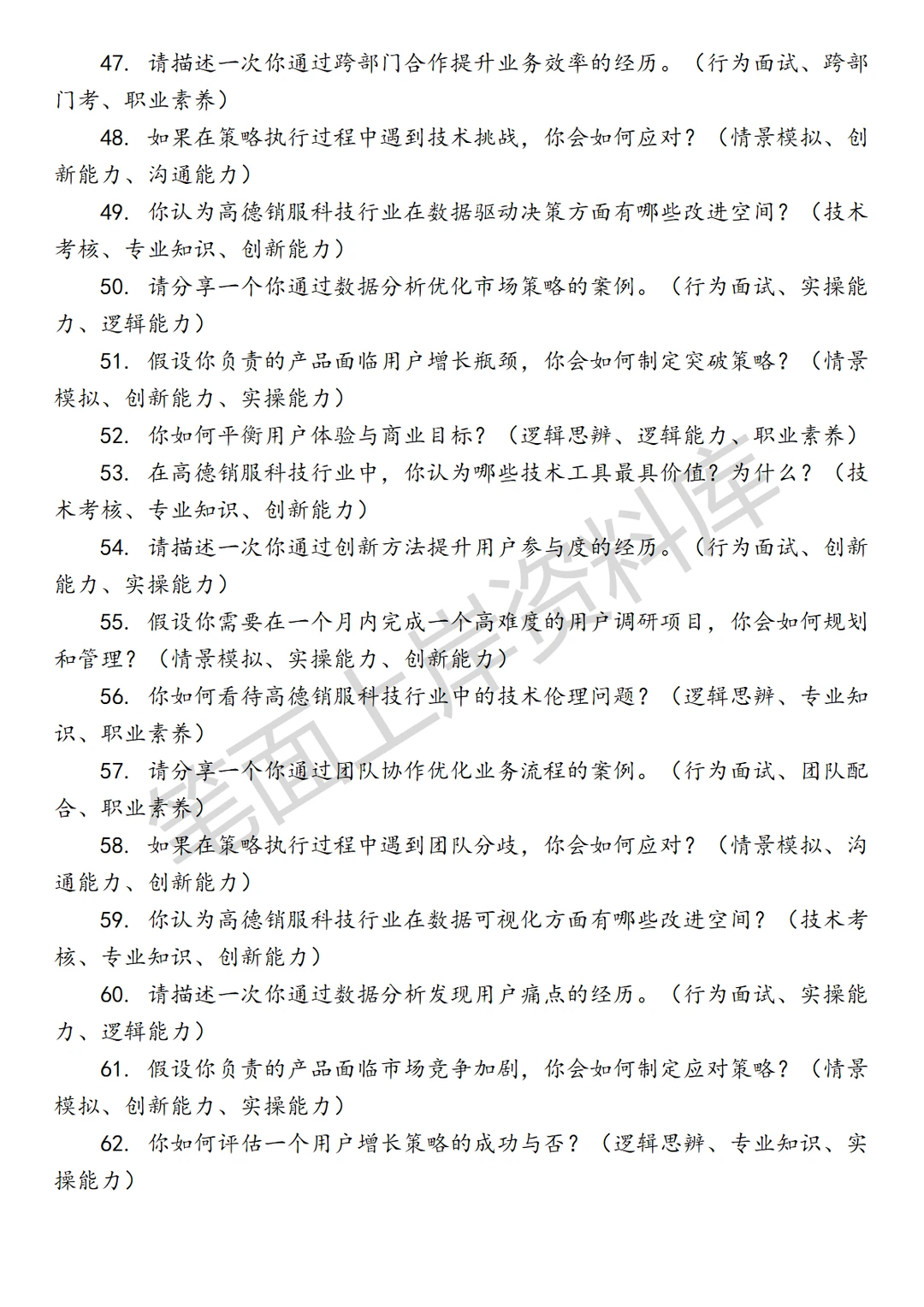
✅【真题5维拆解】80道真题:
-【考点雷达】一眼看穿题目本质!
-【真实考点】锁定考官想听的2-3个能力
-【参考答案】提供高逻辑性+强专业性回答范本!
-【错误预警】避开高德销服科技行业策略运营岗常见致命雷区!
-【名师点评】点拨答题策略与思维盲区!
✅【海量硬核内容】200页20万字打造百科全书。
价值体现✨:
省下90%盲目刷题时间,火力全开攻克高德销服科技行业策略运营岗专属高频考点!
考官思维雷达图塞进你口袋!面试应答句句戳中高德销服科技行业策略运营岗隐性评分点,让TA疯狂心动!?
速戳?高德销服科技行业策略运营岗避坑导航图?️面试爽感拉满✨#面试 #求职 #高德销服面试真题 #科技行业运营面试 #策略运营面试解析
痛点扎心?:
考点模糊像海底捞针!连考什么都靠猜?高德销服科技行业策略运营岗高频考点标签没贴准,复习3月全跑偏!
不懂行业黑话被吊打!面试官甩出 高德销服科技行业策略运营岗专属术语,你当场瞳孔地震?
岗位核心职责雾里看花!高德销服科技行业策略运营岗真实能力模型摸不透!
踩中雷区而不自知!自信爆棚分析,面试官默默画叉⚡️
?王炸解决方案来了!高德销服科技行业策略运营岗面试核弹库五大杀器:
✅【关键考点标签】精准定位业务洞察力、数据驱动决策等核心能力点!
✅【行业及企业认知】拆解高德销服科技行业策略运营岗相关最新趋势 & 目标公司业务逻辑
✅【岗位核心职责认知】揭秘高德销服科技行业策略运营岗真实工作场景+能力模型,让你回答句句戳中要害!
✅【真题5维拆解】80道真题:
-【考点雷达】一眼看穿题目本质!
-【真实考点】锁定考官想听的2-3个能力
-【参考答案】提供高逻辑性+强专业性回答范本!
-【错误预警】避开高德销服科技行业策略运营岗常见致命雷区!
-【名师点评】点拨答题策略与思维盲区!
✅【海量硬核内容】200页20万字打造百科全书。
价值体现✨:
省下90%盲目刷题时间,火力全开攻克高德销服科技行业策略运营岗专属高频考点!
考官思维雷达图塞进你口袋!面试应答句句戳中高德销服科技行业策略运营岗隐性评分点,让TA疯狂心动!?
速戳?高德销服科技行业策略运营岗避坑导航图?️面试爽感拉满✨#面试 #求职 #高德销服面试真题 #科技行业运营面试 #策略运营面试解析


