









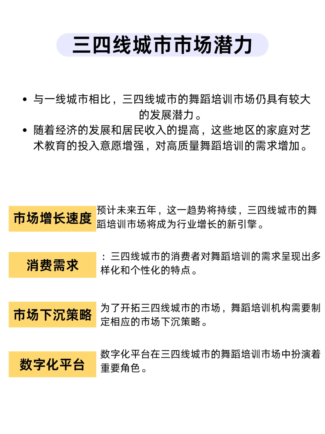
一些总结,大家看上图。
如果简单说:
1、 线上结合线下:舞蹈班会越来越多地用网络教学,让想学舞蹈的人不用出门也能上课。
2、市场越来越大:随着大家越来越重视艺术,学舞蹈的人会越来越多,舞蹈班的生意也会越来越好。
3、做得更专业:舞蹈班会努力提高教学质量,打造自己的品牌,让更多人知道。
4、课程更丰富:舞蹈班会提供更多种类的课程,满足不同人的需求,还会尝试和其他艺术形式结合。
5、 政策支持:国家会出台更多支持艺术教育的政策,这对舞蹈班来说是好消息。
6、竞争激烈:虽然市场大,但竞争也激烈,舞蹈班需要想办法脱颖而出。
7、老师需求增加:随着越来越多的人学舞蹈,需要的舞蹈老师也会越来越多。
8、创新尝试:舞蹈班会尝试新的东西,比如和其他艺术形式结合,或者用舞蹈帮助人们放松心情。
未来几年舞蹈班会发展得更快,但也面临不少挑战,还是需要不断创新和提高质量来吸引学生。
#舞蹈机构 #舞蹈机构运营管理 #舞蹈创业者 #舞蹈室 #舞蹈培训 #舞蹈培训机构 #舞蹈 #舞蹈创业者 #舞蹈日常
如果简单说:
1、 线上结合线下:舞蹈班会越来越多地用网络教学,让想学舞蹈的人不用出门也能上课。
2、市场越来越大:随着大家越来越重视艺术,学舞蹈的人会越来越多,舞蹈班的生意也会越来越好。
3、做得更专业:舞蹈班会努力提高教学质量,打造自己的品牌,让更多人知道。
4、课程更丰富:舞蹈班会提供更多种类的课程,满足不同人的需求,还会尝试和其他艺术形式结合。
5、 政策支持:国家会出台更多支持艺术教育的政策,这对舞蹈班来说是好消息。
6、竞争激烈:虽然市场大,但竞争也激烈,舞蹈班需要想办法脱颖而出。
7、老师需求增加:随着越来越多的人学舞蹈,需要的舞蹈老师也会越来越多。
8、创新尝试:舞蹈班会尝试新的东西,比如和其他艺术形式结合,或者用舞蹈帮助人们放松心情。
未来几年舞蹈班会发展得更快,但也面临不少挑战,还是需要不断创新和提高质量来吸引学生。
#舞蹈机构 #舞蹈机构运营管理 #舞蹈创业者 #舞蹈室 #舞蹈培训 #舞蹈培训机构 #舞蹈 #舞蹈创业者 #舞蹈日常


