


















hi,今天这篇笔记我来拆解一下全球知名短视频App\"TikTok\"的增长策略设计?,覆盖从北极星指标⭐ -> 增长杠杆? -> 魔法数字✨ -> 核心策略? -> AB实验?的全链路,以下为内容概览。
1️⃣ 北极星指标确立 ⭐
指标设定: 每日总有效观看时长 ⏰,有效的定义是每日累计观看时长超过15分钟的用户产生的总时长。
2️⃣ 增长驱动模式:“上瘾内容推荐机器” ?
算法即产品: “为你推荐”是绝对核心,通过极致的个性化,让你在几分钟内就体验到“比我还懂我”的快感?。
UGC增长飞轮: 极低的创作门槛+热门挑战?,激励海量用户创作内容,为算法提供源源不断的“燃料”⛽。
3️⃣ 核心增长杠杆定位 ⚙️
公式拆解: 每日总有效观看时长 = 日有效活跃用户 × 人均日有效观看时长 ?
关键指标选择 (ICE评分后): 提升 “人均日有效观看时长”?
增长杠杆点 (分析后): 聚焦于 ? 加速新用户算法的“个性化”冷启动进程。
4️⃣ “魔法数字”探索 ✨
数据洞察 (假设): 新用户的首次互动行为,与其能否被算法“锁定”?强相关,而“关注”是最强的信号。
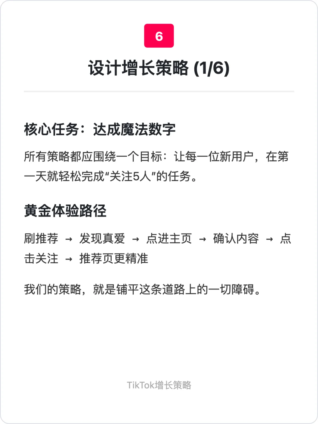
魔法数字: 新用户在首日内,达成5次关注❤️。达成该行为的用户,首周日均观看时长会从5分钟跃升至惊人的30分钟!一旦跨过这个门槛,用户就被算法彻底“俘获”了?。
5️⃣ 核心增长策略设计 (打通Aha时刻) ?
核心任务: 不惜一切代价,让新用户在第一天就完成5次关注!
降低摩擦 ⬇️:
兴趣冷启动: 新用户注册后,先选择兴趣标签?️,为算法提供初始数据。
智能动效引导: 当你反复看一个视频时,旁边的“+”号会轻微跳动✨,提醒你“该关注啦!”
提升欲望 ⬆️:
多变的酬赏: 下一个视频永远是未知的“惊喜盲盒”?,让你欲罢不能。
强化正反馈: 你的每一次关注,都在“投资”和“训练”一个更懂你的算法?。
增强触发 ?:设计多样化、个性化的推送内容,提升外部触发的打开率。
6️⃣ A/B实验验证 ?
实验假设: “智能动效引导关注”能有效提升新用户关注率✅。
观测指标: 首日关注≥5人比例、首周日均观看时长。
完整分析,请si我“TikTok”
#TikTok #用户增长 #增长学习 #增长逻辑 #增长思路 #增长案例 #产品经理 #运营 #用户运营
1️⃣ 北极星指标确立 ⭐
指标设定: 每日总有效观看时长 ⏰,有效的定义是每日累计观看时长超过15分钟的用户产生的总时长。
2️⃣ 增长驱动模式:“上瘾内容推荐机器” ?
算法即产品: “为你推荐”是绝对核心,通过极致的个性化,让你在几分钟内就体验到“比我还懂我”的快感?。
UGC增长飞轮: 极低的创作门槛+热门挑战?,激励海量用户创作内容,为算法提供源源不断的“燃料”⛽。
3️⃣ 核心增长杠杆定位 ⚙️
公式拆解: 每日总有效观看时长 = 日有效活跃用户 × 人均日有效观看时长 ?
关键指标选择 (ICE评分后): 提升 “人均日有效观看时长”?
增长杠杆点 (分析后): 聚焦于 ? 加速新用户算法的“个性化”冷启动进程。
4️⃣ “魔法数字”探索 ✨
数据洞察 (假设): 新用户的首次互动行为,与其能否被算法“锁定”?强相关,而“关注”是最强的信号。
魔法数字: 新用户在首日内,达成5次关注❤️。达成该行为的用户,首周日均观看时长会从5分钟跃升至惊人的30分钟!一旦跨过这个门槛,用户就被算法彻底“俘获”了?。
5️⃣ 核心增长策略设计 (打通Aha时刻) ?
核心任务: 不惜一切代价,让新用户在第一天就完成5次关注!
降低摩擦 ⬇️:
兴趣冷启动: 新用户注册后,先选择兴趣标签?️,为算法提供初始数据。
智能动效引导: 当你反复看一个视频时,旁边的“+”号会轻微跳动✨,提醒你“该关注啦!”
提升欲望 ⬆️:
多变的酬赏: 下一个视频永远是未知的“惊喜盲盒”?,让你欲罢不能。
强化正反馈: 你的每一次关注,都在“投资”和“训练”一个更懂你的算法?。
增强触发 ?:设计多样化、个性化的推送内容,提升外部触发的打开率。
6️⃣ A/B实验验证 ?
实验假设: “智能动效引导关注”能有效提升新用户关注率✅。
观测指标: 首日关注≥5人比例、首周日均观看时长。
完整分析,请si我“TikTok”
#TikTok #用户增长 #增长学习 #增长逻辑 #增长思路 #增长案例 #产品经理 #运营 #用户运营


