


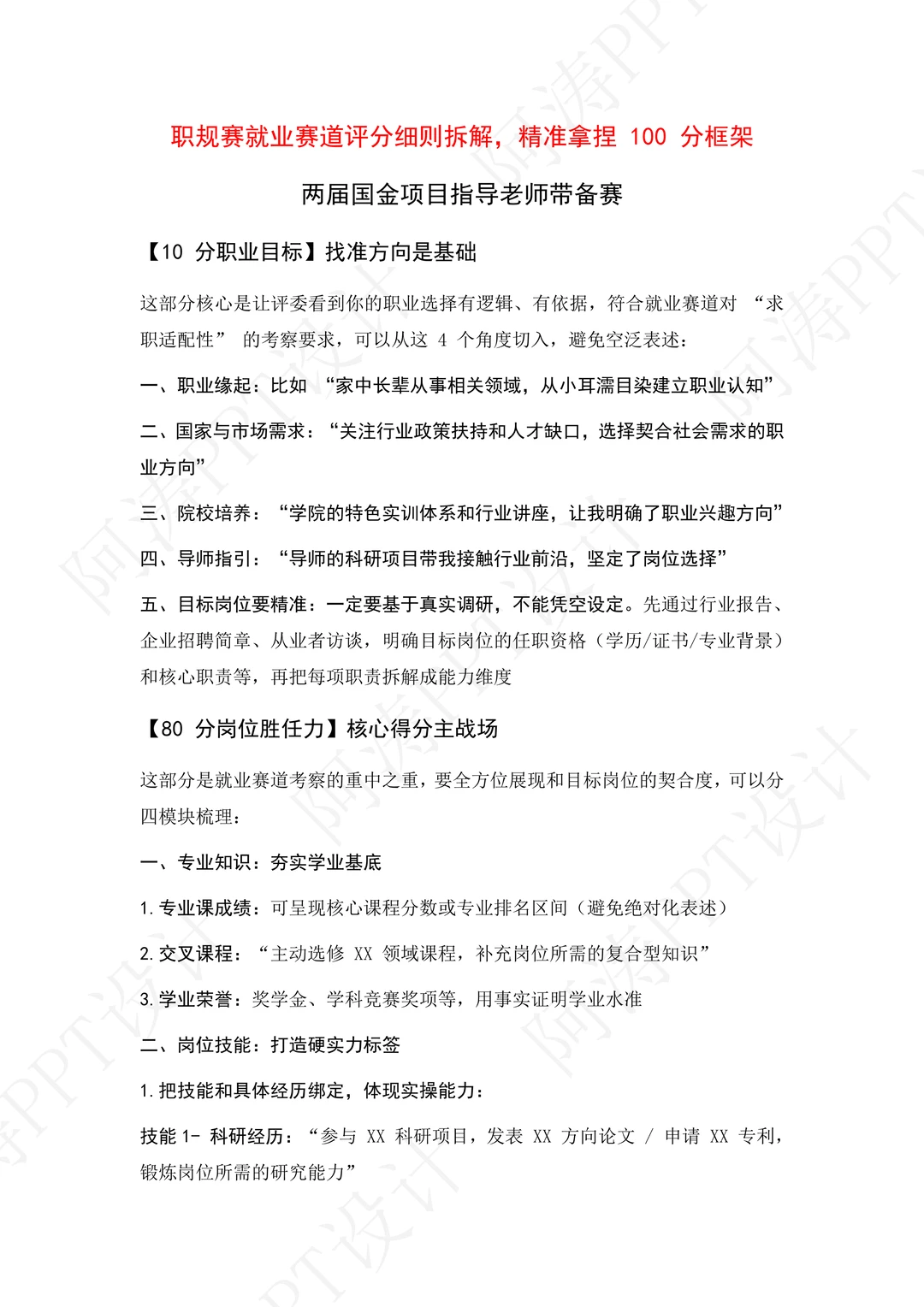
大家好,我是阿涛,曾连续两届指导过职规赛国赛金奖,今天分享下职规赛就业赛道PPT逻辑细则,精准拿捏100分框架
一、10分职业目标:精准定位是基础
核心要求:让评委看到职业选择的逻辑性与依据,契合“求职适配性”考察标准。可从四方面切入:
职业缘起(如成长环境熏陶)
供需匹配(契合国家政策导向与行业人才缺口)
院校赋能(特色实训、实验室项目明确兴趣)
导师引领(科研项目接触前沿,坚定选择)
目标岗位要精准:目标岗位需基于真实调研(行业报告、招聘简章、从业者访谈),明确任职资格与核心职责,并拆解为对应能力维度,杜绝空泛。
二、80分岗位胜任力:核心得分主战场
核心要求:全方位展现与目标岗位的适配度,分四大模块精准梳理:
专业知识:夯实学业基底,呈现核心课程成绩、专业排名或交叉课程学习情况,辅以奖学金、学科竞赛等荣誉,用事实佐证学业水准。
岗位技能:打造硬实力标签,将技能与具体经历绑定,体现实操能力(科研项目中的研究能力、实习中的工具应用能力、工作难题的系统解决能力等)。
综合素质:简要呈现软实力,控制篇幅(建议1页内),所有内容均服务于岗位适配性。
实习经历:优先展示目标公司/目标岗位实习,清晰说明匹配度(参与核心工作、掌握岗位流程),突出成果导向(如完成关键任务、提供数据支持等)。
三、10分发展潜力:凸显长期价值
核心要求:体现“持续成长能力”,让评委看到未来可能性。整合学习能力与创新意识。职业规划需分层设计短中长期目标,贴合行业特性。
欢迎评论交流
#职规赛 #第三届职业规划大赛 #全国大学生职业规划大赛 #职规赛ppt #职规赛干货 #大学生比赛 #职规赛就业赛道 #职业规划大赛就业赛道 #ppt定制 #ppt
一、10分职业目标:精准定位是基础
核心要求:让评委看到职业选择的逻辑性与依据,契合“求职适配性”考察标准。可从四方面切入:
职业缘起(如成长环境熏陶)
供需匹配(契合国家政策导向与行业人才缺口)
院校赋能(特色实训、实验室项目明确兴趣)
导师引领(科研项目接触前沿,坚定选择)
目标岗位要精准:目标岗位需基于真实调研(行业报告、招聘简章、从业者访谈),明确任职资格与核心职责,并拆解为对应能力维度,杜绝空泛。
二、80分岗位胜任力:核心得分主战场
核心要求:全方位展现与目标岗位的适配度,分四大模块精准梳理:
专业知识:夯实学业基底,呈现核心课程成绩、专业排名或交叉课程学习情况,辅以奖学金、学科竞赛等荣誉,用事实佐证学业水准。
岗位技能:打造硬实力标签,将技能与具体经历绑定,体现实操能力(科研项目中的研究能力、实习中的工具应用能力、工作难题的系统解决能力等)。
综合素质:简要呈现软实力,控制篇幅(建议1页内),所有内容均服务于岗位适配性。
实习经历:优先展示目标公司/目标岗位实习,清晰说明匹配度(参与核心工作、掌握岗位流程),突出成果导向(如完成关键任务、提供数据支持等)。
三、10分发展潜力:凸显长期价值
核心要求:体现“持续成长能力”,让评委看到未来可能性。整合学习能力与创新意识。职业规划需分层设计短中长期目标,贴合行业特性。
欢迎评论交流
#职规赛 #第三届职业规划大赛 #全国大学生职业规划大赛 #职规赛ppt #职规赛干货 #大学生比赛 #职规赛就业赛道 #职业规划大赛就业赛道 #ppt定制 #ppt


