推广 热搜: 采购方式  甲带  滤芯  气动隔膜泵  减速机  减速机型号  带式称重给煤机  履带  无级变速机  链式给煤机 

如何进行广告归因分析?(以亚马逊为例)

   日期:2025-12-17 14:53:26     来源:网络整理    作者:本站编辑    评论:0    
如何进行广告归因分析?(以亚马逊为例)

如何进行广告归因分析?(以亚马逊为例)

如何进行广告归因分析?(以亚马逊为例)

如何进行广告归因分析?(以亚马逊为例)

如何进行广告归因分析?(以亚马逊为例)

如何进行广告归因分析?(以亚马逊为例)

如何进行广告归因分析?(以亚马逊为例)

如何进行广告归因分析?(以亚马逊为例)

如何进行广告归因分析?(以亚马逊为例)

如何进行广告归因分析?(以亚马逊为例)

如何进行广告归因分析?(以亚马逊为例)

如何进行广告归因分析?(以亚马逊为例)

如何进行广告归因分析?(以亚马逊为例)

如何进行广告归因分析?(以亚马逊为例)

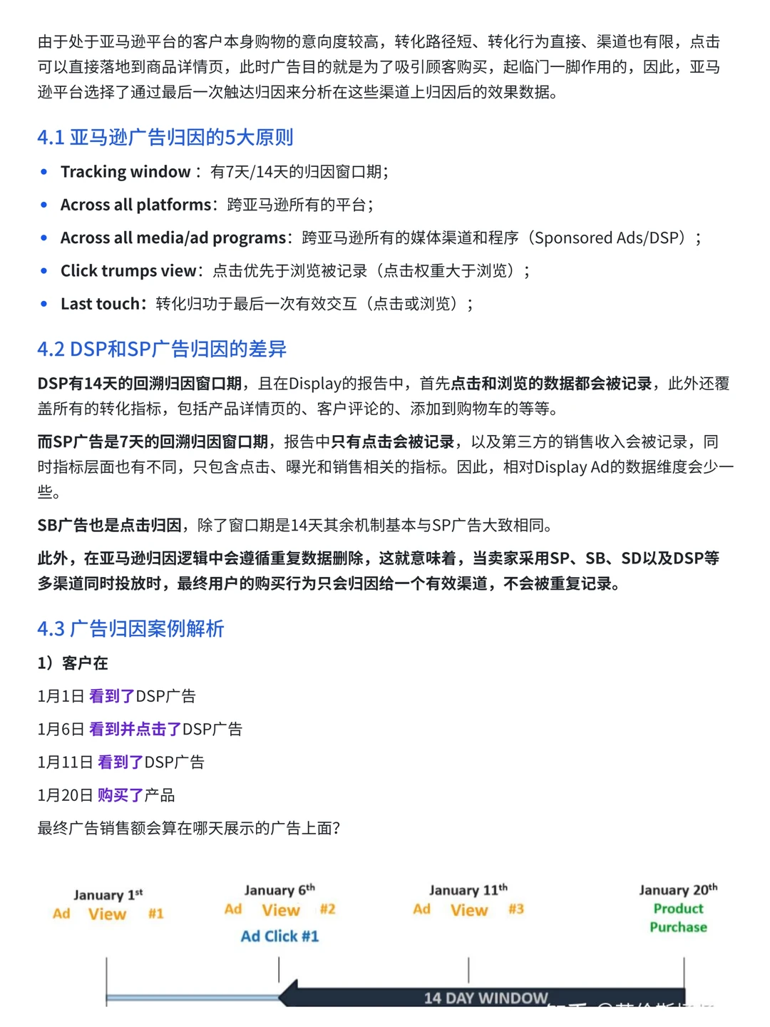
如何进行广告归因分析?(以亚马逊为例)

如何进行广告归因分析?(以亚马逊为例)

作为数据分析师,尤其是营销数据分析师,广告归因是必须要掌握的。
.
通过归因分析,将杂乱的用户触点数据转化为清晰的商业洞察,直接指导数万甚至数百万的广告预算如何更高效地花费,从而实现真正的精细化运营。
.
以亚马逊广告为例,给大家分享如何进行广告归因分析:
.
✅什么是广告归因(Attribution)?
✅为什么需要广告归因?
✅互联网广告中存在哪些广告归因模型?
✅亚马逊的广告归因逻辑
✅广告归因案例解析
......
内容比较多,希望能帮到大家~
#广告归因 #数据分析 #数据分析师 #数据分析我在行 #数据分析转行 #数据分析求职 #数据分析学习 #数据可视化 #案例分析 #归因
 
打赏
 
更多>同类资讯
0相关评论

推荐图文
推荐资讯
点击排行
网站首页  |  关于我们  |  联系方式  |  使用协议  |  版权隐私  |  网站地图  |  排名推广  |  广告服务  |  积分换礼  |  网站留言  |  RSS订阅  |  违规举报  |  皖ICP备20008326号-18
Powered By DESTOON