手机版
二维码
购物车
(
0
)
供应
求购
公司
团购
展会
资讯
招商
品牌
人才
知道
专题
图库
视频
下载
商圈
推广
热搜:
采购方式
甲带
滤芯
气动隔膜泵
减速机
减速机型号
带式称重给煤机
履带
无级变速机
链式给煤机
首页
供应
求购
公司
团购
展会
资讯
招商
品牌
人才
知道
专题
图库
视频
下载
商圈
首页
>
资讯
>
社会热点
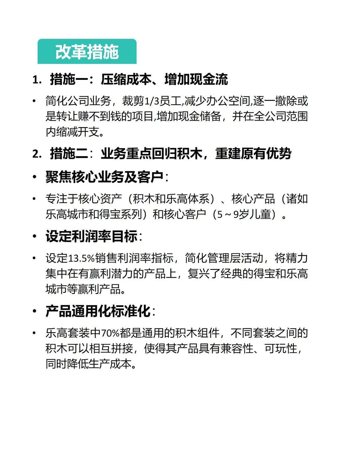
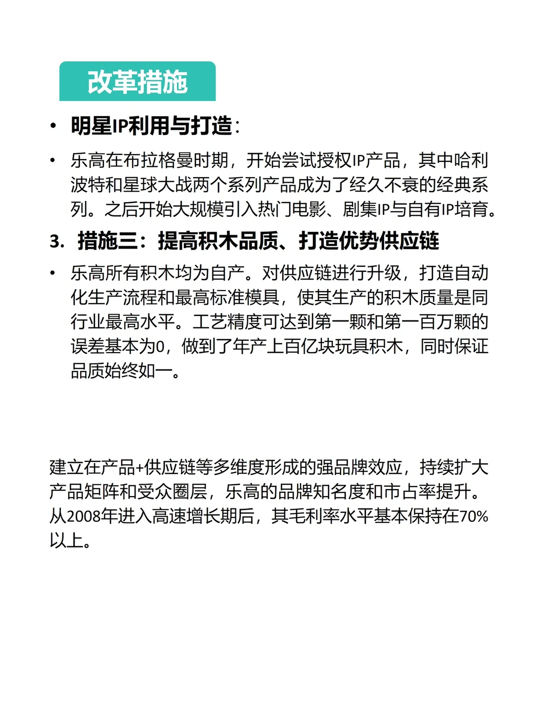
分享100个起死回生企业案例,No.1:乐高
日期:2025-12-17 14:52:41 来源:网络整理 作者:本站编辑
评论:0
分享100个起死回生企业案例,No.1:乐高
参考资料来源:HBE熵研所、混沌学园、德锐咨询、栈道资本、腾讯学堂+
#乐高
#企业案例
#企业战略
#企业咨询
@
#项目管理
小红书成长笔记
@小红书创作学院
@小红书科普
@小红书创作助手
@知识薯
打赏
更多
>
同类资讯
• 12/16 股市行情:涨停股/热点行业
0
条
相关评论
推荐图文
推荐资讯
点击排行
0
1
《2025年双十一Z世代消费行为报告》分享
0
2
2025中国谷子经济市场洞察报告
0
3
报告分享|2025年休闲零食线上消费市场洞察
0
4
2025年零食行业消费洞察报告
0
5
2025水族市场消费趋势洞察
0
6
88页报告|2024全球Z世代消费洞察报告
0
7
2025全球电商消费趋势及选品洞察报告
0
8
30页报告|2024全球市场展望
0
9
市场洞察报告应该写点什么?
网站首页
|
关于我们
|
联系方式
|
使用协议
|
版权隐私
|
网站地图
|
排名推广
|
广告服务
|
积分换礼
|
网站留言
|
RSS订阅
|
违规举报
|
皖ICP备20008326号-18
(c)2008-2022 免费发布网 All Rights Reserved