






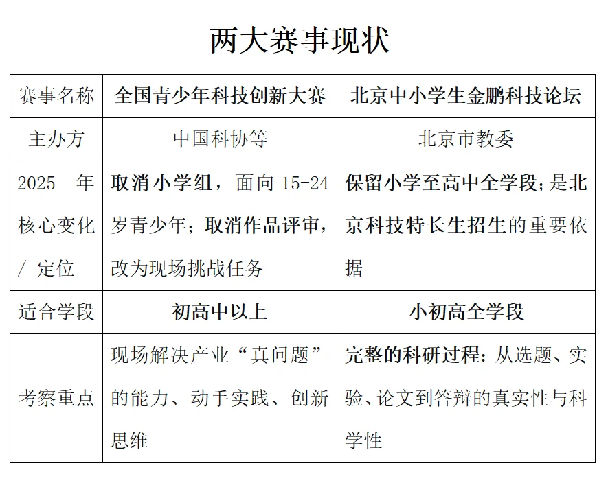
抓住核心,才能精准发力!政策显示,科技特长生选拔正从“看证书”转向 “考真能力” ,而 金鹏科技论坛 因其覆盖全学段、强调完整科研过程,已成为北京小初学生积累“硬核”履历的 最关键赛道!
? 2025备赛新风向:警惕“一件作品打天下”思维
全国大赛的改革释放了强烈信号:突击包装、依赖他人代劳的“成品”项目彻底行不通了。未来评估更看重:
现场真能力:在规定时间内解决陌生问题的应变与实践能力。
过程真实性:从提出问题、实验设计、数据记录到分析总结的 完整、可追溯的科研日志。
思维逻辑性:清晰阐述研究逻辑和解决问题思路的答辩能力。
? 高效备赛核心:6天如何完成一个“真科研”项目?
我们的“6天深度科研集训营”直击新规核心,带孩子体验 完整、真实的科研闭环:
Day 1-2 课题破题与前沿方法学习:在导师(ZKY博后)指导下选定可执行、有深度的课题,并掌握如ICP-MS(质谱仪)、HPLC-MS-MS(高效液相色谱-质谱联用仪)等高端科研仪器的原理与操作。
Day 3-4 沉浸式实验与数据采集:亲自前往野外采样,在重点实验室独立操作完成样品前处理与检测,生成第一手原始数据,杜绝“空想论文”。
Day 5-6 数据分析与成果成型:学习使用专业模型(如健康风险评价模型)分析数据,独立撰写符合学术规范的论文,并接受模拟答辩指导,打磨演讲逻辑。
我们交付的不仅是奖项,更是一套完整的科研成果包(论文、PPT、原始记录、研究日志、查新报告等),确保作品 “经得起问、经得起查” 。
我们是专注于青少年科创竞赛规划与辅导的团队,深谙北京SX路径与赛事评审规则。
如果您的孩子对世界充满好奇,渴望体验真正的科学研究,并为此提前规划竞争力,欢迎私信,获取:
《第25届金鹏科技论坛优秀获奖项目选题分析报告》
《科技特长生升学路径规划白皮书(2025北京版)》
预约一对一科研潜力评估与寒假集训营席位咨询
#北京科技特长生 #金鹏科技论坛 #青少年科技创新大赛 #小学生科研 #科创竞赛 #升学规划 #北京中考 #科学素养#教育部白名单赛事可以辅导 #家长必看
? 2025备赛新风向:警惕“一件作品打天下”思维
全国大赛的改革释放了强烈信号:突击包装、依赖他人代劳的“成品”项目彻底行不通了。未来评估更看重:
现场真能力:在规定时间内解决陌生问题的应变与实践能力。
过程真实性:从提出问题、实验设计、数据记录到分析总结的 完整、可追溯的科研日志。
思维逻辑性:清晰阐述研究逻辑和解决问题思路的答辩能力。
? 高效备赛核心:6天如何完成一个“真科研”项目?
我们的“6天深度科研集训营”直击新规核心,带孩子体验 完整、真实的科研闭环:
Day 1-2 课题破题与前沿方法学习:在导师(ZKY博后)指导下选定可执行、有深度的课题,并掌握如ICP-MS(质谱仪)、HPLC-MS-MS(高效液相色谱-质谱联用仪)等高端科研仪器的原理与操作。
Day 3-4 沉浸式实验与数据采集:亲自前往野外采样,在重点实验室独立操作完成样品前处理与检测,生成第一手原始数据,杜绝“空想论文”。
Day 5-6 数据分析与成果成型:学习使用专业模型(如健康风险评价模型)分析数据,独立撰写符合学术规范的论文,并接受模拟答辩指导,打磨演讲逻辑。
我们交付的不仅是奖项,更是一套完整的科研成果包(论文、PPT、原始记录、研究日志、查新报告等),确保作品 “经得起问、经得起查” 。
我们是专注于青少年科创竞赛规划与辅导的团队,深谙北京SX路径与赛事评审规则。
如果您的孩子对世界充满好奇,渴望体验真正的科学研究,并为此提前规划竞争力,欢迎私信,获取:
《第25届金鹏科技论坛优秀获奖项目选题分析报告》
《科技特长生升学路径规划白皮书(2025北京版)》
预约一对一科研潜力评估与寒假集训营席位咨询
#北京科技特长生 #金鹏科技论坛 #青少年科技创新大赛 #小学生科研 #科创竞赛 #升学规划 #北京中考 #科学素养#教育部白名单赛事可以辅导 #家长必看


