













这篇文章结构非常严谨,读起来逻辑特别清晰,感觉也是并购案例文的天花板了,对我们的写作思路真的有非常大的帮助!
???
论文题目:机会警觉、资源编排与市场双元创新战略——并购追赶情境的案例研究
作者:洪勇、王岩
发表期刊:研究与发展管理
研究方法:案例研究
案例企业:潍柴动力股份有限公司
发表时间:2025-03-20
???
文章结构:
0 引言
1 文献综述
1.1 并购追赶情境下的市场双元创新战略
1.2 资源编排的认知逻辑
1.3 资源编排的作用
1.4 研究述评与问题提出
2 研究设计
2.1 方法选择
2.2 案例企业选择与阶段划分
2.3 数据收集
2.4 数据分析
3 案例分析
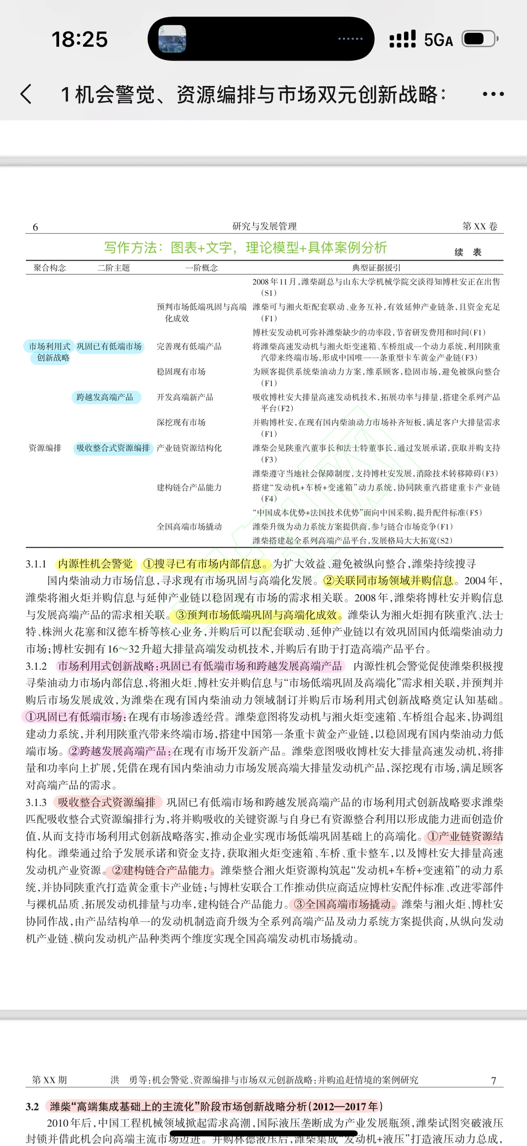
3.1 潍柴“低端巩固基础上的高端化”阶段市场创新战略分析(2004-2011年)
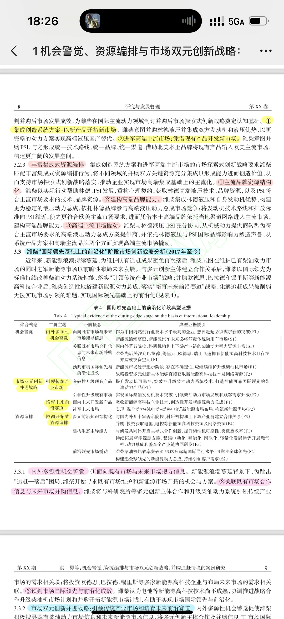
3.2 潍柴“高端集成基础上的主流化”阶段市场创新战略分析(2012-2017年)
3.3 潍柴“国际领先基础上的前沿化”阶段市场创新战略分析(2017年至今)
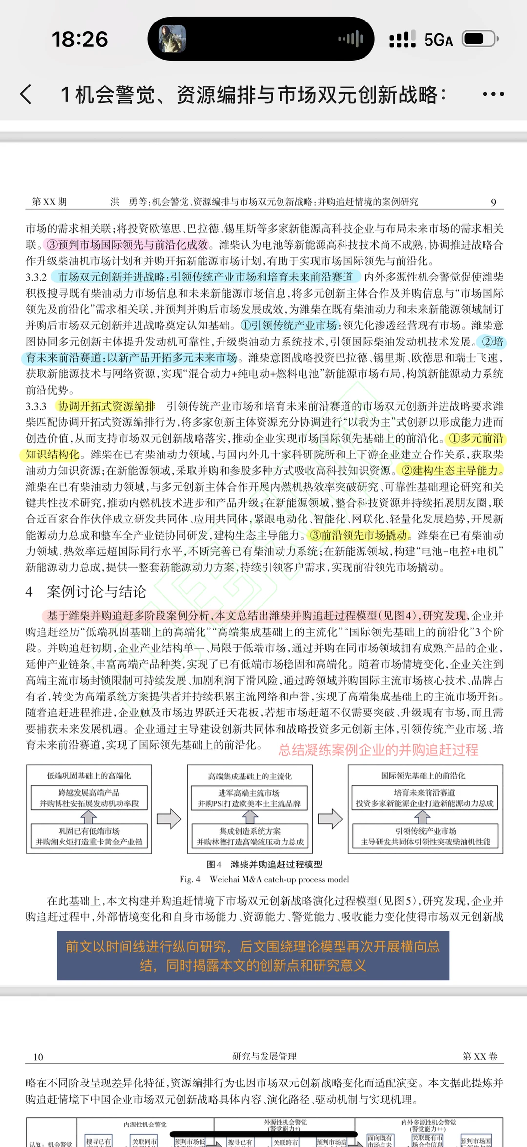
4 案例讨论与结论
4.1并购追赶情境下企业市场双元创新战略具体内容及演化路径
4.2 企业市场双元创新战略演化过程中的机会警觉差异化驱动机制
4.3 基于资源编排的市场双元创新战略演化的实现机理
5 研究贡献与启示
5.1理论贡献
5.2实践启示
#经管 #会计论文选题 #论文辅导 #论文 #论文发表 #论文初稿 #论文修改 #毕业论文 #论文写作 #论文选题
???
论文题目:机会警觉、资源编排与市场双元创新战略——并购追赶情境的案例研究
作者:洪勇、王岩
发表期刊:研究与发展管理
研究方法:案例研究
案例企业:潍柴动力股份有限公司
发表时间:2025-03-20
???
文章结构:
0 引言
1 文献综述
1.1 并购追赶情境下的市场双元创新战略
1.2 资源编排的认知逻辑
1.3 资源编排的作用
1.4 研究述评与问题提出
2 研究设计
2.1 方法选择
2.2 案例企业选择与阶段划分
2.3 数据收集
2.4 数据分析
3 案例分析
3.1 潍柴“低端巩固基础上的高端化”阶段市场创新战略分析(2004-2011年)
3.2 潍柴“高端集成基础上的主流化”阶段市场创新战略分析(2012-2017年)
3.3 潍柴“国际领先基础上的前沿化”阶段市场创新战略分析(2017年至今)
4 案例讨论与结论
4.1并购追赶情境下企业市场双元创新战略具体内容及演化路径
4.2 企业市场双元创新战略演化过程中的机会警觉差异化驱动机制
4.3 基于资源编排的市场双元创新战略演化的实现机理
5 研究贡献与启示
5.1理论贡献
5.2实践启示
#经管 #会计论文选题 #论文辅导 #论文 #论文发表 #论文初稿 #论文修改 #毕业论文 #论文写作 #论文选题


