手机版
二维码
购物车
(
0
)
供应
求购
公司
团购
展会
资讯
招商
品牌
人才
知道
专题
图库
视频
下载
商圈
推广
热搜:
采购方式
甲带
滤芯
气动隔膜泵
减速机
减速机型号
带式称重给煤机
履带
无级变速机
链式给煤机
首页
供应
求购
公司
团购
展会
资讯
招商
品牌
人才
知道
专题
图库
视频
下载
商圈
首页
>
资讯
>
社会热点
【财务BP】月度经营分析:1页看懂月度全貌
日期:2025-12-17 14:19:17 来源:网络整理 作者:本站编辑
评论:0
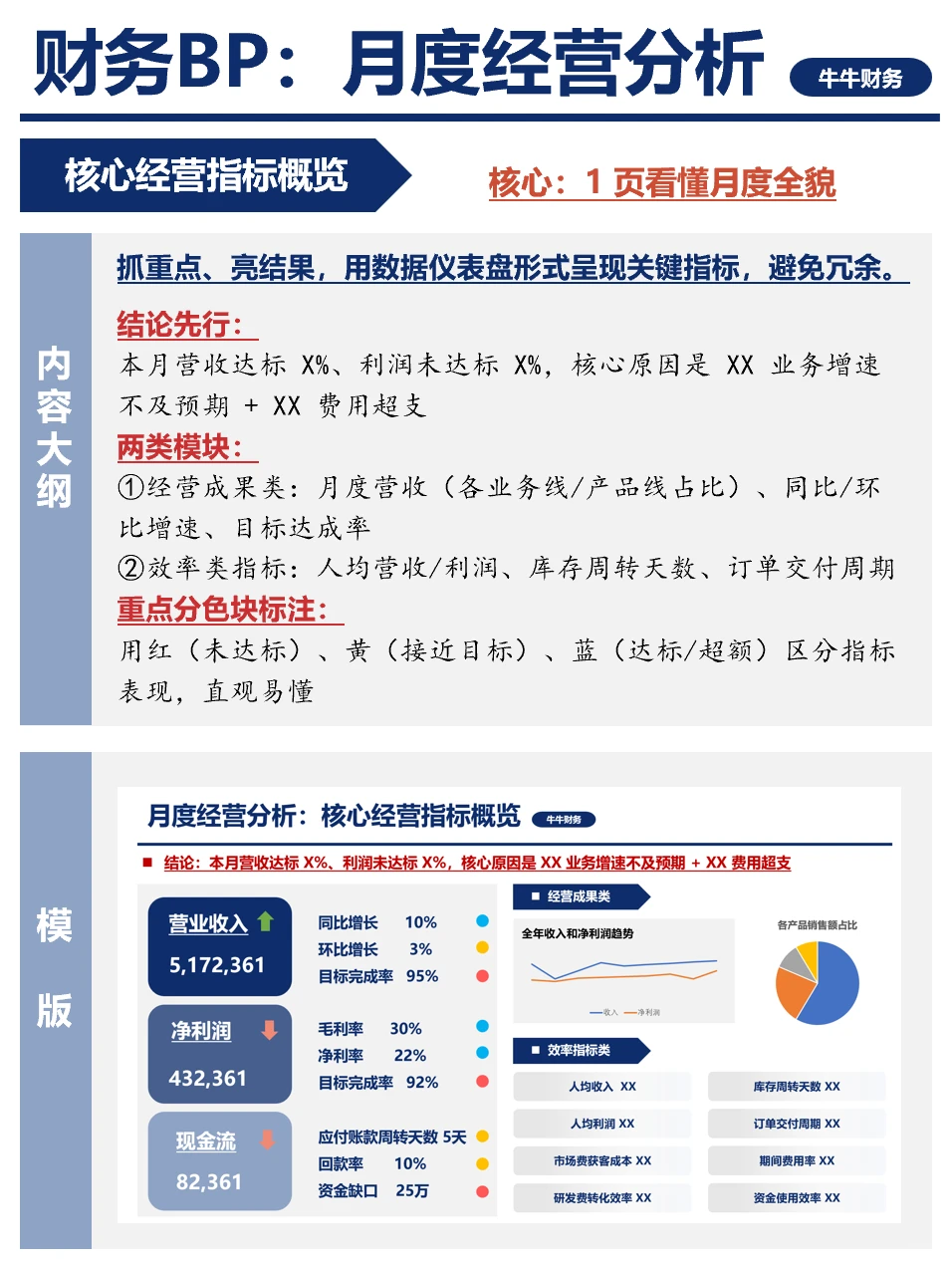
【财务BP】月度经营分析:1页看懂月度全貌
抓重点、亮结果,用数据仪表盘形式呈现关键指标,避免冗余!
1、结论先行:
本月营收达标 X%、利润未达标 X%,核心原因是 XX 业务增速不及预期 + XX 费用超支
2、两类模块:
①经营成果类:月度营收(各业务线/产品线占比)、同比/环比增速、目标达成率
②效率类指标:人均营收/利润、库存周转天数、订单交付周期
3、重点分色块标注:
用红(未达标)、黄(接近目标)、蓝(达标/超额)区分指标表现,直观易懂
#财务分析
#财务bp
#经营与管理
#财务报表
#财务BP
#业财融合
#财务干货
#职场进阶
#会计实操
#excel图表
打赏
更多
>
同类资讯
• 欢迎加入我的文旅公司,江浙沪
0
条
相关评论
推荐图文
推荐资讯
点击排行
0
1
《2025年双十一Z世代消费行为报告》分享
0
2
2025中国谷子经济市场洞察报告
0
3
报告分享|2025年休闲零食线上消费市场洞察
0
4
2025年零食行业消费洞察报告
0
5
2025水族市场消费趋势洞察
0
6
88页报告|2024全球Z世代消费洞察报告
0
7
2025全球电商消费趋势及选品洞察报告
0
8
30页报告|2024全球市场展望
0
9
市场洞察报告应该写点什么?
网站首页
|
关于我们
|
联系方式
|
使用协议
|
版权隐私
|
网站地图
|
排名推广
|
广告服务
|
积分换礼
|
网站留言
|
RSS订阅
|
违规举报
|
皖ICP备20008326号-18
(c)2008-2022 免费发布网 All Rights Reserved