





1. 题目: 请结合厦门港务控股集团“以港兴城、以城促港”的发展战略,谈谈你认为港口如何更好地服务于厦门城市经济发展? 出处:
厦门港务控股集团企业战略相关文件 2. 题目:
数字化转型是当前港口发展的必然趋势。请结合厦门港务控股集团的实际情况,分析数字化转型可能面临的挑战,并提出至少三项切实可行的应对措施。 出处:
近年来港口行业数字化转型相关研究报告 3. 题目:
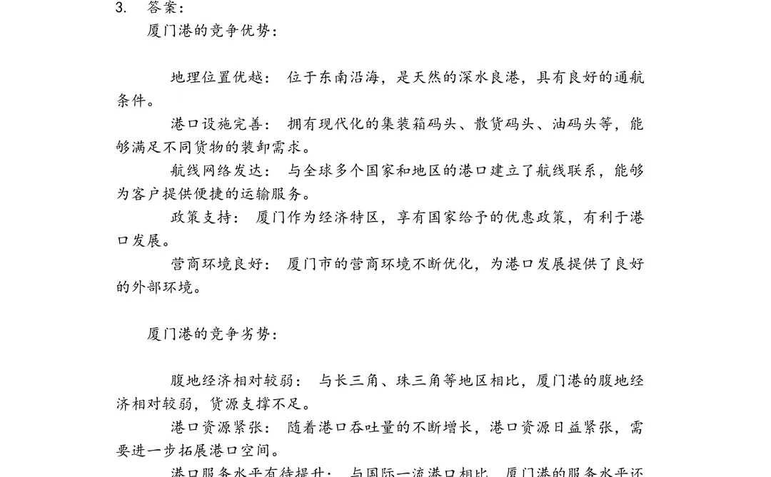
厦门港作为东南沿海重要的枢纽港,面临着日益激烈的市场竞争。请分析厦门港的竞争优势与劣势,并提出提升竞争力的策略建议。 出处: 国内外港口行业竞争态势分析报告
4. 题目: 绿色港口建设是港口可持续发展的关键。请结合厦门港务控股集团在绿色港口建设方面的现有举措,提出进一步推进绿色港口建设的建议。 出处:
港口行业绿色发展相关政策文件及行业研讨会 5. 题目:
人才是港口发展的核心动力。请结合你自身的经历和对港口行业的了解,谈谈如何吸引、培养和留住优秀的港口人才? 出处: 厦门港务控股集团人力资源管理制度 6.
题目: “一带一路”倡议为港口发展带来了新的机遇。请结合厦门港的地理位置和现有资源,谈谈如何更好地融入“一带一路”建设,实现互利共赢? 出处:
国家“一带一路”倡议相关政策文件 7. 题目:
请结合厦门港务控股集团的企业文化,谈谈你对企业文化在企业发展中的作用的理解,以及如何将企业文化融入到日常工作中。
厦门港务控股集团企业战略相关文件 2. 题目:
数字化转型是当前港口发展的必然趋势。请结合厦门港务控股集团的实际情况,分析数字化转型可能面临的挑战,并提出至少三项切实可行的应对措施。 出处:
近年来港口行业数字化转型相关研究报告 3. 题目:
厦门港作为东南沿海重要的枢纽港,面临着日益激烈的市场竞争。请分析厦门港的竞争优势与劣势,并提出提升竞争力的策略建议。 出处: 国内外港口行业竞争态势分析报告
4. 题目: 绿色港口建设是港口可持续发展的关键。请结合厦门港务控股集团在绿色港口建设方面的现有举措,提出进一步推进绿色港口建设的建议。 出处:
港口行业绿色发展相关政策文件及行业研讨会 5. 题目:
人才是港口发展的核心动力。请结合你自身的经历和对港口行业的了解,谈谈如何吸引、培养和留住优秀的港口人才? 出处: 厦门港务控股集团人力资源管理制度 6.
题目: “一带一路”倡议为港口发展带来了新的机遇。请结合厦门港的地理位置和现有资源,谈谈如何更好地融入“一带一路”建设,实现互利共赢? 出处:
国家“一带一路”倡议相关政策文件 7. 题目:
请结合厦门港务控股集团的企业文化,谈谈你对企业文化在企业发展中的作用的理解,以及如何将企业文化融入到日常工作中。


