


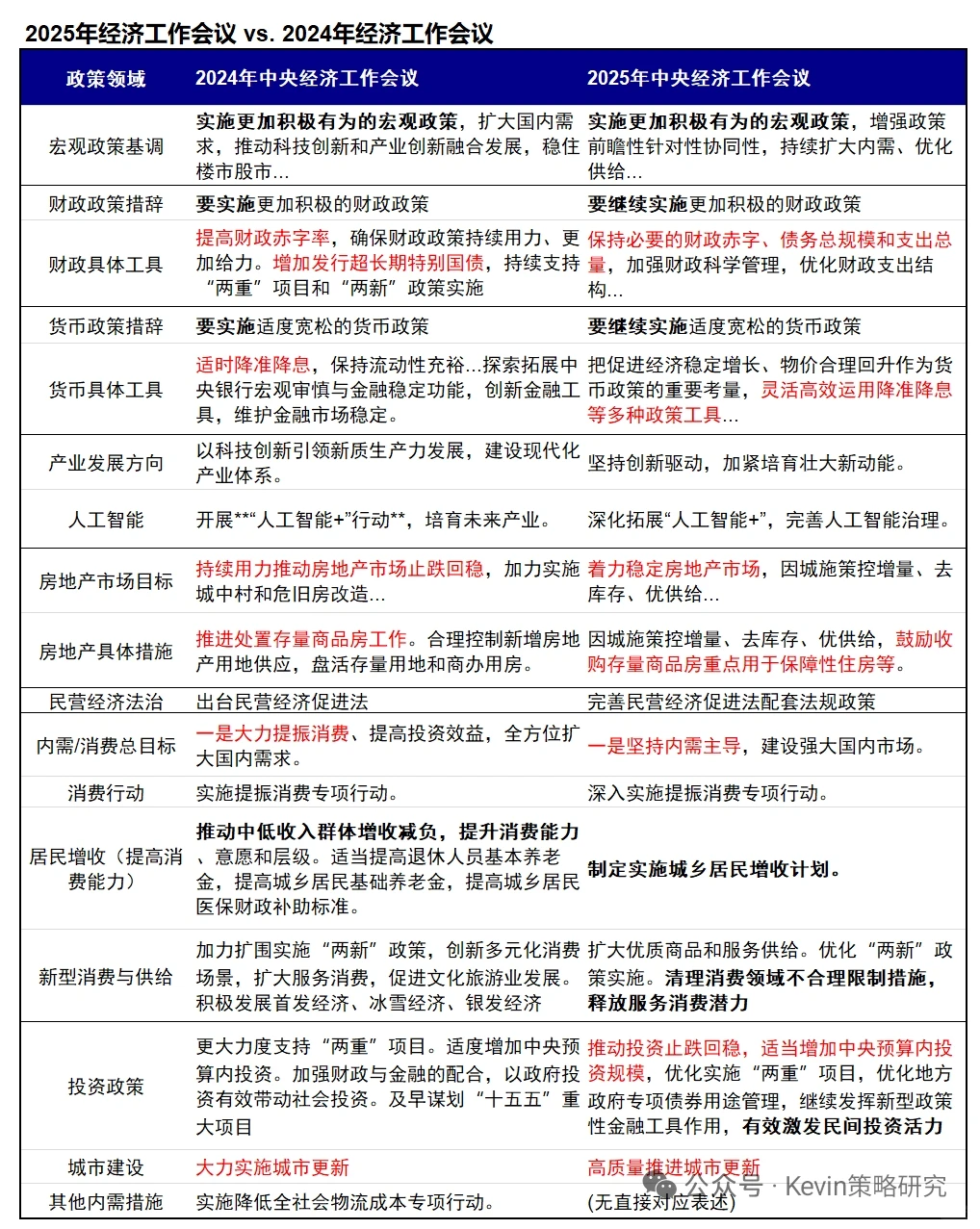
1. 宏观总基调、财政和货币总量政策整体措辞一致,2024年“要实施”,2025年“要继续实施”
但细节和力度有别:2024年是“提高财政赤字率”、“持续用力、更加给力”,2025年财政是“保持必要的财政赤字、债务总规模和支出总量”;2024年是“适时降准降息”,2025年是“灵活高效运用降准降息”,措辞力度都偏弱
2. 房地产定调:2024年“持续用力推动房地产市场止跌回稳”,2025年为“着力稳定房地产市场”,措辞力度偏弱
具体措施上,2024年是“推进处置存量商品房工作”,2025年是“鼓励收购存量商品房”,区别在于重新强调收储
3. 消费:2024年是“大力提振消费”,2025年是“坚持内需主导,建设强大国内市场”
具体措施:2024年“推动中低收入人群增收减负,提升消费能力”,2025年是“制定实施城乡居民增收计划”;除“两新”外,提出“清理不合理限制措施,释放服务消费潜力”
4. 投资:2025年“推动投资止跌回稳,适当增加中央预算内投资规模”
按照“保持必要的财政赤字、债务总规模和支出总量”的基调,假设2026年赤字与2025年持平,那么政府财政脉冲依然小幅下行,测算的整体信用周期仍将震荡甚至阶段性走弱。
来源:Kevin策略研究
#经济
但细节和力度有别:2024年是“提高财政赤字率”、“持续用力、更加给力”,2025年财政是“保持必要的财政赤字、债务总规模和支出总量”;2024年是“适时降准降息”,2025年是“灵活高效运用降准降息”,措辞力度都偏弱
2. 房地产定调:2024年“持续用力推动房地产市场止跌回稳”,2025年为“着力稳定房地产市场”,措辞力度偏弱
具体措施上,2024年是“推进处置存量商品房工作”,2025年是“鼓励收购存量商品房”,区别在于重新强调收储
3. 消费:2024年是“大力提振消费”,2025年是“坚持内需主导,建设强大国内市场”
具体措施:2024年“推动中低收入人群增收减负,提升消费能力”,2025年是“制定实施城乡居民增收计划”;除“两新”外,提出“清理不合理限制措施,释放服务消费潜力”
4. 投资:2025年“推动投资止跌回稳,适当增加中央预算内投资规模”
按照“保持必要的财政赤字、债务总规模和支出总量”的基调,假设2026年赤字与2025年持平,那么政府财政脉冲依然小幅下行,测算的整体信用周期仍将震荡甚至阶段性走弱。
来源:Kevin策略研究
#经济


