




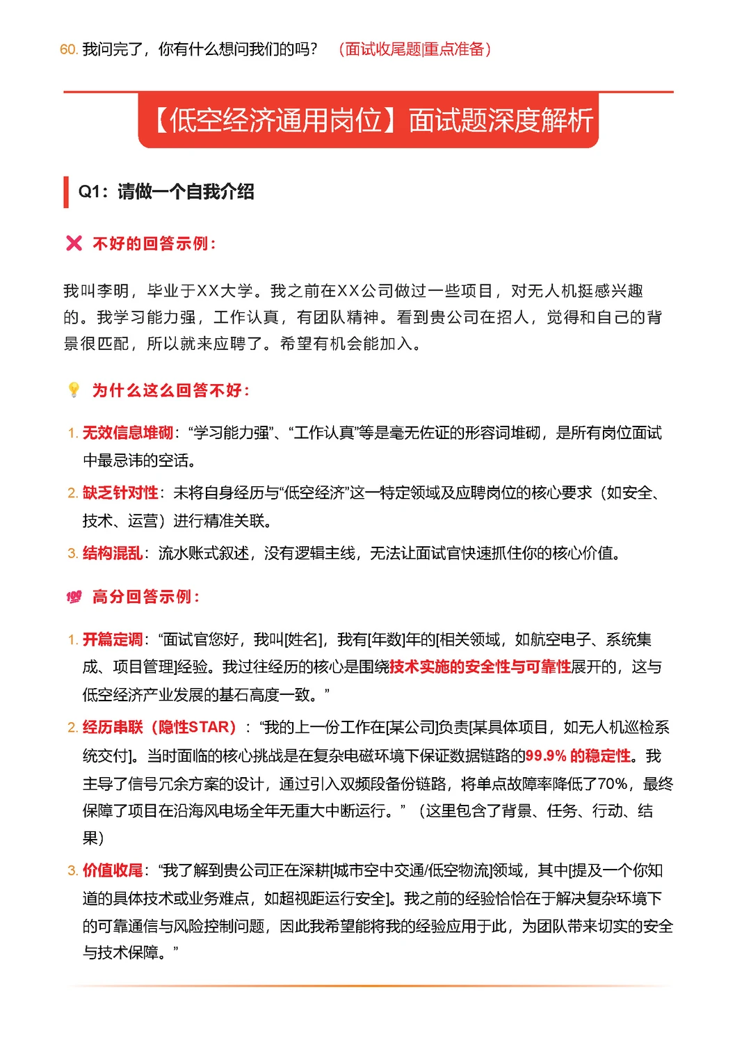
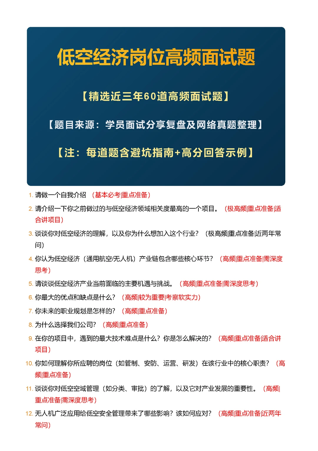
精选高频面试题,结合多名考生面试分享复盘,整理出了60道低空经济常见面试题目,涵盖自我介绍、项目经历、行业理解、技术深度、场景设计、软实力与HR通用问题等多个维度,且配套参考答案与案例解析,可举一反三,快速构建个人回答体系。
✨亮点速览✨
?高频真题全解析
内容源自真实面试分享与网络真题整理,覆盖自我介绍、项目深挖、行业认知等核心模块,每道题都标注高频重点,让你精准复习不跑偏。还附带避坑指南和高分话术模板,直接学怎么答能加分,避开那些“一听就凉”的坑。
?深度解析与拓展
不只是给答案!针对“低空经济理解”、“产业链分析”、“前沿技术影响”等深度题,提供了逻辑清晰的解析框架和拔高视角,帮你理清回答思路,展现超越岗位要求的认知深度,让面试官眼前一亮。
?️结构化备战指南
题目按面试逻辑分层归类,从必考自我介绍到收尾反问,模拟真实面试流程。更有“STAR法则”应用示例、数据量化技巧、压力题拆解等实用方法论嵌入解析中,帮你系统构建面试应答体系,从容应对各种挑战。
#低空经济面试技巧 #低空经济招聘 #无人机面试 #通用航空 #面试真题
✨亮点速览✨
?高频真题全解析
内容源自真实面试分享与网络真题整理,覆盖自我介绍、项目深挖、行业认知等核心模块,每道题都标注高频重点,让你精准复习不跑偏。还附带避坑指南和高分话术模板,直接学怎么答能加分,避开那些“一听就凉”的坑。
?深度解析与拓展
不只是给答案!针对“低空经济理解”、“产业链分析”、“前沿技术影响”等深度题,提供了逻辑清晰的解析框架和拔高视角,帮你理清回答思路,展现超越岗位要求的认知深度,让面试官眼前一亮。
?️结构化备战指南
题目按面试逻辑分层归类,从必考自我介绍到收尾反问,模拟真实面试流程。更有“STAR法则”应用示例、数据量化技巧、压力题拆解等实用方法论嵌入解析中,帮你系统构建面试应答体系,从容应对各种挑战。
#低空经济面试技巧 #低空经济招聘 #无人机面试 #通用航空 #面试真题


