手机版
二维码
购物车
(
0
)
供应
求购
公司
团购
展会
资讯
招商
品牌
人才
知道
专题
图库
视频
下载
商圈
推广
热搜:
采购方式
甲带
滤芯
气动隔膜泵
减速机
减速机型号
带式称重给煤机
履带
无级变速机
链式给煤机
首页
供应
求购
公司
团购
展会
资讯
招商
品牌
人才
知道
专题
图库
视频
下载
商圈
首页
>
资讯
>
社会热点
?必看❗️3步❗️学会内容复盘❗️
日期:2025-12-17 13:50:38 来源:网络整理 作者:本站编辑
评论:0
?必看❗️3步❗️学会内容复盘❗️
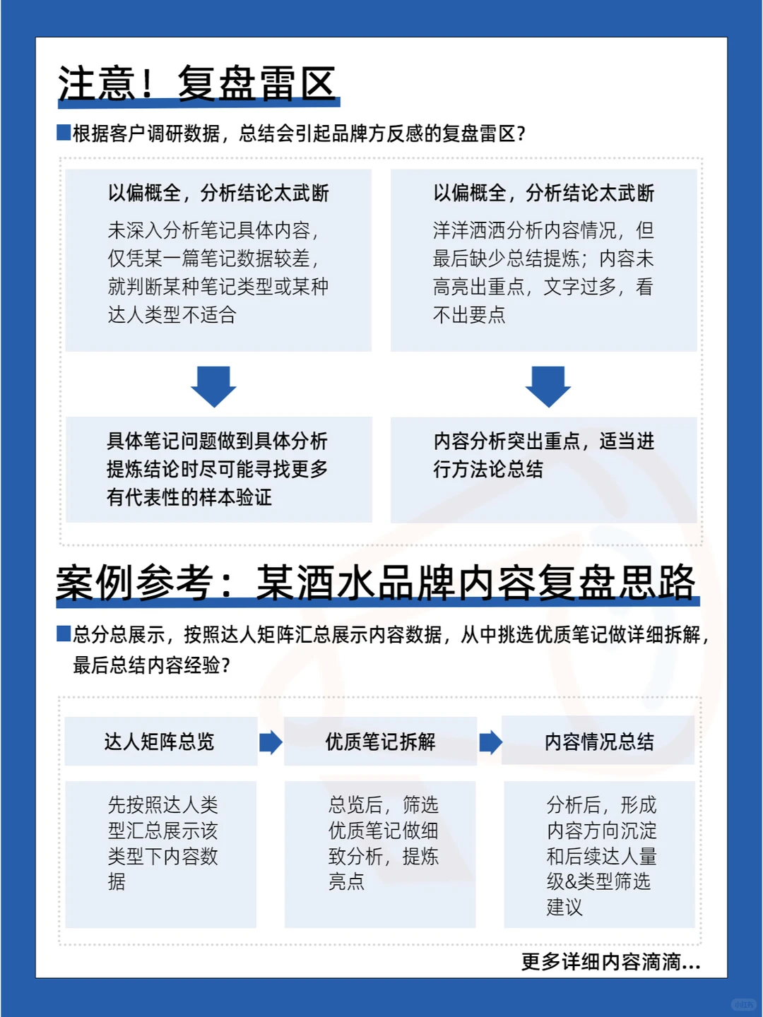
内容复盘我们可以分为以下三步:
1⃣️内容数据总览:
Q1:总览页展示什么内容?不同的情况该如何分析?
Q2:内容数据总览模块可按照那些策略分析方向展开?
2⃣️笔记细节分析
Q1:主要分析哪些内容?
3⃣️内容情况总结
Q1:内容经验沉淀主要涉及哪些内容?
✅因笔记篇幅有限,更多详细内容滴滴~
?不停块乐助力品牌0-1起步策划
致力于 内容营销丨全案策划丨kol供应
欢迎大家一起创造更多可能~
@商业产品情报官
#复盘
#营销方案
#营销干货
#商品营销
#复盘反思
#品牌营销
[话题]
#
打赏
更多
>
同类资讯
• 《科技与创新》科技工程类期刊
0
条
相关评论
推荐图文
推荐资讯
点击排行
0
1
《2025年双十一Z世代消费行为报告》分享
0
2
2025中国谷子经济市场洞察报告
0
3
报告分享|2025年休闲零食线上消费市场洞察
0
4
2025年零食行业消费洞察报告
0
5
2025水族市场消费趋势洞察
0
6
88页报告|2024全球Z世代消费洞察报告
0
7
2025全球电商消费趋势及选品洞察报告
0
8
30页报告|2024全球市场展望
0
9
市场洞察报告应该写点什么?
网站首页
|
关于我们
|
联系方式
|
使用协议
|
版权隐私
|
网站地图
|
排名推广
|
广告服务
|
积分换礼
|
网站留言
|
RSS订阅
|
违规举报
|
皖ICP备20008326号-18
(c)2008-2022 免费发布网 All Rights Reserved