推广 热搜: 采购方式  甲带  滤芯  气动隔膜泵  减速机  减速机型号  带式称重给煤机  履带  无级变速机  链式给煤机 

核心爆款ASIN成长初期复盘,我们能得到什么

   日期:2025-12-17 12:55:56     来源:网络整理    作者:本站编辑    评论:0    
核心爆款ASIN成长初期复盘,我们能得到什么

核心爆款ASIN成长初期复盘,我们能得到什么

核心爆款ASIN成长初期复盘,我们能得到什么

核心爆款ASIN成长初期复盘,我们能得到什么

核心爆款ASIN成长初期复盘,我们能得到什么

核心爆款ASIN成长初期复盘,我们能得到什么

核心爆款ASIN成长初期复盘,我们能得到什么

核心爆款ASIN成长初期复盘,我们能得到什么

核心爆款ASIN成长初期复盘,我们能得到什么

核心爆款ASIN成长初期复盘,我们能得到什么

核心爆款ASIN成长初期复盘,我们能得到什么

核心爆款ASIN成长初期复盘,我们能得到什么

核心爆款ASIN成长初期复盘,我们能得到什么

核心爆款ASIN成长初期复盘,我们能得到什么

核心爆款ASIN成长初期复盘,我们能得到什么

核心爆款ASIN成长初期复盘,我们能得到什么

核心爆款ASIN成长初期复盘,我们能得到什么

核心爆款ASIN成长初期复盘,我们能得到什么

核心爆款ASIN成长初期复盘,我们能得到什么

核心爆款ASIN成长初期复盘,我们能得到什么

核心爆款ASIN成长初期复盘,我们能得到什么

核心爆款ASIN成长初期复盘,我们能得到什么

核心爆款ASIN成长初期复盘,我们能得到什么

核心爆款ASIN成长初期复盘,我们能得到什么

核心爆款ASIN成长初期复盘,我们能得到什么

核心爆款ASIN成长初期复盘,我们能得到什么

核心爆款ASIN成长初期复盘,我们能得到什么

核心爆款ASIN成长初期复盘,我们能得到什么

核心爆款ASIN成长初期复盘,我们能得到什么

核心爆款ASIN成长初期复盘,我们能得到什么

核心爆款ASIN成长初期复盘,我们能得到什么

核心爆款ASIN成长初期复盘,我们能得到什么

核心爆款ASIN成长初期复盘,我们能得到什么

核心爆款ASIN成长初期复盘,我们能得到什么

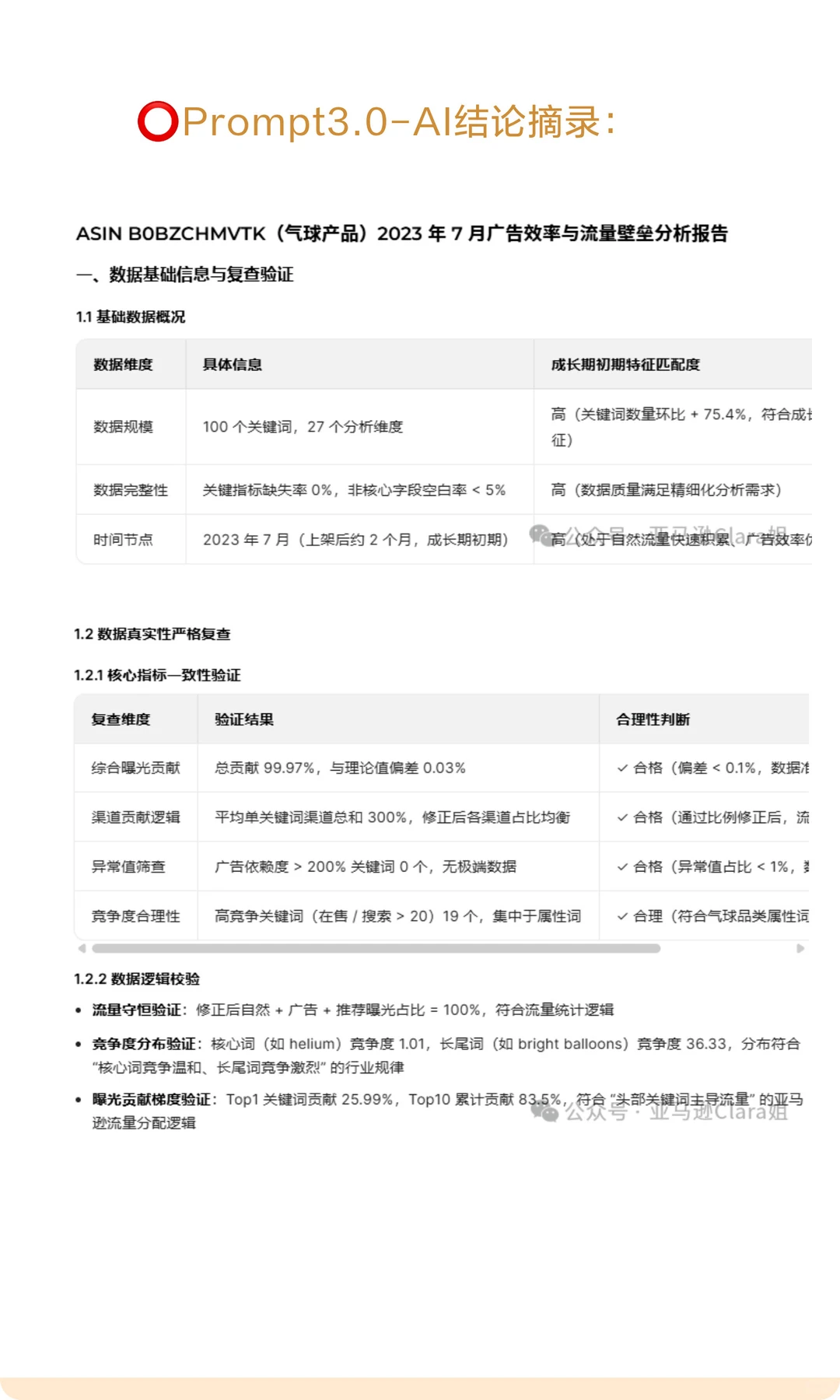
上一篇针对这款类目Top1的成熟期爆款链接,确立了生命周期分析的策略,并且结合了多个维度,对于新品冷启动期间的一些普适性的方法做了批注说明。
这篇文章开始,针对这款月销近8W单的成熟期爆款链接,对于其(核心爆款ASIN)成长期的表现进行拆解分析。因为考虑到篇幅的关系,所以在这里,先针对其成长初期进行解读。

话不多说,我们直接进入正文。
#亚马逊爆款 #亚马逊创业 #复盘 #行业分析 #运营学习 #用户生命周期 #内容营销 #ai #跨境电商 #产品差异化
 
打赏
 
更多>同类资讯
0相关评论

推荐图文
推荐资讯
点击排行
网站首页  |  关于我们  |  联系方式  |  使用协议  |  版权隐私  |  网站地图  |  排名推广  |  广告服务  |  积分换礼  |  网站留言  |  RSS订阅  |  违规举报  |  皖ICP备20008326号-18
Powered By DESTOON