手机版
二维码
购物车
(
0
)
供应
求购
公司
团购
展会
资讯
招商
品牌
人才
知道
专题
图库
视频
下载
商圈
推广
热搜:
采购方式
甲带
滤芯
气动隔膜泵
减速机
减速机型号
带式称重给煤机
履带
无级变速机
链式给煤机
首页
供应
求购
公司
团购
展会
资讯
招商
品牌
人才
知道
专题
图库
视频
下载
商圈
首页
>
资讯
>
社会热点
京东2024财报亮眼!
日期:2025-12-17 12:41:26 来源:网络整理 作者:本站编辑
评论:0
京东2024财报亮眼!
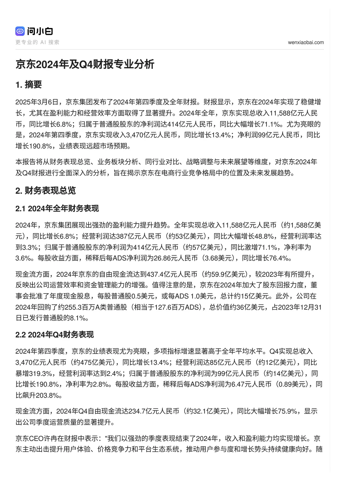
1️⃣ 核心数据速览
京东2024年总收入11,588亿元?,同比增长6.8%,净利润414亿暴增71%!Q4表现更猛,收入3,470亿(+13.4%),净利润99亿(+190.8%),低价策略+供应链优化成效显著✨
2️⃣ 业务板块解析
?京东零售收入10,159亿(+7.5%),利润率4%!物流收入1,828亿(+10.3%),国际化布局加速? 新业务收缩致收入下滑28%,但长远看是断舍离~
相关报告
【京东集团】京东2024年及Q4财报专业分析(18页)
#京东财报
#电商
#拼多多
#行业报告
#数据分析
#全行业报告圈
#报告
打赏
更多
>
同类资讯
• 鲸头鹳科技X扬越锦纶 智能工厂落
0
条
相关评论
推荐图文
推荐资讯
点击排行
0
1
《2025年双十一Z世代消费行为报告》分享
0
2
2025中国谷子经济市场洞察报告
0
3
报告分享|2025年休闲零食线上消费市场洞察
0
4
2025年零食行业消费洞察报告
0
5
2025水族市场消费趋势洞察
0
6
88页报告|2024全球Z世代消费洞察报告
0
7
2025全球电商消费趋势及选品洞察报告
0
8
30页报告|2024全球市场展望
0
9
市场洞察报告应该写点什么?
网站首页
|
关于我们
|
联系方式
|
使用协议
|
版权隐私
|
网站地图
|
排名推广
|
广告服务
|
积分换礼
|
网站留言
|
RSS订阅
|
违规举报
|
皖ICP备20008326号-18
(c)2008-2022 免费发布网 All Rights Reserved