




⌛️在年底回顾与展望之际,面对充满不确定性的市场环境,我们都在不确定中寻找确定性,在加速迭代的市场中锻炼韧性,通过重构和融合,在新时代下,用新模式打造新产品还是有很大的市场机遇的。分享我们恒太商业在不确定时代下的三个确定性,这或许能为你提供一些思考的支点。
1️⃣就是要打造打动人心的消费新场景。这是我们公司的认知,也是行业里可能用不同语言在表达的共识。只有这样,线下的商业才有未来的机会。为消费者提供线下崭新的感受,它不是一个选择题,而是一个必答题。我们公司经常有一句话是用来做内部提醒的,“对于现在的消费者来说,线上商业是传统商业,我们线下商业是创新商业“。所以我们必须要做创新。
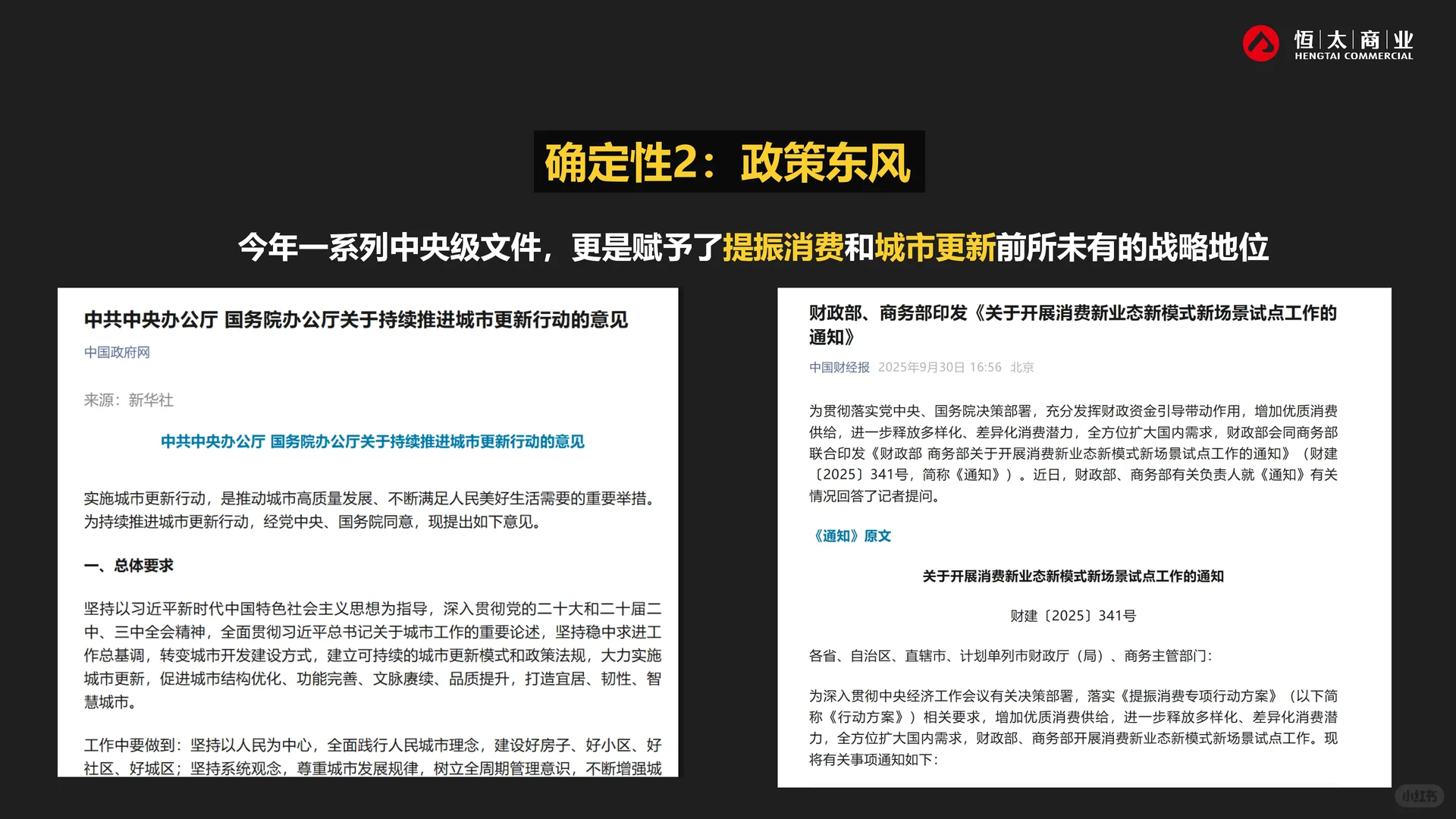
2️⃣来自于政策的东风。今年国家出台了各种系列的政策和文件,提振消费被提到了一个非常重要的战略高度。而通过城市更新来提振消费,又是一个非常重要的战略手段。所以,围绕消费场景更新的城市改造项目,在未来的三五年内会享受很大的政策红利和市场红利。
3️⃣实体商业永远会存在。这是对未来朴素而坚定的判断。很多人会说实体商业已死,实体商业很难。但疫情其实很偶然地给我们这个社会做了一个巨大的社会实验,它清晰地验证了人们无法仅满足于线上虚拟互动,对实体社交空间与线下休憩场所的需求是根本性的。而商业,正是承载这种“线下美好生活”的核心容器,提供我们线下的实体社交空间和个人休憩空间。商业就是美好生活,实体商业就是线下的美好生活。
#恒太商业 #商业运营 #消费新场景 #提振消费 #线下商业
1️⃣就是要打造打动人心的消费新场景。这是我们公司的认知,也是行业里可能用不同语言在表达的共识。只有这样,线下的商业才有未来的机会。为消费者提供线下崭新的感受,它不是一个选择题,而是一个必答题。我们公司经常有一句话是用来做内部提醒的,“对于现在的消费者来说,线上商业是传统商业,我们线下商业是创新商业“。所以我们必须要做创新。
2️⃣来自于政策的东风。今年国家出台了各种系列的政策和文件,提振消费被提到了一个非常重要的战略高度。而通过城市更新来提振消费,又是一个非常重要的战略手段。所以,围绕消费场景更新的城市改造项目,在未来的三五年内会享受很大的政策红利和市场红利。
3️⃣实体商业永远会存在。这是对未来朴素而坚定的判断。很多人会说实体商业已死,实体商业很难。但疫情其实很偶然地给我们这个社会做了一个巨大的社会实验,它清晰地验证了人们无法仅满足于线上虚拟互动,对实体社交空间与线下休憩场所的需求是根本性的。而商业,正是承载这种“线下美好生活”的核心容器,提供我们线下的实体社交空间和个人休憩空间。商业就是美好生活,实体商业就是线下的美好生活。
#恒太商业 #商业运营 #消费新场景 #提振消费 #线下商业


