









当店长这几年,我走过太多弯路了?
刚开始每天忙得脚不沾地,销售额却总是上不去。原因,我只能说\"可能是客流少了\"...
后来我才明白:不会分析数据的店长,永远只能靠感觉做事。
直到我拿到这份【店长月周日经营分析SOP手册】,才真正开窍?
这份手册有多实用?
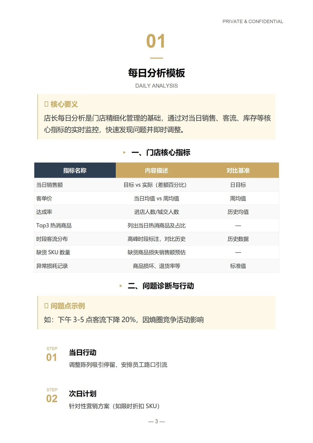
? 16大核心模块
从每日销售监控、客单价分析,到周复盘、月战略,全覆盖
? 156个即用表单
不用自己做模板!填空就能用,新手也能上手
? 多级分析体系
日抓细节、周看趋势、月定方向,形成完整流动
举个例子:
以前我只看总销售额,用了这套方法后,我会看:
哪个时段客流较高?→ 调整排班
哪些SKU在滞销?→ 及时清理
达成率为什么下降?→ 找到根因
3个月后,我们店业绩提升了27%!直接给我加了薪?
说实话,这套方法不是什么秘诀,就是把\"该做的分析\"标准化了。
但就是这个标准化,让我从一个\"凭感觉管店\"的店长,变成了\"用数据说话\"的管理者。
现在我带的几个储备店长,我都让他们先学这套分析方法。
因为会分析,才能找到问题;找到问题,才能解决问题。
#个人品牌 #自媒体 #创业 #副业 #门店 #运营 #标准化 #商业 #人工智能#销售
刚开始每天忙得脚不沾地,销售额却总是上不去。原因,我只能说\"可能是客流少了\"...
后来我才明白:不会分析数据的店长,永远只能靠感觉做事。
直到我拿到这份【店长月周日经营分析SOP手册】,才真正开窍?
这份手册有多实用?
? 16大核心模块
从每日销售监控、客单价分析,到周复盘、月战略,全覆盖
? 156个即用表单
不用自己做模板!填空就能用,新手也能上手
? 多级分析体系
日抓细节、周看趋势、月定方向,形成完整流动
举个例子:
以前我只看总销售额,用了这套方法后,我会看:
哪个时段客流较高?→ 调整排班
哪些SKU在滞销?→ 及时清理
达成率为什么下降?→ 找到根因
3个月后,我们店业绩提升了27%!直接给我加了薪?
说实话,这套方法不是什么秘诀,就是把\"该做的分析\"标准化了。
但就是这个标准化,让我从一个\"凭感觉管店\"的店长,变成了\"用数据说话\"的管理者。
现在我带的几个储备店长,我都让他们先学这套分析方法。
因为会分析,才能找到问题;找到问题,才能解决问题。
#个人品牌 #自媒体 #创业 #副业 #门店 #运营 #标准化 #商业 #人工智能#销售


