手机版
二维码
购物车
(
0
)
供应
求购
公司
团购
展会
资讯
招商
品牌
人才
知道
专题
图库
视频
下载
商圈
推广
热搜:
采购方式
甲带
滤芯
气动隔膜泵
减速机
减速机型号
带式称重给煤机
履带
无级变速机
链式给煤机
首页
供应
求购
公司
团购
展会
资讯
招商
品牌
人才
知道
专题
图库
视频
下载
商圈
首页
>
资讯
>
社会热点
42页报告/宠物食品市场趋势调查
日期:2025-12-17 12:08:44 来源:网络整理 作者:本站编辑
评论:0
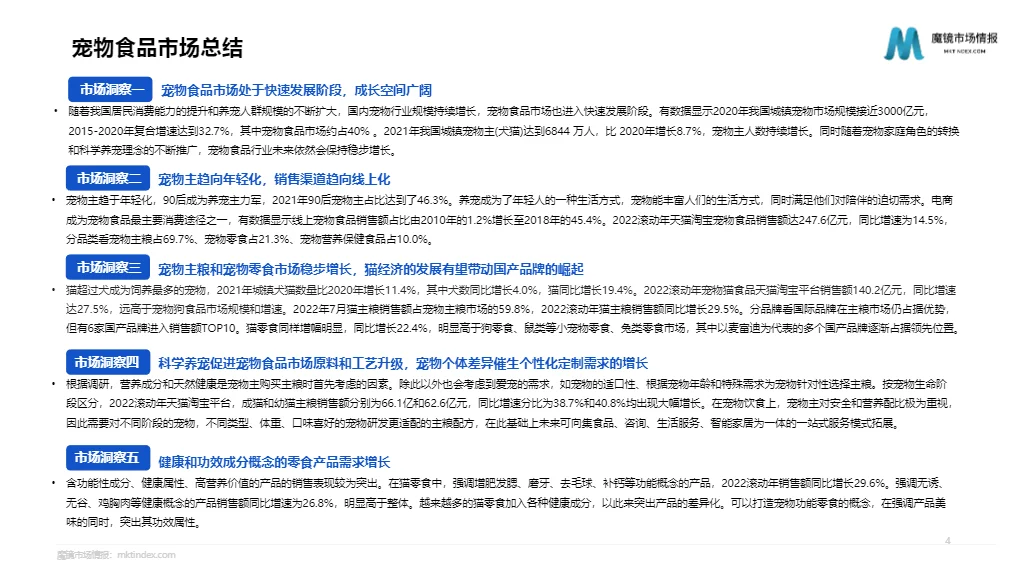
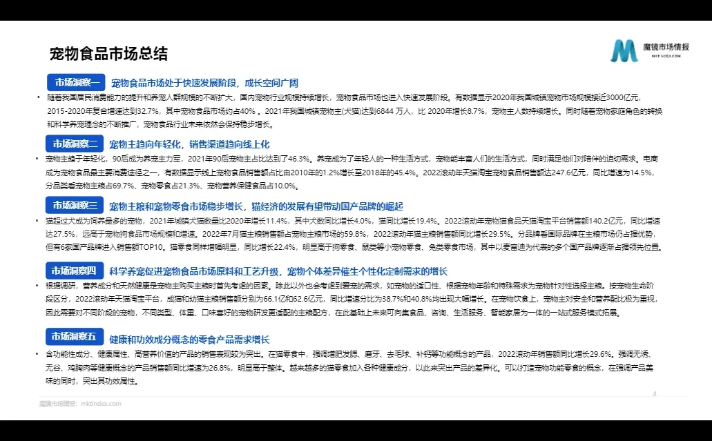
42页报告/宠物食品市场趋势调查
?? 宠物的胃口真是难以满足啊!最近我在调查宠物食品市场的趋势,发现了一些有趣的事情。?
首先,随着人们对宠物健康饮食的关注度不断提高,高品质、天然、无添加成分的宠物食品越来越受欢迎。?
其次,在宠物零食市场上,多样化和个性化已经成为主流。比如可以根据宠物口味和需求选择不同种类的零食,比如柿子、蓝莓、南瓜等等。?
最后,环保和可持续发展也逐渐成为了宠物食品市场的重要考虑因素。很多厂家开始使用可再生材料制造包装盒,并且推出了环保型宠物饲料。
总之,如果你想给自己家里的毛孩子提供更好更健康的食品,那么这些市场趋势可以帮助你做出更明智的选择。?
#宠物
#行业研究
#行业报告
#宠物食品
打赏
更多
>
同类资讯
• 想开一家少儿编程机构,到底形
0
条
相关评论
推荐图文
推荐资讯
点击排行
0
1
《2025年双十一Z世代消费行为报告》分享
0
2
2025中国谷子经济市场洞察报告
0
3
报告分享|2025年休闲零食线上消费市场洞察
0
4
2025年零食行业消费洞察报告
0
5
2025水族市场消费趋势洞察
0
6
88页报告|2024全球Z世代消费洞察报告
0
7
2025全球电商消费趋势及选品洞察报告
0
8
30页报告|2024全球市场展望
0
9
市场洞察报告应该写点什么?
网站首页
|
关于我们
|
联系方式
|
使用协议
|
版权隐私
|
网站地图
|
排名推广
|
广告服务
|
积分换礼
|
网站留言
|
RSS订阅
|
违规举报
|
皖ICP备20008326号-18
(c)2008-2022 免费发布网 All Rights Reserved