手机版
二维码
购物车
(
0
)
供应
求购
公司
团购
展会
资讯
招商
品牌
人才
知道
专题
图库
视频
下载
商圈
推广
热搜:
采购方式
甲带
滤芯
气动隔膜泵
减速机
减速机型号
带式称重给煤机
履带
无级变速机
链式给煤机
首页
供应
求购
公司
团购
展会
资讯
招商
品牌
人才
知道
专题
图库
视频
下载
商圈
首页
>
资讯
>
社会热点
竞品分析4大维度、4大分析方法
日期:2025-12-17 12:08:37 来源:网络整理 作者:本站编辑
评论:0
竞品分析4大维度、4大分析方法
HI,我是只分享数据分析干货的小jo
竞品分析怎么做?
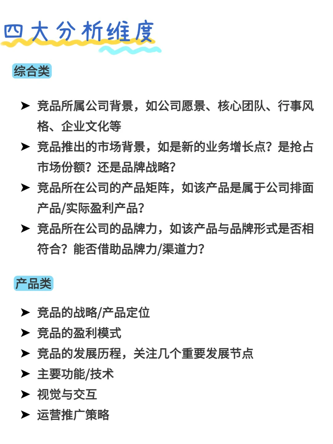
四大维度:综合类、产品类、用户类、运营类
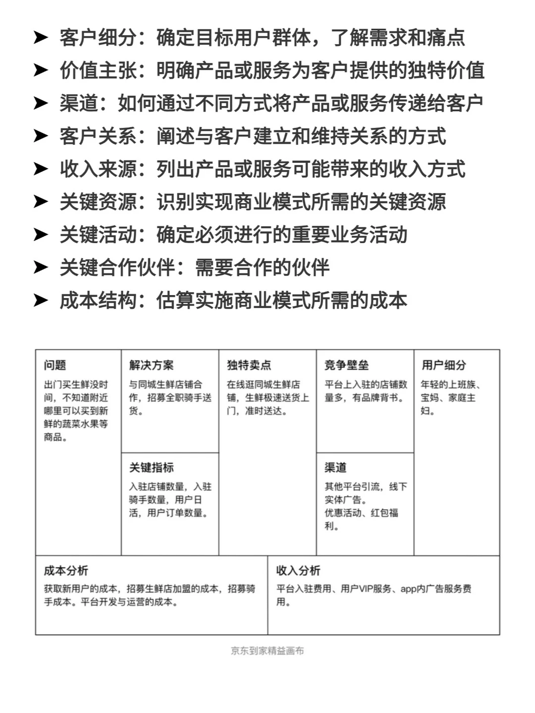
四大分析方法:竞品功能解构、竞品商业结构解构、竞品功能对比、竞品商业价值对比
希望可以帮到你们哦!
#数据分析
#数据分析我在行
#数据分析师
#竞品分析
#竞品分析模板
#竞品分析怎么写
打赏
更多
>
同类资讯
• 热点题材梳理:2026四大热门方向
0
条
相关评论
推荐图文
推荐资讯
点击排行
0
1
《2025年双十一Z世代消费行为报告》分享
0
2
2025中国谷子经济市场洞察报告
0
3
报告分享|2025年休闲零食线上消费市场洞察
0
4
2025年零食行业消费洞察报告
0
5
2025水族市场消费趋势洞察
0
6
88页报告|2024全球Z世代消费洞察报告
0
7
2025全球电商消费趋势及选品洞察报告
0
8
30页报告|2024全球市场展望
0
9
市场洞察报告应该写点什么?
网站首页
|
关于我们
|
联系方式
|
使用协议
|
版权隐私
|
网站地图
|
排名推广
|
广告服务
|
积分换礼
|
网站留言
|
RSS订阅
|
违规举报
|
皖ICP备20008326号-18
(c)2008-2022 免费发布网 All Rights Reserved