










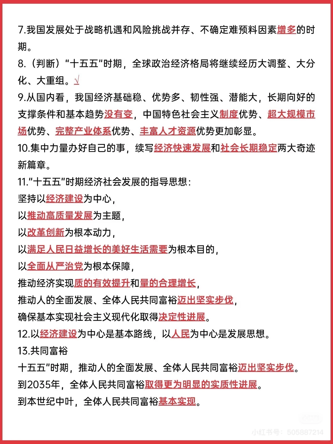
【框架】1、“十五五”时期是基本实现社会主义现代化的关键时期(图2)
2、“十五五”时期经济社会发展的指导方针(图3)和主要目标(图1)
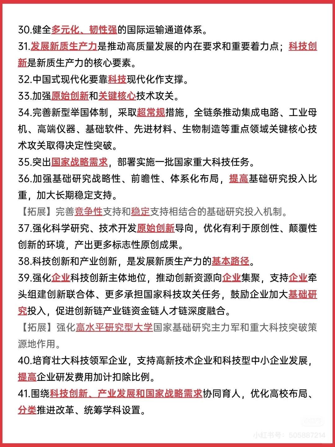
3、“十五五”时期经济社会发展的重要部署(这一部分涉及经济、文化、社会、生态等13个方面,内容较多,没有时间的宝子可以看看重点梳理,也更方便理解一些记忆口诀。)
十五五时期六个坚持原则(有人当面搞同)
有:坚持有效市场和有为政府相结合
人:坚持人民至上
当:坚持党的全面领导
面:坚持全面深化改革,扩大高水平开放
搞:坚持高质量发展
同:坚持统筹发展和安全
图片来源:人民日报 公考小黑老师 @追梦人超哥
2、“十五五”时期经济社会发展的指导方针(图3)和主要目标(图1)
3、“十五五”时期经济社会发展的重要部署(这一部分涉及经济、文化、社会、生态等13个方面,内容较多,没有时间的宝子可以看看重点梳理,也更方便理解一些记忆口诀。)
十五五时期六个坚持原则(有人当面搞同)
有:坚持有效市场和有为政府相结合
人:坚持人民至上
当:坚持党的全面领导
面:坚持全面深化改革,扩大高水平开放
搞:坚持高质量发展
同:坚持统筹发展和安全
图片来源:人民日报 公考小黑老师 @追梦人超哥


